AUTOV A, 376 DE UTRERA A SEVILLA KM 4. 41710 UTRERA. (SEVILLA). Ver mapa
CNAE 4121 - Construcción de edificios residenciales
B91759746
10/07/2008
18 años
503.100,00 €
0.5M €
Sevilla
Información sobre balances y cuentas de resultados de AYALA ENERGIA RENOVABLE SL depositados en el Registro Mercantil de Sevilla en los últimos ejercicios.
| Ejercicio Disponibilidad | 2019 Inmediata | 2020 Inmediata | 2021 Inmediata | 2022 Inmediata | Consultar en Axesor | |
| Consultar en Axesor | ||||||

Resumen cronológico de actos publicados en las ediciones digitales de Boletines Oficiales (BORME, BOE, BOPI) inscritos por AYALA ENERGIA RENOVABLE SL o en los que participa indirectamente.
El capital social de la empresa se incrementa en un 16129.03 % (ampliación de 500.000 €). De esta forma, tras la ampliación la sociedad pasa de tener 3.100€ de capital social a 503.100€. Esta ampliación de capital fue inscrita en el Registro Mercantil con fecha 7 de mayo de 2013.
| Capital social anterior: | 3.100 € |
| Aumento de capital: | 500.000 € |
| Capital social resultante: | 503.100 € |
| % incremento: | 16129.03 % |
Con fecha 28 de noviembre de 2011, las sociedades ERAYSOL TRES SL, , ERAYSOL CUATRO SL, , ERAYSOL CINCO SL, , ERAYSOL SEIS SL, , ERAYSOL SIETE SL, , ERAYSOL OCHO SL, , ERAYSOL NUEVE SL, , ERAYSOL DIEZ SL y ERAYSOL ONCE SL han sido absorbidas por la sociedad AYALA ENERGIA RENOVABLE SL .
Anuncio de Fusión por absorción de sociedades íntegramente participadas.
De conformidad con el artículo 43 de la Ley 3/2009, sobre Modificaciones Estructurales de las Sociedades Mercantiles, se hace público que, el día 6 de septiembre de 2010, el socio único ... Ver más
| Absorbente |
|
| Absorbida |
Publicación en el BORME de los siguientes depositos-de-proyectos-de-fusion-por-absorcion:
| Absorbente |
|
| Absorbida |
Publicación en el BORME de los siguientes ceses-dimisiones:
| Presidente | |
| Vicepresidente | |
| Vicesecretario | |
| Consejero | |
| Consejero Delegado | |
| Consejeros Delegados Mancomunados | |
| Secretario |
Publicación en el BORME de los siguientes nombramientos:
| Presidente | |
| Vicepresidente | |
| Consejero | |
| Consejeros Delegados Mancomunados | |
| Secretario |
| Informe axesor 360º | Informe de Crédito | Perfil Comercial de Empresa | |
| Importe de ventas y número de empleados | ![]() | ![]() | ![]() |
| Información mercantil y comercial | ![]() Completa | ![]() Completa | ![]() Básica |
| Administradores y dirigentes | ![]() | ![]() | ![]() Solo dirigentes |
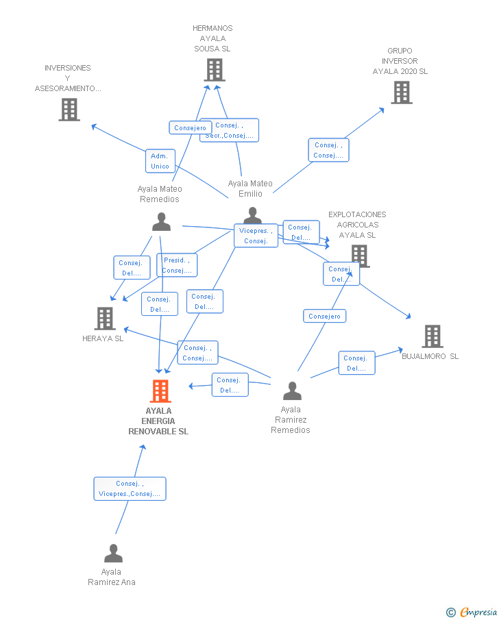
| Empresas relacionadas (accionistas, participadas,…) | ![]() | ![]() | ![]() |
| Categoría crediticia y probabilidad de incumplimiento de pago | ![]() | ![]() | ![]() |
| Impagos (RAI y Asnef Empresas) e incidencias judiciales | ![]() | ![]() | ![]() |
| Balance y cuenta de pérdidas y ganancias | ![]() Completo | ![]() Extracto | ![]() |
| Ratios y magnitudes económico-financieras | ![]() Completo | ![]() Extracto | ![]() |
| Representación gráfica de empresas relacionadas | ![]() | ![]() | ![]() |
| Comparativa del balance con la media del sector | ![]() | ![]() | ![]() |
| Estado de flujos de efectivo y de cambios en el patrimonio neto | ![]() | ![]() | ![]() |
| Fuentes de financiación y avales | ![]() | ![]() | ![]() |
| Subvenciones, concursos/subastas públicas y marcas | ![]() | ![]() | ![]() |
| Acceder | Acceder | Acceder |
AYALA ENERGIA RENOVABLE SL inscrita en el Registro Mercantil de Sevilla. y con domicilio en UtreraSu clasificación nacional de actividades económicas es Construcción de edificios residenciales.
capital social de la empresa es de 503.100,00 euros y tiene una facturación anual inferior a 500.000 euros.
AYALA ENERGIA RENOVABLE SL tiene 11 cargos directivos en activo y 9 cargos directivos históricos.