C/ VILAFORTUNY - PARCELA 20 (VILA-SECA). Ver mapa
La adquisicion, administracion, gestion, disfrute, cesion y enajenacion de acciones y participaciones representativas dle capital de sociedades con la finalidad de dirigir y gestionar las mismas.-
no disponible
13/07/2017
9 años
170.710,00 €
0.5M €
Tarragona
Administradores solidarios
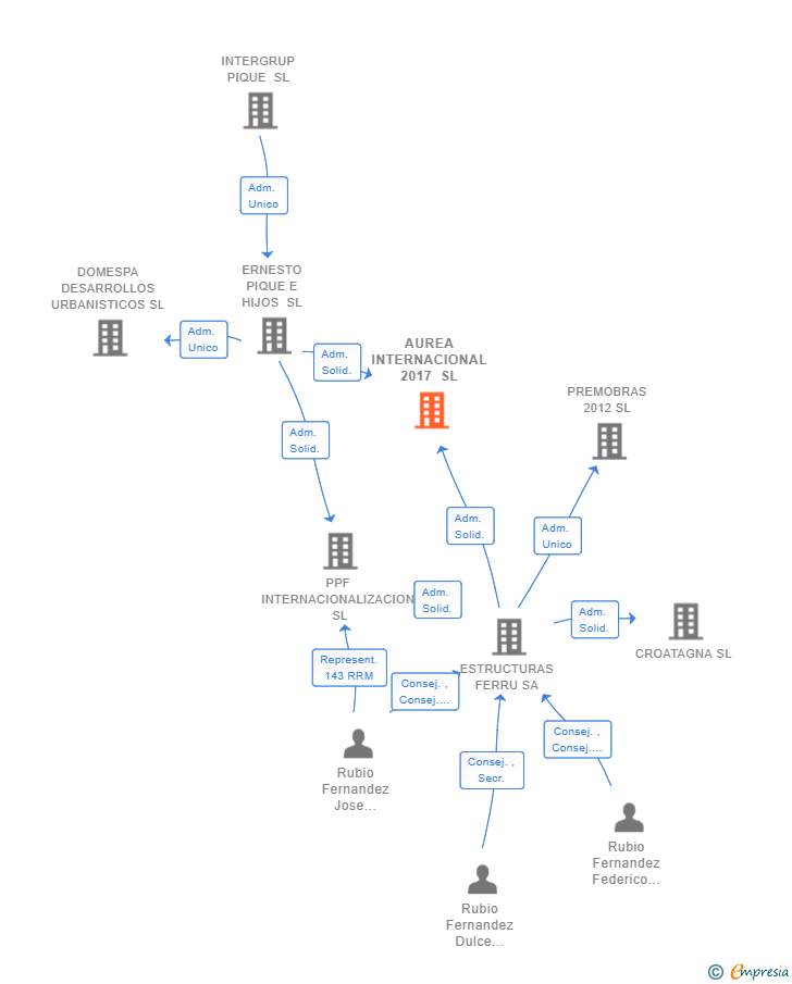
Información sobre balances y cuentas de resultados de AUREA INTERNACIONAL 2017 SL depositados en el Registro Mercantil de Tarragona en los últimos ejercicios.
| Ejercicio Disponibilidad | 2019 3 horas | 2020 Inmediata | 2021 Inmediata | 2022 3 horas | Consultar en Axesor | |
| Consultar en Axesor | ||||||
| Entidad | Relación | Entidad/Relación | Desde | Hasta |
|---|---|---|---|---|
| Mestre Sole Monica | Apod. | Mestre Sole Monica Apod. | 09/06/2020 | 06/03/2024 |
| ESTRUCTURAS FERRU SA | Adm. Solid. | ESTRUCTURAS FERRU SA Adm. Solid. | 19/06/2020 | |
| ERNESTO PIQUE E HIJOS SL | Adm. Solid. | ERNESTO PIQUE E HIJOS SL Adm. Solid. | 19/06/2020 | |
| SOLO CEDIT SL | Adm. Unico | SOLO CEDIT SL Adm. Unico | 03/07/2019 | 19/06/2020 |
| Mestre Sole Monica | Apod. Mancom. | Mestre Sole Monica Apod. Mancom. | 03/07/2019 | 30/01/2020 |
| Ferrer Bertran Cristina | Apod. Mancom. | Ferrer Bertran Cristina Apod. Mancom. | 03/07/2019 | 30/01/2020 |
| Ferrer Alabreda Nuria | Apod. Mancom. | Ferrer Alabreda Nuria Apod. Mancom. | 03/07/2019 | 30/01/2020 |
| Lazaro Alhambra Francesc Xavier | Adm. Unico | Lazaro Alhambra Francesc Xavier Adm. Unico | 02/08/2017 | 03/07/2019 |

Resumen cronológico de actos publicados en las ediciones digitales de Boletines Oficiales (BORME, BOE, BOPI) inscritos por AUREA INTERNACIONAL 2017 SL o en los que participa indirectamente.
Traslado del domicilio social de la empresa situado en C/ MIQUEL MARTI I POL 10 (CATLLAR (EL)) siendo el nuevo domicilio situado en C/ VILAFORTUNY - PARCELA 20 (VILA-SECA).
Los socios o accionistas de la empresa han reducido en 352.430 € el capital social de la sociedad. Esta reducción incrita en el Registro Mercantil, reduce el capital social en un 67.37 %, dejando el capital social de la sociedad en 170.710€.
| Capital social anterior: | 523.140 € |
| Reducción de capital: | 352.430 € |
| Capital social resultante: | 170.710 € |
| % reducción: | 67.37 % |
El capital social de la empresa se incrementa en un 7.20 % (ampliación de 35.140 €). De esta forma, tras la ampliación la sociedad pasa de tener 488.000€ de capital social a 523.140€. Esta ampliación de capital fue inscrita en el Registro Mercantil con fecha 16 de septiembre de 2020.
| Capital social anterior: | 488.000 € |
| Aumento de capital: | 35.140 € |
| Capital social resultante: | 523.140 € |
| % incremento: | 7.20 % |
Publicación en el BORME de los siguientes nombramientos:
| Administradores Solidarios |
El capital social de la empresa se incrementa en un 373.79 % (ampliación de 385.000 €). De esta forma, tras la ampliación la sociedad pasa de tener 103.000€ de capital social a 488.000€. Esta ampliación de capital fue inscrita en el Registro Mercantil con fecha 9 de junio de 2020.
| Capital social anterior: | 103.000 € |
| Aumento de capital: | 385.000 € |
| Capital social resultante: | 488.000 € |
| % incremento: | 373.79 % |
Publicación en el BORME de los siguientes revocaciones:
| Apoderados Mancomunados |
Los socios o accionistas de la empresa han ampliado en 100.000 € el capital social de la sociedad. Esta ampliación incrita en el Registro Mercantil, incrementa el capital social en un 3333.33 %, dejando el capital social de la sociedad en 103.000€.
| Capital social anterior: | 3.000 € |
| Aumento de capital: | 100.000 € |
| Capital social resultante: | 103.000 € |
| % incremento: | 3333.33 % |
Traslado del domicilio social de la empresa situado en C/ MOLINS NOUS 4 1 1 (RIUDOMS) siendo el nuevo domicilio situado en C/ MIQUEL MARTI I POL 10 (CATLLAR (EL)).
Publicación en el BORME de los siguientes nombramientos:
| Apoderados Mancomunados |
Se constituye la empresa con fecha 2 de agosto de 2017 mediante escritura pública. La empresa se crea con un capital social inicial de 3.000,00 Euros e inicia su actividad el 13 de julio de 2017. El domicilio social en el momento de su constitución se establece en C/ MOLINS NOUS 4 1 1 (RIUDOMS). La empresa indica que su actividad es LA ADQUISICION, ADMINISTRACION, GESTION, DISFRUTE, CESION Y ENAJENACION DE ACCIONES Y PARTICIPACIONES REPRESENTATIVAS DLE CAPITAL DE SOCIEDADES CON LA FINALIDAD DE DIRIGIR Y GESTIONAR LAS MISMAS.
| Informe axesor 360º | Informe de Crédito | Perfil Comercial de Empresa | |
| Importe de ventas y número de empleados | ![]() | ![]() | ![]() |
| Información mercantil y comercial | ![]() Completa | ![]() Completa | ![]() Básica |
| Administradores y dirigentes | ![]() | ![]() | ![]() Solo dirigentes |
| Empresas relacionadas (accionistas, participadas,…) | ![]() | ![]() | ![]() |
| Categoría crediticia y probabilidad de incumplimiento de pago | ![]() | ![]() | ![]() |
| Impagos (RAI y Asnef Empresas) e incidencias judiciales | ![]() | ![]() | ![]() |
| Balance y cuenta de pérdidas y ganancias | ![]() Completo | ![]() Extracto | ![]() |
| Ratios y magnitudes económico-financieras | ![]() Completo | ![]() Extracto | ![]() |
| Representación gráfica de empresas relacionadas | ![]() | ![]() | ![]() |
| Comparativa del balance con la media del sector | ![]() | ![]() | ![]() |
| Estado de flujos de efectivo y de cambios en el patrimonio neto | ![]() | ![]() | ![]() |
| Fuentes de financiación y avales | ![]() | ![]() | ![]() |
| Subvenciones, concursos/subastas públicas y marcas | ![]() | ![]() | ![]() |
| Acceder | Acceder | Acceder |
AUREA INTERNACIONAL 2017 SL inscrita en el Registro Mercantil de Tarragona.
capital social de la empresa es de 170.710,00 euros y tiene una facturación anual entre 500.000 y 1.000.000 euros.
AUREA INTERNACIONAL 2017 SL tiene 1 cargos directivos en activo y 0 cargos directivos históricos.