C/ PINTOR BENEDITO 5 BAJO IZ (VALENCIA). Ver mapa
. Artículo 2..- objeto.- i.- la sociedad tendrá por objeto: a).- la explotación, dirección, gestión y administración de centros auditivos y de visión, clínicas, centros médicos y sanitarios, y la comercialización, distribución, importación y exportación, así como la elaboración, fabricación y repara.
no disponible
13/05/2020
6 años
24.000,00 €
0.5M €
Valencia
-
Administrador único
Información sobre balances y cuentas de resultados de AUDIOLOGIA GESTION SL depositados en el Registro Mercantil de Valencia en los últimos ejercicios.
| Ejercicio Disponibilidad | 2019 3 horas | 2020 3 horas | 2021 3 horas | 2022 Inmediata | Consultar en Axesor | |
| Consultar en Axesor | ||||||
| Entidad | Relación | Entidad/Relación | Desde | Hasta |
|---|---|---|---|---|
| Morell Cuesta Angel | Apod. | Morell Cuesta Angel Apod. | 22/05/2023 | 28/02/2025 |
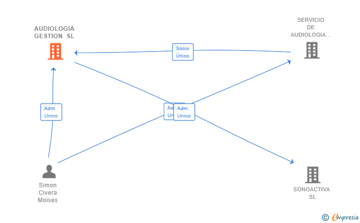
| SERVICIO DE AUDIOLOGIA INTEGRAL SL | Socio Único | SERVICIO DE AUDIOLOGIA INTEGRAL SL Socio Único | 22/05/2020 | |
| Simon Civera Moises | Adm. Unico | Simon Civera Moises Adm. Unico | 22/05/2020 |

Resumen cronológico de actos publicados en las ediciones digitales de Boletines Oficiales (BORME, BOE, BOPI) inscritos por AUDIOLOGIA GESTION SL o en los que participa indirectamente.
Con fecha 29 de marzo de 2021, mediante la correspondiente escritura ha quedado incrito en el Registro Mercantil la ampliación de 12.000 € del capital social de la empresa. Esta ampliación representa un 100.00 % de incremento del capital, quedando un capital social resultante de 24.000€.
| Capital social anterior: | 12.000 € |
| Aumento de capital: | 12.000 € |
| Capital social resultante: | 24.000 € |
| % incremento: | 100.00 % |
Se constituye la empresa con fecha 22 de mayo de 2020 mediante escritura pública. La empresa se crea con un capital social inicial de 12.000,00 Euros e inicia su actividad el 13 de mayo de 2020. El domicilio social en el momento de su constitución se establece en C/ PINTOR BENEDITO 5 BAJO IZ (VALENCIA). La empresa indica que su actividad es . Artículo 2..- Objeto.- I.- La sociedad tendrá por objeto: a).- La explotación, dirección, gestión y administración de centros auditivos y de visión, clínicas, centros médicos y sanitarios, y la comercialización, distribución, importación y exportación, así como la elaboración, fabricación y repara.
| Informe de Crédito | Informe Mercantil, Incidencias y Vinculaciones | Perfil Comercial de Empresa | |
| Capital social actual y evolución | ![]() | ![]() | ![]() |
| Información mercantil y comercial | ![]() | ![]() | ![]() Básica |
| Administradores y dirigentes | ![]() | ![]() Solo administradores | ![]() Solo dirigentes |
| Empresas relacionadas (accionistas, participadas,…) | ![]() | ![]() | ![]() |
| Incidencias judiciales y procedimientos concursales | ![]() | ![]() | ![]() |
| Impagos en el fichero RAI | ![]() | ![]() | ![]() |
| Impagos en el fichero Asnef Empresas | ![]() | ![]() | ![]() |
| Categoría crediticia y probabilidad de incumplimiento de pago | ![]() | ![]() | ![]() |
| Extracto del balance y cuenta de pérdidas y ganancias | ![]() | ![]() | ![]() |
| Ratios y magnitudes económico-financieras | ![]() | ![]() | ![]() |
| Acceder | Acceder | Acceder |
AUDIOLOGIA GESTION SL inscrita en el Registro Mercantil de Valencia.
capital social de la empresa es de 24.000,00 euros y tiene una facturación anual inferior a 500.000 euros.