CM DE LES ROQUES Num.43 (CABRILS). Ver mapa
La promocion e intermediacion inmobiliaria, y la adquisicion, rehabilitacion, enajenacion, construccion y arrendamiento no financiero de fincas urbanas, rusticas, terrenos y solares, etc.
no disponible
25/05/2017
9 años
3.000,00 €
-
Barcelona
Administrador único
Información sobre balances y cuentas de resultados de ASSEIN PROPIEDADES SL depositados en el Registro Mercantil de Barcelona en los últimos ejercicios.
| Ejercicio Disponibilidad | 2019 3 horas | 2020 3 horas | 2021 3 horas | Consultar en Axesor | ||
| Consultar en Axesor | ||||||
| Entidad | Relación | Entidad/Relación | Desde | Hasta |
|---|---|---|---|---|
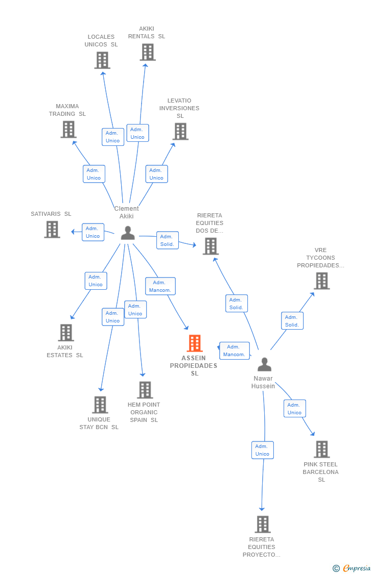
| Clement Akiki | Adm. Unico | Clement Akiki Adm. Unico | 04/11/2024 | |
| Nawar Hussein | Adm. Mancom. | Nawar Hussein Adm. Mancom. | 31/05/2017 | 04/11/2024 |
| Clement Akiki | Adm. Mancom. | Clement Akiki Adm. Mancom. | 31/05/2017 | 04/11/2024 |

Resumen cronológico de actos publicados en las ediciones digitales de Boletines Oficiales (BORME, BOE, BOPI) inscritos por ASSEIN PROPIEDADES SL o en los que participa indirectamente.
Traslado del domicilio social de la empresa situado en CL BALMES 129 BIS, 3 1 (BARCELONA) siendo el nuevo domicilio situado en CM DE LES ROQUES Num.43 (CABRILS).
Publicación en el BORME de los siguientes revocaciones:
| Administradores Mancomunados |
Se constituye la empresa con fecha 31 de mayo de 2017 mediante escritura pública. La empresa se crea con un capital social inicial de 3.000,00 Euros e inicia su actividad el 25 de mayo de 2017. El domicilio social en el momento de su constitución se establece en CL BALMES 129 BIS, 3 1 (BARCELONA). La empresa indica que su actividad es LA PROMOCION E INTERMEDIACION INMOBILIARIA, Y LA ADQUISICION, REHABILITACION, ENAJENACION, CONSTRUCCION Y ARRENDAMIENTO NO FINANCIERO DE FINCAS URBANAS, RUSTICAS, TERRENOS Y SOLARES, ETC.
Publicación en el BORME de los siguientes nombramientos:
| Administradores Mancomunados |
| Informe de Crédito | Informe Mercantil, Incidencias y Vinculaciones | Perfil Comercial de Empresa | |
| Capital social actual y evolución | ![]() | ![]() | ![]() |
| Información mercantil y comercial | ![]() | ![]() | ![]() Básica |
| Administradores y dirigentes | ![]() | ![]() Solo administradores | ![]() Solo dirigentes |
| Empresas relacionadas (accionistas, participadas,…) | ![]() | ![]() | ![]() |
| Incidencias judiciales y procedimientos concursales | ![]() | ![]() | ![]() |
| Impagos en el fichero RAI | ![]() | ![]() | ![]() |
| Impagos en el fichero Asnef Empresas | ![]() | ![]() | ![]() |
| Categoría crediticia y probabilidad de incumplimiento de pago | ![]() | ![]() | ![]() |
| Extracto del balance y cuenta de pérdidas y ganancias | ![]() | ![]() | ![]() |
| Ratios y magnitudes económico-financieras | ![]() | ![]() | ![]() |
| Acceder | Acceder | Acceder |
ASSEIN PROPIEDADES SL inscrita en el Registro Mercantil de Barcelona.
capital social de la empresa es de 3.000,00 euros.
ASSEIN PROPIEDADES SL tiene 2 cargos directivos en activo y 0 cargos directivos históricos.