La instalación, mantenimiento, elaboración de proyectos de ingeniería, venta, explotación y gestión de todo tipo de plantas de reciclado de residuos.Así como la realización de la totalidad de las gestiones técnicas, administrativas o intermediación comercial necesarias para la puesta en funcionamie.
CNAE 7112 - Servicios técnicos de ingeniería y otras actividades relacionadas con el asesoramiento técnico
B02505626
23/07/2010
16 años
3.100,00 €
0.5M €
Albacete
-
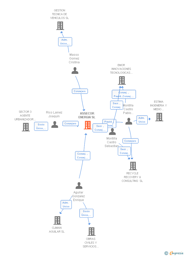
| Entidad | Relación | Entidad/Relación | Desde | Hasta |
|---|---|---|---|---|
| Montilla Castro Pablo Antonio | Consej. | Montilla Castro Pablo Antonio Consej. | 23/08/2010 | |
| Montilla Castro Sebastian | Consej. | Montilla Castro Sebastian Consej. | 23/08/2010 | |
| Masso Gomez Cristina | Consej. | Masso Gomez Cristina Consej. | 23/08/2010 | |
| Aguilar Gonzalez Enrique | Consej. | Aguilar Gonzalez Enrique Consej. | 23/08/2010 | |
| Rico Lainez Joaquin | Consej. | Rico Lainez Joaquin Consej. | 23/08/2010 | |
| Montilla Castro Pablo Antonio | Presid. | Montilla Castro Pablo Antonio Presid. | 23/08/2010 | |
| Montilla Castro Sebastian | Secr. | Montilla Castro Sebastian Secr. | 23/08/2010 | |
| Montilla Castro Sebastian | Consej. Del. Solid. | Montilla Castro Sebastian Consej. Del. Solid. | 23/08/2010 | |
| Aguilar Gonzalez Enrique | Consej. Del. Solid. | Aguilar Gonzalez Enrique Consej. Del. Solid. | 23/08/2010 |

Resumen cronológico de actos publicados en las ediciones digitales de Boletines Oficiales (BORME, BOE, BOPI) inscritos por ASSECOR ENERGIA SL o en los que participa indirectamente.
Se constituye la empresa con fecha 23 de agosto de 2010 mediante escritura pública. La empresa se crea con un capital social inicial de 3.100,00 Euros e inicia su actividad el 23 de julio de 2010. El domicilio social en el momento de su constitución se establece en C/ CURA 5 5 - 02001 (ALBACETE). La empresa indica que su actividad es la instalación, mantenimiento, elaboración de proyectos de ingeniería, venta, explotación y gestión de todo tipo de plantas de reciclado de residuos.Así como la realización de la totalidad de las gestiones técnicas, administrativas o intermediación comercial necesarias para la puesta en funcionamie.
Publicación en el BORME de los siguientes nombramientos:
| Presidente | |
| Consejeros | |
| Consejeros Delegados Solidarios | |
| Secretario |
| Informe de Crédito | Informe Mercantil, Incidencias y Vinculaciones | Perfil Comercial de Empresa | |
| Capital social actual y evolución | ![]() | ![]() | ![]() |
| Información mercantil y comercial | ![]() | ![]() | ![]() Básica |
| Administradores y dirigentes | ![]() | ![]() Solo administradores | ![]() Solo dirigentes |
| Empresas relacionadas (accionistas, participadas,…) | ![]() | ![]() | ![]() |
| Incidencias judiciales y procedimientos concursales | ![]() | ![]() | ![]() |
| Impagos en el fichero RAI | ![]() | ![]() | ![]() |
| Impagos en el fichero Asnef Empresas | ![]() | ![]() | ![]() |
| Categoría crediticia y probabilidad de incumplimiento de pago | ![]() | ![]() | ![]() |
| Extracto del balance y cuenta de pérdidas y ganancias | ![]() | ![]() | ![]() |
| Ratios y magnitudes económico-financieras | ![]() | ![]() | ![]() |
| Acceder | Acceder | Acceder |
ASSECOR ENERGIA SL inscrita en el Registro Mercantil de Albacete. y con domicilio en AlbaceteSu clasificación nacional de actividades económicas es Servicios técnicos de ingeniería y otras actividades relacionadas con el asesoramiento técnico.
capital social de la empresa es de 3.100,00 euros y tiene una facturación anual inferior a 500.000 euros.
ASSECOR ENERGIA SL tiene 9 cargos directivos en activo y 0 cargos directivos históricos.