PORTUGAL, 32 28340 VALDEMORO. (MADRID). Ver mapa
Comercio mayor o menor, importacion y exportacion, la intermediacion en el comercio bajo cualquier modalidad de articulos para coleccionistas, obras de arte y antiguedades.
CNAE 4690 - Comercio al por mayor no especializado
B85546059
23/10/2008
17 años
253.020,00 €
0.5M €
Madrid
Administrador único
Información sobre balances y cuentas de resultados de ARUBA ARTE Y GESTION SL depositados en el Registro Mercantil de Madrid en los últimos ejercicios.
| Ejercicio Disponibilidad | 2019 3 horas | 2020 3 horas | 2021 3 horas | 2022 3 horas | Consultar en Axesor | |
| Consultar en Axesor | ||||||
| Entidad | Relación | Entidad/Relación | Desde | Hasta |
|---|---|---|---|---|
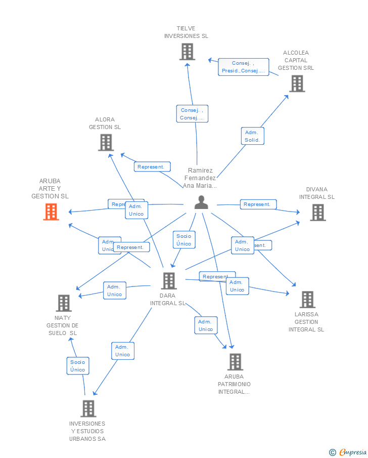
| Ramirez Fernandez Ana Maria Pilar | Represent. | Ramirez Fernandez Ana Maria Pilar Represent. | 16/04/2009 | |
| DARA INTEGRAL SL | Adm. Unico | DARA INTEGRAL SL Adm. Unico | 16/04/2009 | |
| Ramirez Fernandez Ana Maria Pilar | Adm. Unico | Ramirez Fernandez Ana Maria Pilar Adm. Unico | 16/04/2009 | |
| INVERSIONES Y ESTUDIOS URBANOS SA | Socio Único | INVERSIONES Y ESTUDIOS URBANOS SA Socio Único | 02/03/2009 | 02/03/2009 |

Resumen cronológico de actos publicados en las ediciones digitales de Boletines Oficiales (BORME, BOE, BOPI) inscritos por ARUBA ARTE Y GESTION SL o en los que participa indirectamente.
Con fecha 23 de noviembre de 2009, mediante la correspondiente escritura ha quedado incrito en el Registro Mercantil la ampliación de 250.000 € del capital social de la empresa. Esta ampliación representa un 8278.15 % de incremento del capital, quedando un capital social resultante de 253.020€.
| Capital social anterior: | 3.020 € |
| Aumento de capital: | 250.000 € |
| Capital social resultante: | 253.020 € |
| % incremento: | 8278.15 % |
Publicación en el BORME de los siguientes nombramientos:
| Adm. Unico | |
| Represent. |
| Informe axesor 360º | Informe de Crédito | Perfil Comercial de Empresa | |
| Importe de ventas y número de empleados | ![]() | ![]() | ![]() |
| Información mercantil y comercial | ![]() Completa | ![]() Completa | ![]() Básica |
| Administradores y dirigentes | ![]() | ![]() | ![]() Solo dirigentes |
| Empresas relacionadas (accionistas, participadas,…) | ![]() | ![]() | ![]() |
| Categoría crediticia y probabilidad de incumplimiento de pago | ![]() | ![]() | ![]() |
| Impagos (RAI y Asnef Empresas) e incidencias judiciales | ![]() | ![]() | ![]() |
| Balance y cuenta de pérdidas y ganancias | ![]() Completo | ![]() Extracto | ![]() |
| Ratios y magnitudes económico-financieras | ![]() Completo | ![]() Extracto | ![]() |
| Representación gráfica de empresas relacionadas | ![]() | ![]() | ![]() |
| Comparativa del balance con la media del sector | ![]() | ![]() | ![]() |
| Estado de flujos de efectivo y de cambios en el patrimonio neto | ![]() | ![]() | ![]() |
| Fuentes de financiación y avales | ![]() | ![]() | ![]() |
| Subvenciones, concursos/subastas públicas y marcas | ![]() | ![]() | ![]() |
| Acceder | Acceder | Acceder |
ARUBA ARTE Y GESTION SL inscrita en el Registro Mercantil de Madrid. y con domicilio en ValdemoroSu clasificación nacional de actividades económicas es Comercio al por mayor no especializado.
capital social de la empresa es de 253.020,00 euros y tiene una facturación anual inferior a 500.000 euros.
ARUBA ARTE Y GESTION SL tiene 1 cargos directivos en activo y 1 cargos directivos históricos.