LA PROMOCION, FOMENTO DE EMPRESAS MEDIANTE LA PARTICIPACION TEMPORAL O NO EN SU CAPITAL, MEDIANTE LA SUSCRIPCION O ADQUISICION DE ACCIONES O PARTICIPACIONES DE SOCIEDADES O AGRUPACIONES DEDICADAS A ACTIVIDADES DE CARACTE
CNAE 4110 - Promoción inmobiliaria
B01392760
11/11/2005
20 años
-
0.5M €
Álava-Araba
Administradores solidarios
Información sobre balances y cuentas de resultados de ARTRETAI SL depositados en el Registro Mercantil de Álava-Araba en los últimos ejercicios.
| Ejercicio Disponibilidad | Consultar en Axesor | |||||
| Consultar en Axesor | ||||||
| Entidad | Relación | Entidad/Relación | Desde | Hasta |
|---|---|---|---|---|
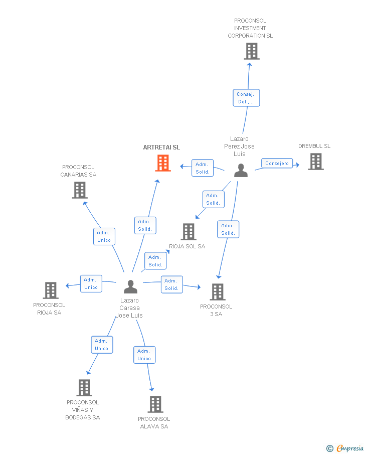
| Lazaro Carasa Jose Luis | Adm. Solid. | Lazaro Carasa Jose Luis Adm. Solid. | 15/03/2011 | |
| Lazaro Perez Jose Luis | Adm. Solid. | Lazaro Perez Jose Luis Adm. Solid. | 15/03/2011 | |
| Lazaro Perez Jose Luis | Consej. Del. | Lazaro Perez Jose Luis Consej. Del. | 15/03/2011 | |
| Reinares Saenz Maria Belen | Consej. | Reinares Saenz Maria Belen Consej. | 15/03/2011 | |
| Reinares Saenz Maria Belen | Secr. | Reinares Saenz Maria Belen Secr. | 15/03/2011 | |
| Lazaro Carasa Jose Luis | Consej. | Lazaro Carasa Jose Luis Consej. | 15/03/2011 | |
| Lazaro Carasa Jose Luis | Presid. | Lazaro Carasa Jose Luis Presid. | 15/03/2011 | |
| Lazaro Perez Jose Luis | Consej. | Lazaro Perez Jose Luis Consej. | 15/03/2011 | |
| Fernandez Aldana Victor | Consej. | Fernandez Aldana Victor Consej. | 15/03/2011 | |
| Revuelta Altuna Julio | Consej. | Revuelta Altuna Julio Consej. | 15/03/2011 | |
| RECURFIN SL (EXTINGUIDA) | Consej. | RECURFIN SL (EXTINGUIDA) Consej. | 23/07/2010 | |
| Caja Rural Aragonesa Y De Los Pirineos S. Cooperat | Consej. | Caja Rural Aragonesa Y De Los Pirineos S. Cooperat Consej. | 23/07/2010 |

Resumen cronológico de actos publicados en las ediciones digitales de Boletines Oficiales (BORME, BOE, BOPI) inscritos por ARTRETAI SL o en los que participa indirectamente.
Publicación en el BORME de los siguientes ceses-dimisiones:
| Presidente | |
| Consejero Delegado | |
| Consejero | |
| Consejeros | |
| Secretario |
Publicación en el BORME de los siguientes nombramientos:
| Administradores Solidarios |
| Artículo de los estatutos: Artículo 20Ó.- COMPOSICION.- La Administración de la sociedad se podrá confiar: 1) A un administrador único. 2) A un número de administradores que nosea inferior a dos ni superior a cinco y que actúen solidariamente. 3) A un número de administradores que no seaARTICULO 10Ó.- ORGANOS.- La administración y representaciónde la Sociedad se encomienda a la Junta General y a un Organo de Administración estructurado en la forma que se especifica en el artículo 20º.. Artículo 18Ó.- MESA DE LA JUNTA. En las Juntas convocadas judicialmente, el Juez designará al. |
Publicación en el BORME de los siguientes ceses-dimisiones:
| Consejeros |
| Informe axesor 360º | Informe de Crédito | Perfil Comercial de Empresa | |
| Importe de ventas y número de empleados | ![]() | ![]() | ![]() |
| Información mercantil y comercial | ![]() Completa | ![]() Completa | ![]() Básica |
| Administradores y dirigentes | ![]() | ![]() | ![]() Solo dirigentes |
| Empresas relacionadas (accionistas, participadas,…) | ![]() | ![]() | ![]() |
| Categoría crediticia y probabilidad de incumplimiento de pago | ![]() | ![]() | ![]() |
| Impagos (RAI y Asnef Empresas) e incidencias judiciales | ![]() | ![]() | ![]() |
| Balance y cuenta de pérdidas y ganancias | ![]() Completo | ![]() Extracto | ![]() |
| Ratios y magnitudes económico-financieras | ![]() Completo | ![]() Extracto | ![]() |
| Representación gráfica de empresas relacionadas | ![]() | ![]() | ![]() |
| Comparativa del balance con la media del sector | ![]() | ![]() | ![]() |
| Estado de flujos de efectivo y de cambios en el patrimonio neto | ![]() | ![]() | ![]() |
| Fuentes de financiación y avales | ![]() | ![]() | ![]() |
| Subvenciones, concursos/subastas públicas y marcas | ![]() | ![]() | ![]() |
| Acceder | Acceder | Acceder |
ARTRETAI SL inscrita en el Registro Mercantil de Álava-Araba. y con domicilio en Oyón-OionSu clasificación nacional de actividades económicas es Promoción inmobiliaria.
La empresa tiene una facturación anual inferior a 500.000 euros.
ARTRETAI SL tiene 2 cargos directivos en activo y 9 cargos directivos históricos.