C/ INDALECIO FERNANDEZ 8 (MADRID). Ver mapa
Se decide modificar el objeto social de la compañía, y en consecuencia, se decide dar nueva redacción al artículo 5 de los estatutos sociales, que en lo sucesivo quedará redactado de la siguiente forma, "artículo 5º.- el objeto principal de la sociedad queda constituido por alquiler de automóvil.. Fabricación de otras estructuras de madera y piezas de carpintería y ebanistería para la construcción; fabricación de cerraduras y herrajes; fabricación de carpintería metálica; instalación de carpintería; actividades relacionadas con la metalurgia, la fabricación de productos de hierro, acero.
CNAE 7711 - Alquiler de automóviles y vehículos de motor ligeros
B85613453
21/01/2009
17 años
3.006,00 €
1M €
Madrid
7
Administrador único
AGYFER EQUIPAMIENTOS INTEGRALES SL
Información sobre balances y cuentas de resultados de ARTRADE SOLUCIONES INTEGRALES SL depositados en el Registro Mercantil de Madrid en los últimos ejercicios.
| Ejercicio Disponibilidad | 2019 Inmediata | 2020 Inmediata | 2021 Inmediata | 2022 Inmediata | 2023 Inmediata | Consultar en Axesor |
| Consultar en Axesor | ||||||
| Entidad | Relación | Entidad/Relación | Desde | Hasta |
|---|---|---|---|---|
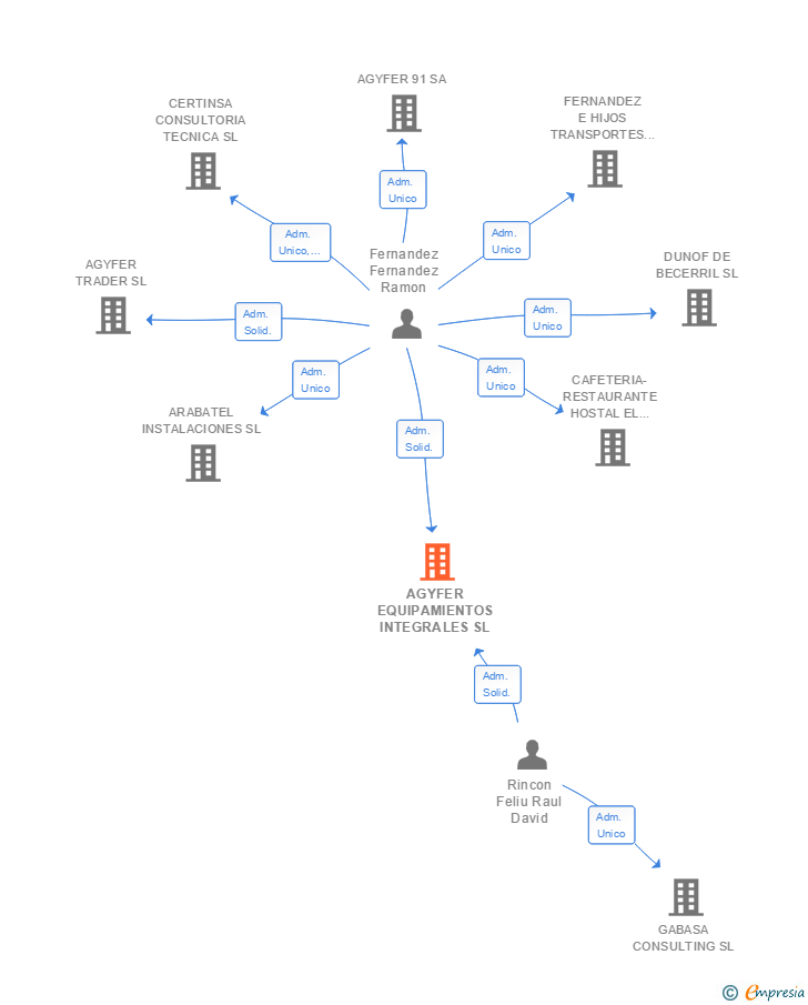
| Fernandez Fernandez Ramon | Adm. Unico | Fernandez Fernandez Ramon Adm. Unico | 25/03/2022 | |
| Fernandez Torrijos Ramon | Adm. Unico | Fernandez Torrijos Ramon Adm. Unico | 05/08/2021 | 25/03/2022 |
| Acedos Gomez Gema | Apod. | Acedos Gomez Gema Apod. | 05/08/2021 | |
| Fernandez Fernandez Ramon | Adm. Unico | Fernandez Fernandez Ramon Adm. Unico | 06/05/2016 | 05/08/2021 |
| Martinez Ruiz Luis | Adm. Supl. | Martinez Ruiz Luis Adm. Supl. | 09/05/2017 | |
| Fernandez Fernandez Ramon | Socio Único | Fernandez Fernandez Ramon Socio Único | 06/05/2016 | |
| Fernandez Fernandez Ramon | Adm. Solid. | Fernandez Fernandez Ramon Adm. Solid. | 12/02/2009 | 06/05/2016 |
| Rincon Feliu Raul David | Adm. Solid. | Rincon Feliu Raul David Adm. Solid. | 04/12/2012 | 26/04/2016 |
| Orive Sanchez Miguel | Adm. Solid. | Orive Sanchez Miguel Adm. Solid. | 12/02/2009 | 17/11/2011 |

Resumen cronológico de actos publicados en las ediciones digitales de Boletines Oficiales (BORME, BOE, BOPI) inscritos por ARTRADE SOLUCIONES INTEGRALES SL o en los que participa indirectamente.
Se modifica parcialmente la actividad de la sociedad. Las nuevas actividades que se incluyen en el objeto social de la sociedad son:
Fabricación de otras estructuras de madera y piezas de carpintería y ebanistería para la construcción; fabricación de cerraduras y herrajes; fabricación de carpintería metálica; instalación de carpintería; actividades relacionadas con la metalurgia, la fabricación de productos de hierro, acero
Traslado del domicilio social de la empresa situado en AVDA DE LA CONSTITUCION 51 (FUENTE DE PEDRO NAHARRO) siendo el nuevo domicilio situado en C/ INDALECIO FERNANDEZ 8 (MADRID).
La sociedad cambia su denominación social AGYFER EQUIPAMIENTOS INTEGRALES SL a la denominación ARTRADE SOLUCIONES INTEGRALES SL
Traslado del domicilio social de la empresa situado en JUAN DEL RISCO, 15 28039 MADRID. (MADRID) siendo el nuevo domicilio situado en AVDA DE LA CONSTITUCION 51 (FUENTE DE PEDRO NAHARRO).
La sociedad cambia su actividad pasando a ser la nueva actividad o actividades de la empresa:
Se decide modificar el objeto social de la compañía, y en consecuencia, se decide dar nueva redacción al artículo 5 de los estatutos sociales, que en lo sucesivo quedará redactado de la siguiente forma, "artículo 5º.- el objeto principal de la sociedad queda constituido por alquiler de automóvil
El anterior objeto social de la sociedad era el siguiente:
Se decide modificar el objeto social de la compañía, y en consecuencia, se decide dar nueva redacción al artículo 5 de los estatutos sociales, que en lo sucesivo quedará redactado de la siguiente forma, "artículo 5º.- el objeto principal de la sociedad queda constituido por alquiler de automóvil
Cambio del Organo de Administración: Administradores solidarios a Administrador único.
Se constituye la empresa con fecha 12 de febrero de 2009 mediante escritura pública. La empresa se crea con un capital social inicial de 3.006,00 Euros e inicia su actividad el 21 de enero de 2009. El domicilio social en el momento de su constitución se establece en C/ JUAN DEL RISCO 15 (MADRID). La empresa indica que su actividad es LA COMPRAVENTA DE TODA CLASE DE FINCAS RUSTICAS Y URBANAS Y SU EXPLOTACIONEN FORMA DE ARRIENDO O CUALESQUIERA OTRAS ADMITIDAS EN DERECHO.
Publicación en el BORME de los siguientes nombramientos:
| Administradores Solidarios |
| Informe axesor 360º | Informe de Crédito | Perfil Comercial de Empresa | |
| Importe de ventas y número de empleados | ![]() | ![]() | ![]() |
| Información mercantil y comercial | ![]() Completa | ![]() Completa | ![]() Básica |
| Administradores y dirigentes | ![]() | ![]() | ![]() Solo dirigentes |
| Empresas relacionadas (accionistas, participadas,…) | ![]() | ![]() | ![]() |
| Categoría crediticia y probabilidad de incumplimiento de pago | ![]() | ![]() | ![]() |
| Impagos (RAI y Asnef Empresas) e incidencias judiciales | ![]() | ![]() | ![]() |
| Balance y cuenta de pérdidas y ganancias | ![]() Completo | ![]() Extracto | ![]() |
| Ratios y magnitudes económico-financieras | ![]() Completo | ![]() Extracto | ![]() |
| Representación gráfica de empresas relacionadas | ![]() | ![]() | ![]() |
| Comparativa del balance con la media del sector | ![]() | ![]() | ![]() |
| Estado de flujos de efectivo y de cambios en el patrimonio neto | ![]() | ![]() | ![]() |
| Fuentes de financiación y avales | ![]() | ![]() | ![]() |
| Subvenciones, concursos/subastas públicas y marcas | ![]() | ![]() | ![]() |
| Acceder | Acceder | Acceder |
ARTRADE SOLUCIONES INTEGRALES SL anteriormente denominada AGYFER EQUIPAMIENTOS INTEGRALES SL inscrita en el Registro Mercantil de Madrid. y con domicilio en MadridSu clasificación nacional de actividades económicas es Alquiler de automóviles y vehículos de motor ligeros.
capital social de la empresa es de 3.006,00 euros y tiene una facturación anual entre 1.000.000 y 2.500.000 euros.
ARTRADE SOLUCIONES INTEGRALES SL tiene 2 cargos directivos en activo y 3 cargos directivos históricos.