C/ FERNANDO VI, 31, LOCAL 2, BAJO. (MADRID). Ver mapa
La promocion, produccion, representacon y organizacion de todo tipo de espectaculos.
no disponible
11/05/2023
3 años
3.000,00 €
-
Madrid
-
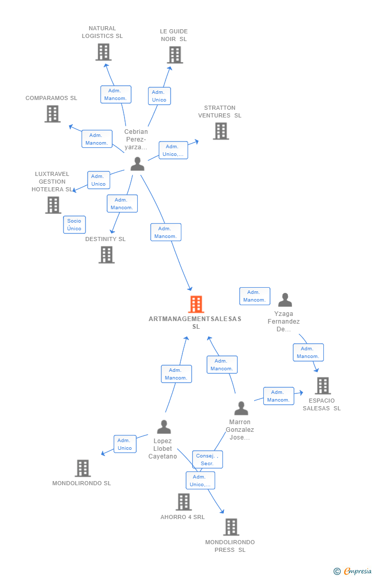
Administradores mancomunados
| Entidad | Relación | Entidad/Relación | Desde | Hasta |
|---|---|---|---|---|
| Marron Gonzalez Jose Manuel | Adm. Mancom. | Marron Gonzalez Jose Manuel Adm. Mancom. | 23/05/2023 | 26/08/2024 |
| Marron Gonzalez Jose Manuel | Apod. | Marron Gonzalez Jose Manuel Apod. | 23/05/2023 | 26/08/2024 |
| Yzaga Fernandez De Cordoba Antonio Alejandro | Adm. Mancom. | Yzaga Fernandez De Cordoba Antonio Alejandro Adm. Mancom. | 23/05/2023 | |
| Lopez Llobet Cayetano | Adm. Mancom. | Lopez Llobet Cayetano Adm. Mancom. | 23/05/2023 | |
| Cebrian Perez-yarza Gonzalo Porfirio | Adm. Mancom. | Cebrian Perez-yarza Gonzalo Porfirio Adm. Mancom. | 23/05/2023 | |
| Yzaga Fernandez De Cordoba Antonio Alejandro | Apod. | Yzaga Fernandez De Cordoba Antonio Alejandro Apod. | 23/05/2023 | |
| Lopez Llobet Cayetano | Apod. | Lopez Llobet Cayetano Apod. | 23/05/2023 | |
| Cebrian Perez-yarza Gonzalo Porfirio | Apod. | Cebrian Perez-yarza Gonzalo Porfirio Apod. | 23/05/2023 |

Resumen cronológico de actos publicados en las ediciones digitales de Boletines Oficiales (BORME, BOE, BOPI) inscritos por ARTMANAGEMENTSALESAS SL o en los que participa indirectamente.
Se constituye la empresa con fecha 23 de mayo de 2023 mediante escritura pública. La empresa se crea con un capital social inicial de 3.000,00 Euros e inicia su actividad el 11 de mayo de 2023. El domicilio social en el momento de su constitución se establece en C/ FERNANDO VI, 31, LOCAL 2, BAJO. (MADRID). La empresa indica que su actividad es LA PROMOCION, PRODUCCION, REPRESENTACON Y ORGANIZACION DE TODO TIPO DE ESPECTACULOS.
Publicación en el BORME de los siguientes nombramientos:
| Administradores Mancomunados |
Publicación en el BORME de los siguientes nombramientos:
| Apoderados |
| Informe de Crédito | Informe Mercantil, Incidencias y Vinculaciones | Perfil Comercial de Empresa | |
| Capital social actual y evolución | ![]() | ![]() | ![]() |
| Información mercantil y comercial | ![]() | ![]() | ![]() Básica |
| Administradores y dirigentes | ![]() | ![]() Solo administradores | ![]() Solo dirigentes |
| Empresas relacionadas (accionistas, participadas,…) | ![]() | ![]() | ![]() |
| Incidencias judiciales y procedimientos concursales | ![]() | ![]() | ![]() |
| Impagos en el fichero RAI | ![]() | ![]() | ![]() |
| Impagos en el fichero Asnef Empresas | ![]() | ![]() | ![]() |
| Categoría crediticia y probabilidad de incumplimiento de pago | ![]() | ![]() | ![]() |
| Extracto del balance y cuenta de pérdidas y ganancias | ![]() | ![]() | ![]() |
| Ratios y magnitudes económico-financieras | ![]() | ![]() | ![]() |
| Acceder | Acceder | Acceder |
ARTMANAGEMENTSALESAS SL inscrita en el Registro Mercantil de Madrid.
capital social de la empresa es de 3.000,00 euros.