CTRA DE VILLAFRANCA, 43 06360 (FUENTE DEL MAESTRE). Ver mapa
A) producción y comercialización de energía eléctrica procedente de fuentes renovables y servicios de recarga energética. B) la realización de actividades propias del sector de energías renovables, mantenimiento de dichas instalaciones y distribución de los materiales necesarios para las mismas; pro.
no disponible
08/11/2022
3 años
3.100,00 €
-
Badajoz
-
Administrador único
Información sobre balances y cuentas de resultados de ARSOL CORAL SL depositados en el Registro Mercantil de Badajoz en los últimos ejercicios.
| Ejercicio Disponibilidad | 2019 3 horas | 2020 3 horas | 2021 3 horas | 2022 3 horas | Consultar en Axesor | |
| Consultar en Axesor | ||||||
| Entidad | Relación | Entidad/Relación | Desde | Hasta |
|---|---|---|---|---|
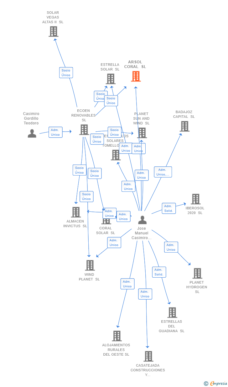
| ECOEN RENOVABLES SL | Socio Único | ECOEN RENOVABLES SL Socio Único | 25/11/2022 | |
| Jose Manuel Casimiro Gordillo | Adm. Unico | Jose Manuel Casimiro Gordillo Adm. Unico | 25/11/2022 |

Resumen cronológico de actos publicados en las ediciones digitales de Boletines Oficiales (BORME, BOE, BOPI) inscritos por ARSOL CORAL SL o en los que participa indirectamente.
Se constituye la empresa con fecha 25 de noviembre de 2022 mediante escritura pública. La empresa se crea con un capital social inicial de 3.100,00 Euros e inicia su actividad el 8 de noviembre de 2022. El domicilio social en el momento de su constitución se establece en CTRA DE VILLAFRANCA, 43 06360 (FUENTE DEL MAESTRE). La empresa indica que su actividad es a) Producción y comercialización de energía eléctrica procedente de fuentes renovables y servicios de recarga energética. b) La realización de actividades propias del sector de energías renovables, mantenimiento de dichas instalaciones y distribución de los materiales necesarios para las mismas; pro.
| Informe de Crédito | Informe Mercantil, Incidencias y Vinculaciones | Perfil Comercial de Empresa | |
| Capital social actual y evolución | ![]() | ![]() | ![]() |
| Información mercantil y comercial | ![]() | ![]() | ![]() Básica |
| Administradores y dirigentes | ![]() | ![]() Solo administradores | ![]() Solo dirigentes |
| Empresas relacionadas (accionistas, participadas,…) | ![]() | ![]() | ![]() |
| Incidencias judiciales y procedimientos concursales | ![]() | ![]() | ![]() |
| Impagos en el fichero RAI | ![]() | ![]() | ![]() |
| Impagos en el fichero Asnef Empresas | ![]() | ![]() | ![]() |
| Categoría crediticia y probabilidad de incumplimiento de pago | ![]() | ![]() | ![]() |
| Extracto del balance y cuenta de pérdidas y ganancias | ![]() | ![]() | ![]() |
| Ratios y magnitudes económico-financieras | ![]() | ![]() | ![]() |
| Acceder | Acceder | Acceder |
ARSOL CORAL SL inscrita en el Registro Mercantil de Badajoz.
capital social de la empresa es de 3.100,00 euros.