CNAE 7112 - Servicios técnicos de ingeniería y otras actividades relacionadas con el asesoramiento técnico
B46337507
07/07/1986
40 años
-
0.5M €
Valencia
6
Administrador único
Información sobre balances y cuentas de resultados de ARSEL INGENIERIA SL depositados en el Registro Mercantil de Valencia en los últimos ejercicios.
| Ejercicio Disponibilidad | 2019 Inmediata | 2020 Inmediata | 2021 Inmediata | 2022 Inmediata | 2023 Inmediata | Consultar en Axesor |
| Consultar en Axesor | ||||||
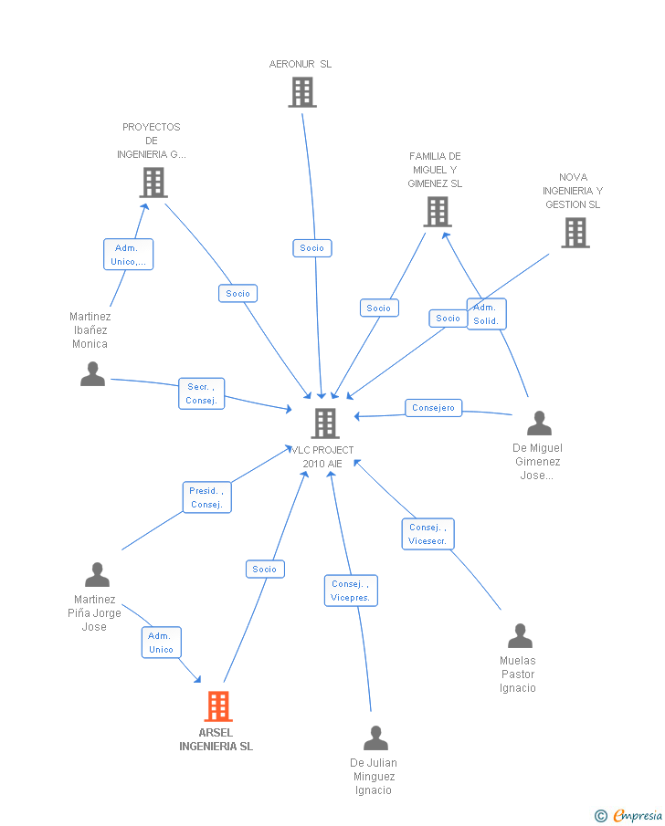
| Entidad | Relación | Entidad/Relación | Desde | Hasta |
|---|---|---|---|---|
| Martinez Navarro Jose Salvador | Apod. | Martinez Navarro Jose Salvador Apod. | 19/02/2010 | 10/02/2014 |
| Martinez Piña Jorge Jose | Adm. Unico | Martinez Piña Jorge Jose Adm. Unico | 19/02/2010 | |
| Martinez Piña Jorge Jose | Adm. Solid. | Martinez Piña Jorge Jose Adm. Solid. | 19/02/2010 | |
| Martinez Navarro Jose Salvador | Adm. Solid. | Martinez Navarro Jose Salvador Adm. Solid. | 19/02/2010 |

Resumen cronológico de actos publicados en las ediciones digitales de Boletines Oficiales (BORME, BOE, BOPI) inscritos por ARSEL INGENIERIA SL o en los que participa indirectamente.
Traslado del domicilio social de la empresa situado en GREGORIO MAYANS, 3 6. 46005 VALENCIA. (VALENCIA) siendo el nuevo domicilio situado en C/ PERIODISTA AZZATI 9 9 (VALENCIA).
Publicación en el BORME de los siguientes ceses-dimisiones:
| Administradores Solidarios |
| Nuevo órgano social | Administrador único |
| Informe axesor 360º | Informe de Crédito | Perfil Comercial de Empresa | |
| Importe de ventas y número de empleados | ![]() | ![]() | ![]() |
| Información mercantil y comercial | ![]() Completa | ![]() Completa | ![]() Básica |
| Administradores y dirigentes | ![]() | ![]() | ![]() Solo dirigentes |
| Empresas relacionadas (accionistas, participadas,…) | ![]() | ![]() | ![]() |
| Categoría crediticia y probabilidad de incumplimiento de pago | ![]() | ![]() | ![]() |
| Impagos (RAI y Asnef Empresas) e incidencias judiciales | ![]() | ![]() | ![]() |
| Balance y cuenta de pérdidas y ganancias | ![]() Completo | ![]() Extracto | ![]() |
| Ratios y magnitudes económico-financieras | ![]() Completo | ![]() Extracto | ![]() |
| Representación gráfica de empresas relacionadas | ![]() | ![]() | ![]() |
| Comparativa del balance con la media del sector | ![]() | ![]() | ![]() |
| Estado de flujos de efectivo y de cambios en el patrimonio neto | ![]() | ![]() | ![]() |
| Fuentes de financiación y avales | ![]() | ![]() | ![]() |
| Subvenciones, concursos/subastas públicas y marcas | ![]() | ![]() | ![]() |
| Acceder | Acceder | Acceder |
ARSEL INGENIERIA SL inscrita en el Registro Mercantil de Valencia. y con domicilio en ValenciaSu clasificación nacional de actividades económicas es Servicios técnicos de ingeniería y otras actividades relacionadas con el asesoramiento técnico.
La empresa tiene una facturación anual entre 500.000 y 1.000.000 euros.
ARSEL INGENIERIA SL tiene 1 cargos directivos en activo y 3 cargos directivos históricos.