925772222
ALFAREROS, 4 POLIGONO INDUSTRIAL LA ATALAYA. 45500 TORRIJOS. (TOLEDO). Ver mapa
La compra y venta al por mayor de materiales de construcción.
CNAE 4122 - Construcción de edificios no residenciales
A45613569
19/01/2006
20 años
1.760.160,00 €
2.5M €
Toledo
19
Administrador único
Información sobre balances y cuentas de resultados de ARQUINVER PROYECTOS Y SERVICIOS SA depositados en el Registro Mercantil de Toledo en los últimos ejercicios.
| Ejercicio Disponibilidad | Consultar en Axesor | |||||
| Consultar en Axesor | ||||||


Resumen cronológico de actos publicados en las ediciones digitales de Boletines Oficiales (BORME, BOE, BOPI) inscritos por ARQUINVER PROYECTOS Y SERVICIOS SA o en los que participa indirectamente.
Publicación en el BORME de los siguientes nombramientos:
| Apoderados Solidarios |
Publicación en el BORME de los siguientes revocaciones:
| Apoderado | |
| Apoderado Mancomunado | |
| Apoderado Solidario |
Rectificada la fecha de celebración de la Junta General Extraordinaria y Universal, habiéndo sido celebrada dicha Junta el 15 de Diciembre de 2010 y no el 21 de febrero de 2011.
Publicación en el BORME de los siguientes nombramientos:
| Apoderados Mancomunados/Solidarios |
Con fecha 14 de febrero de 2011, mediante la correspondiente escritura ha quedado incrito en el Registro Mercantil la ampliación de 1.700.000 € del capital social de la empresa. Esta ampliación representa un 2825.80 % de incremento del capital, quedando un capital social resultante de 1.760.160€.
| Capital social anterior: | 60.160 € |
| Aumento de capital: | 1.700.000 € |
| Capital social resultante: | 1.760.160 € |
| % incremento: | 2825.80 % |
30.080,00
| Fecha de Cierre de Ejercicio: 30/6. |
Publicación en el BORME de los siguientes nombramientos:
| Apoderados Solidarios |
Publicación en el BORME de los siguientes ceses-dimisiones:
| Consejero | |
| Secretario |
15.040,00
Se modifica parcialmente la actividad de la sociedad. Las nuevas actividades que se incluyen en el objeto social de la sociedad son:
La compra y venta al por mayor de materiales de construcción.
Publicación en el BORME de los siguientes ceses-dimisiones:
| Presidente | |
| Consejeros | |
| Secretario |
Publicación en el BORME de los siguientes nombramientos:
| Presidente | |
| Secretario |
Publicación en el BORME de los siguientes reelecciones:
| Consejeros | |
| Consejeros Delegados Mancomunados |
Publicación en el BORME de los siguientes ceses-dimisiones:
| Presidente | |
| Consejero | |
| Consejero Delegado Mancomunado | |
| Secretario |
| Informe axesor 360º | Informe de Crédito | Perfil Comercial de Empresa | |
| Importe de ventas y número de empleados | ![]() | ![]() | ![]() |
| Información mercantil y comercial | ![]() Completa | ![]() Completa | ![]() Básica |
| Administradores y dirigentes | ![]() | ![]() | ![]() Solo dirigentes |
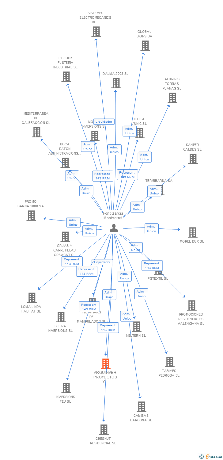
| Empresas relacionadas (accionistas, participadas,…) | ![]() | ![]() | ![]() |
| Categoría crediticia y probabilidad de incumplimiento de pago | ![]() | ![]() | ![]() |
| Impagos (RAI y Asnef Empresas) e incidencias judiciales | ![]() | ![]() | ![]() |
| Balance y cuenta de pérdidas y ganancias | ![]() Completo | ![]() Extracto | ![]() |
| Ratios y magnitudes económico-financieras | ![]() Completo | ![]() Extracto | ![]() |
| Representación gráfica de empresas relacionadas | ![]() | ![]() | ![]() |
| Comparativa del balance con la media del sector | ![]() | ![]() | ![]() |
| Estado de flujos de efectivo y de cambios en el patrimonio neto | ![]() | ![]() | ![]() |
| Fuentes de financiación y avales | ![]() | ![]() | ![]() |
| Subvenciones, concursos/subastas públicas y marcas | ![]() | ![]() | ![]() |
| Acceder | Acceder | Acceder |
ARQUINVER PROYECTOS Y SERVICIOS SA inscrita en el Registro Mercantil de Toledo. y con domicilio en TorrijosSu clasificación nacional de actividades económicas es Construcción de edificios no residenciales.
capital social de la empresa es de 1.760.160,00 euros y tiene una facturación anual superior a 2.500.000 euros.
ARQUINVER PROYECTOS Y SERVICIOS SA tiene 10 cargos directivos en activo y 18 cargos directivos históricos.
La empresa está auditada por BDO AUDITORES SL.