C/ MAURICE RAVEL 81 5º A (ZARAGOZA). Ver mapa
Pequeños trabajos de construcción, rehabilitación y reformas de locales y viviendas y otros trabajos de decoración.
no disponible
19/06/2024
2 años
3.000,00 €
-
Zaragoza
-
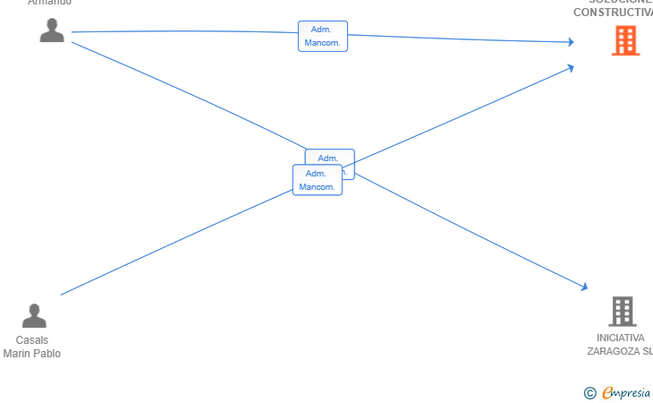
Administradores mancomunados
| Entidad | Relación | Entidad/Relación | Desde | Hasta |
|---|---|---|---|---|
| Casals Marin Pablo | Adm. Mancom. | Casals Marin Pablo Adm. Mancom. | 09/07/2024 | |
| Vaquero Millan Armando | Adm. Mancom. | Vaquero Millan Armando Adm. Mancom. | 09/07/2024 |

Resumen cronológico de actos publicados en las ediciones digitales de Boletines Oficiales (BORME, BOE, BOPI) inscritos por ARPA SOLUCIONES CONSTRUCTIVAS SL o en los que participa indirectamente.
Se constituye la empresa con fecha 9 de julio de 2024 mediante escritura pública. La empresa se crea con un capital social inicial de 3.000,00 Euros e inicia su actividad el 19 de junio de 2024. El domicilio social en el momento de su constitución se establece en C/ MAURICE RAVEL 81 5º A (ZARAGOZA). La empresa indica que su actividad es Pequeños trabajos de construcción, rehabilitación y reformas de locales y viviendas y otros trabajos de decoración.
Publicación en el BORME de los siguientes nombramientos:
| Administradores Mancomunados |
| Informe de Crédito | Predicción y Calificación | Perfil Comercial de Empresa | |
| Categoría crediticia y probabilidad de incumplimiento de pago | ![]() | ![]() | ![]() |
| Crédito recomendado | ![]() | ![]() | ![]() |
| Importe de ventas y número de empleados | ![]() | ![]() | ![]() |
| Información mercantil y comercial | ![]() | ![]() | ![]() Básica |
| Administradores y dirigentes | ![]() | ![]() | ![]() Solo dirigentes |
| Incidencias judiciales y procedimientos concursales | ![]() | ![]() | ![]() |
| Impagos en el fichero RAI | ![]() | ![]() | ![]() |
| Impagos en el fichero Asnef Empresas | ![]() | ![]() | ![]() |
| Extracto del balance y cuenta de pérdidas y ganancias | ![]() | ![]() | ![]() |
| Ratios y magnitudes económico-financieras | ![]() | ![]() | ![]() |
| Acceder | Acceder | Acceder |
ARPA SOLUCIONES CONSTRUCTIVAS SL inscrita en el Registro Mercantil de Zaragoza.
capital social de la empresa es de 3.000,00 euros.