AVDA GRAN VIA DE TRES CANTOS 17 - CASA NUMERO 38 (TRES CANTOS). Ver mapa
Servicios de consultoría y asesoramiento técnico, y comercial a otras empresas. La realización de estudios y trabajos de consultoría por cuenta propia o ajena sobre operaciones industriales, mercantiles, corporativas o financieras.
no disponible
05/02/2020
6 años
3.000,00 €
-
Madrid
-
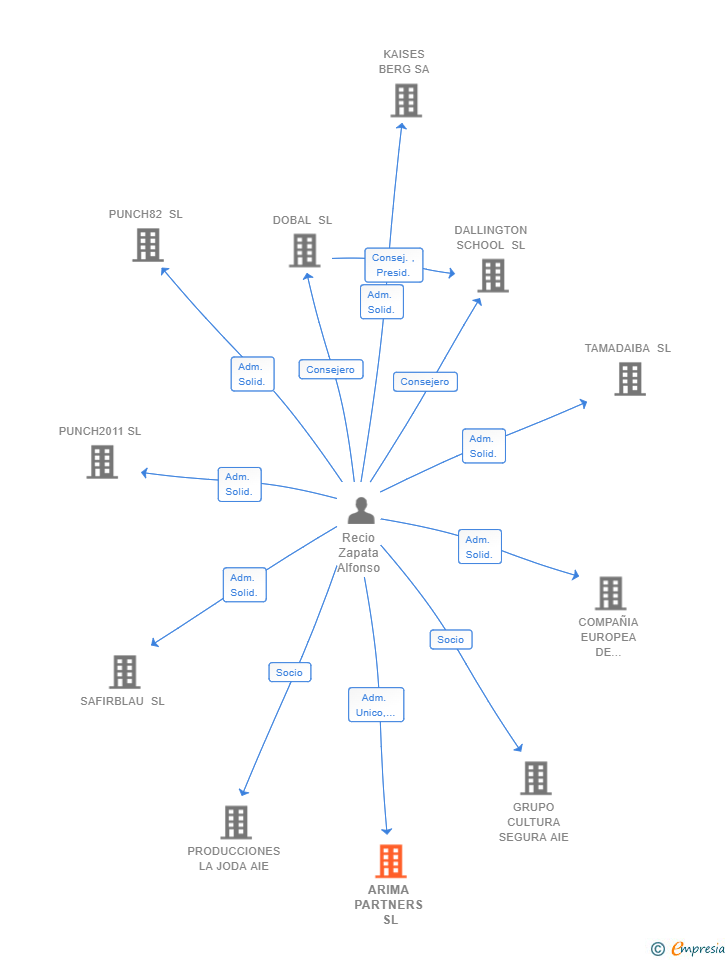
Administrador único
Información sobre balances y cuentas de resultados de ARIMA PARTNERS SL depositados en el Registro Mercantil de Madrid en los últimos ejercicios.
| Ejercicio Disponibilidad | 2019 3 horas | 2020 3 horas | 2021 3 horas | 2022 3 horas | Consultar en Axesor | |
| Consultar en Axesor | ||||||
| Entidad | Relación | Entidad/Relación | Desde | Hasta |
|---|---|---|---|---|
| Michavila Puente-Villegas Marta | Apod. | Michavila Puente-Villegas Marta Apod. | 25/02/2020 | |
| Recio Zapata Alfonso | Socio Único | Recio Zapata Alfonso Socio Único | 18/02/2020 | |
| Recio Zapata Alfonso | Adm. Unico | Recio Zapata Alfonso Adm. Unico | 18/02/2020 |

Resumen cronológico de actos publicados en las ediciones digitales de Boletines Oficiales (BORME, BOE, BOPI) inscritos por ARIMA PARTNERS SL o en los que participa indirectamente.
Publicación en el BORME de los siguientes revocaciones:
Traslado del domicilio social de la empresa situado en C/ MONTEARAGON 5 - PORTAL H, 6º A (MADRID) siendo el nuevo domicilio situado en AVDA GRAN VIA DE TRES CANTOS 17 - CASA NUMERO 38 (TRES CANTOS).
Publicación en el BORME de los siguientes nombramientos:
Se constituye la empresa con fecha 18 de febrero de 2020 mediante escritura pública. La empresa se crea con un capital social inicial de 3.000,00 Euros e inicia su actividad el 5 de febrero de 2020. El domicilio social en el momento de su constitución se establece en C/ MONTEARAGON 5 - PORTAL H, 6º A (MADRID). La empresa indica que su actividad es Servicios de consultoría y asesoramiento técnico, y comercial a otras empresas. La realización de estudios y trabajos de consultoría por cuenta propia o ajena sobre operaciones industriales, mercantiles, corporativas o financieras.
| Informe de Crédito | Informe Mercantil, Incidencias y Vinculaciones | Perfil Comercial de Empresa | |
| Capital social actual y evolución | ![]() | ![]() | ![]() |
| Información mercantil y comercial | ![]() | ![]() | ![]() Básica |
| Administradores y dirigentes | ![]() | ![]() Solo administradores | ![]() Solo dirigentes |
| Empresas relacionadas (accionistas, participadas,…) | ![]() | ![]() | ![]() |
| Incidencias judiciales y procedimientos concursales | ![]() | ![]() | ![]() |
| Impagos en el fichero RAI | ![]() | ![]() | ![]() |
| Impagos en el fichero Asnef Empresas | ![]() | ![]() | ![]() |
| Categoría crediticia y probabilidad de incumplimiento de pago | ![]() | ![]() | ![]() |
| Extracto del balance y cuenta de pérdidas y ganancias | ![]() | ![]() | ![]() |
| Ratios y magnitudes económico-financieras | ![]() | ![]() | ![]() |
| Acceder | Acceder | Acceder |
ARIMA PARTNERS SL inscrita en el Registro Mercantil de Madrid.
capital social de la empresa es de 3.000,00 euros.