AV ENLLAC, 11 ESC A P 2 PTA 1. 08190 SANT CUGAT DEL VALLES. (BARCELONA). Ver mapa
La compraventa, intermediacion, arrendamiento, administracion, explotacionen cualquier forma de fincas rusticas y urbanas y la realizacion de toda clase de obras y construcciones tanto publicas como privadas, edificaciones...
CNAE 4110 - Promoción inmobiliaria
B65322448
15/04/2010
16 años
3.006,00 €
0.5M €
Barcelona
Administrador único
Información sobre balances y cuentas de resultados de ARIETE TRADING SL depositados en el Registro Mercantil de Barcelona en los últimos ejercicios.
| Ejercicio Disponibilidad | Consultar en Axesor | |||||
| Consultar en Axesor | ||||||
| Entidad | Relación | Entidad/Relación | Desde | Hasta |
|---|---|---|---|---|
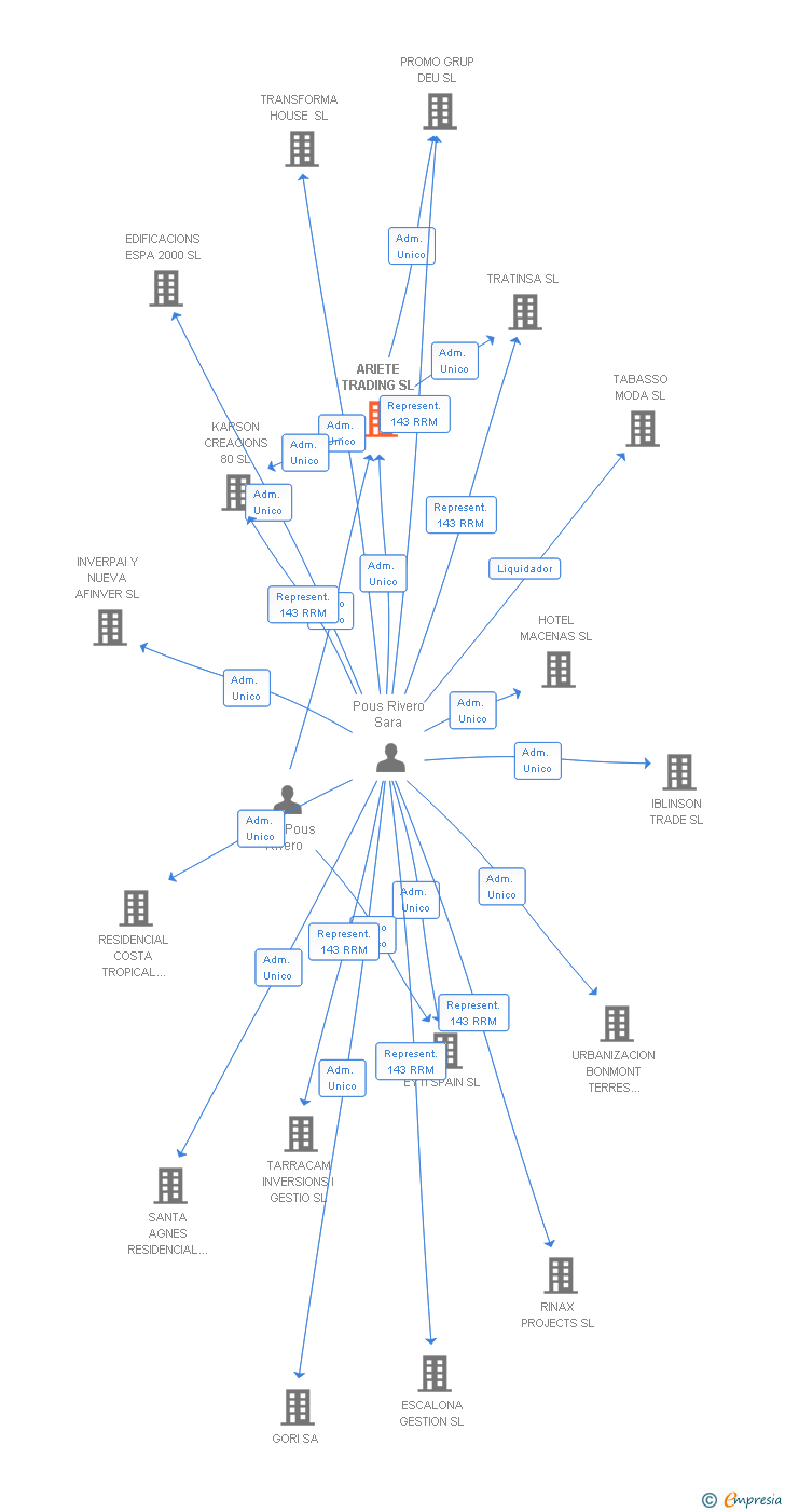
| Pous Rivero Sara | Adm. Unico | Pous Rivero Sara Adm. Unico | 08/07/2010 | |
| Sara Pous Rivero | Socio Único | Sara Pous Rivero Socio Único | 08/07/2010 | |
| Gorgues Rosset Rosa Maria | Adm. Unico | Gorgues Rosset Rosa Maria Adm. Unico | 27/04/2010 | 08/07/2010 |

Resumen cronológico de actos publicados en las ediciones digitales de Boletines Oficiales (BORME, BOE, BOPI) inscritos por ARIETE TRADING SL o en los que participa indirectamente.
Publicación en el BORME de los siguientes revocaciones:
| Administrador Único |
|
| Representante 143 RRM |
Publicación en el BORME de los siguientes nombramientos:
| Administrador Único |
|
| Representante 143 RRM |
Publicación en el BORME de los siguientes revocaciones:
| Administrador Único |
|
| Liquidador |
|
| Representante 143 RRM |
Publicación en el BORME de los siguientes nombramientos:
| Liquidador |
|
| Representante 143 RRM |
Publicación en el BORME de los siguientes revocaciones:
| Administrador Único |
|
| Liquidador |
|
| Representante 143 RRM |
Publicación en el BORME de los siguientes nombramientos:
| Liquidador |
|
| Representante 143 RRM |
Publicación en el BORME de los siguientes revocaciones:
| Administrador Único |
|
| Representante 143 RRM |
Publicación en el BORME de los siguientes nombramientos:
| Administrador Único |
|
| Representante 143 RRM |
Publicación en el BORME de los siguientes nombramientos:
| Administrador Único |
|
| Representante 143 RRM |
Publicación en el BORME de los siguientes nombramientos:
| Administrador Único |
|
| Representante 143 RRM |
Traslado del domicilio social de la empresa situado en CL AVENIR Num.35 P.6 PTA.2 (BARCELONA). siendo el nuevo domicilio situado en AV ENLLAC Num.11 ESC.A P.2 PTA.1 (SANT CUGAT DEL VALLES)..
La sociedad cambia su actividad pasando a ser la nueva actividad o actividades de la empresa:
La compraventa, intermediacion, arrendamiento, administracion, explotacionen cualquier forma de fincas rusticas y urbanas y la realizacion de toda clase de obras y construcciones tanto publicas como privadas, edificaciones...
El anterior objeto social de la sociedad era el siguiente:
La compraventa, intermediacion, arrendamiento, administracion, explotacionen cualquier forma de fincas rusticas y urbanas y la realizacion de toda clase de obras y construcciones tanto publicas como privadas, edificaciones...
Se constituye la empresa con fecha 27 de abril de 2010 mediante escritura pública. La empresa se crea con un capital social inicial de 3.006,00 Euros e inicia su actividad el 15 de abril de 2010. El domicilio social en el momento de su constitución se establece en CL AVENIR Num.35 P.6 PTA.2 (BARCELONA). La empresa indica que su actividad es COMPRAVENTA, INTERMEDIACION,ARRENDAMIENTO, ADMINISTRCION,EXPLOTACION EN CUALUIER FORMA DE FINCAS RUSTICAS Y URBANAS Y LA REALIZACION DE TODA CLASE DE BRAS Y CONSTRUCCIONES, TANTO PUBLICAS COMO PRIVADAS, ETC.
| Informe axesor 360º | Informe de Crédito | Perfil Comercial de Empresa | |
| Importe de ventas y número de empleados | ![]() | ![]() | ![]() |
| Información mercantil y comercial | ![]() Completa | ![]() Completa | ![]() Básica |
| Administradores y dirigentes | ![]() | ![]() | ![]() Solo dirigentes |
| Empresas relacionadas (accionistas, participadas,…) | ![]() | ![]() | ![]() |
| Categoría crediticia y probabilidad de incumplimiento de pago | ![]() | ![]() | ![]() |
| Impagos (RAI y Asnef Empresas) e incidencias judiciales | ![]() | ![]() | ![]() |
| Balance y cuenta de pérdidas y ganancias | ![]() Completo | ![]() Extracto | ![]() |
| Ratios y magnitudes económico-financieras | ![]() Completo | ![]() Extracto | ![]() |
| Representación gráfica de empresas relacionadas | ![]() | ![]() | ![]() |
| Comparativa del balance con la media del sector | ![]() | ![]() | ![]() |
| Estado de flujos de efectivo y de cambios en el patrimonio neto | ![]() | ![]() | ![]() |
| Fuentes de financiación y avales | ![]() | ![]() | ![]() |
| Subvenciones, concursos/subastas públicas y marcas | ![]() | ![]() | ![]() |
| Acceder | Acceder | Acceder |
ARIETE TRADING SL inscrita en el Registro Mercantil de Barcelona. y con domicilio en Sant Cugat del VallèsSu clasificación nacional de actividades económicas es Promoción inmobiliaria.
capital social de la empresa es de 3.006,00 euros y tiene una facturación anual inferior a 500.000 euros.
ARIETE TRADING SL tiene 1 cargos directivos en activo y 1 cargos directivos históricos.