C/ DOCTOR CADAVAL 5 3º (VIGO). Ver mapa
Explotación de alojamientos turísticos.
no disponible
26/09/2023
2 años
500,00 €
-
Pontevedra
-
Administrador único
| Entidad | Relación | Entidad/Relación | Desde | Hasta |
|---|---|---|---|---|
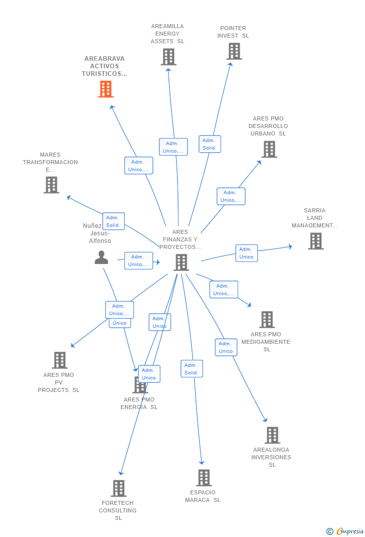
| ARES FINANZAS Y PROYECTOS SL | Socio Único | ARES FINANZAS Y PROYECTOS SL Socio Único | 03/10/2023 | |
| ARES FINANZAS Y PROYECTOS SL | Adm. Unico | ARES FINANZAS Y PROYECTOS SL Adm. Unico | 03/10/2023 |

Resumen cronológico de actos publicados en las ediciones digitales de Boletines Oficiales (BORME, BOE, BOPI) inscritos por AREABRAVA ACTIVOS TURISTICOS SL o en los que participa indirectamente.
Se constituye la empresa con fecha 3 de octubre de 2023 mediante escritura pública. La empresa se crea con un capital social inicial de 500,00 Euros e inicia su actividad el 26 de septiembre de 2023. El domicilio social en el momento de su constitución se establece en C/ DOCTOR CADAVAL 5 3º (VIGO). La empresa indica que su actividad es Explotación de alojamientos turísticos.
| Informe de Crédito | Informe Mercantil, Incidencias y Vinculaciones | Perfil Comercial de Empresa | |
| Capital social actual y evolución | ![]() | ![]() | ![]() |
| Información mercantil y comercial | ![]() | ![]() | ![]() Básica |
| Administradores y dirigentes | ![]() | ![]() Solo administradores | ![]() Solo dirigentes |
| Empresas relacionadas (accionistas, participadas,…) | ![]() | ![]() | ![]() |
| Incidencias judiciales y procedimientos concursales | ![]() | ![]() | ![]() |
| Impagos en el fichero RAI | ![]() | ![]() | ![]() |
| Impagos en el fichero Asnef Empresas | ![]() | ![]() | ![]() |
| Categoría crediticia y probabilidad de incumplimiento de pago | ![]() | ![]() | ![]() |
| Extracto del balance y cuenta de pérdidas y ganancias | ![]() | ![]() | ![]() |
| Ratios y magnitudes económico-financieras | ![]() | ![]() | ![]() |
| Acceder | Acceder | Acceder |
AREABRAVA ACTIVOS TURISTICOS SL inscrita en el Registro Mercantil de Pontevedra.
capital social de la empresa es de 500,00 euros.