EXPLOTACIONES HOSTELERAS Y DE PARQUES ACUATICOS. ACTIVIDADES INMOBILIARIAS. RECREO. EXPLOTACION DE COMPLEJOS TURISTICOS.
CNAE 9321 - Actividades de los parques de atracciones y los parques temáticos
A06292023
16/10/1998
25 años
(Extinguida el 25/05/2023)
8.393.566,00 €
0.5M €
Badajoz
17
Consejo de administración
Información sobre balances y cuentas de resultados de AQUALAND EXTREMADURA SA depositados en el Registro Mercantil de Badajoz en los últimos ejercicios.
| Ejercicio Disponibilidad | 2019 Inmediata | 2020 Inmediata | Consultar en Axesor | |||
| Consultar en Axesor | ||||||

Resumen cronológico de actos publicados en las ediciones digitales de Boletines Oficiales (BORME, BOE, BOPI) inscritos por AQUALAND EXTREMADURA SA o en los que participa indirectamente.
| Procedimiento concursal | 130/2021 |
| FIRME | SI, |
| Fecha de resolución | 04/05/2021 |
| Descripcion | Auto de conclusión del concurso. Finalización de fase de liquidación |
| Juzgado | num. 0 JUZGADO DE LO MERCANTIL NUMERO 1 DE BADAJOZ |
| Resoluciones | SE ACUERDA JUDICIALMENTE LA CONCLUSION DEL CONCURSO, QUEDANDO CERRADA LA HOJA REGISTRAL DE LA SOCIEDAD Y EXTINGUIDA SU PERSONALIDAD JURIDICA |
| Procedimiento concursal | 130/2021 |
| FIRME | SI, |
| Fecha de resolución | 04/05/2021 |
| Descripcion | Cese de las limitaciones de las facultades de administración |
| Juzgado | num. 0 JUZGADO DE LO MERCANTIL NUMERO 1 DE BADAJOZ |
| Resoluciones | SE ACUERDA JUDICIALMENTE LA CONCLUSION DEL CONCURSO, QUEDANDO CERRADA LA HOJA REGISTRAL DE LA SOCIEDAD Y EXTINGUIDA SU PERSONALIDAD JURIDICA |
| Procedimiento concursal | 130/2021 |
| FIRME | SI, |
| Fecha de resolución | 23/03/2023 |
| Descripcion | Revocación de administradores concursales |
| Juzgado | num. 0 JUZGADO DE LO MERCANTIL NUMERO 1 DE BADAJOZ |
| Adm. Concurs. | Nuvagest Concursal Slp |
| Procedimiento concursal | 130/2021 |
| FIRME | SI, |
| Fecha de resolución | 04/05/2021 |
| Descripcion | Auto de aprobación del plan de liquidación |
| Juzgado | num. 0 JUZGADO DE LO MERCANTIL NUMERO 1 DE BADAJOZ |
| Resoluciones | SE APRUEBA JUDICIALMENTE EL PLAN DE LIQUIDACION DE LA SOCIEDAD |
| Procedimiento concursal | 130/2021 |
| FIRME | NO, |
| Fecha de resolución | 04/05/2021 |
| Descripcion | Auto de declaración de concurso. Voluntario |
| Juzgado | num. 0 JUZGADO DE LO MERCANTIL NUMERO 1 DE BADAJOZ |
| Resoluciones | SE DECLARA LA SOCIEDAD DE ESTA HOJA EN CONCURSO, QUE TENDRA EL CARACTER DE VOLUNTARIO |
| Procedimiento concursal | 130/2021 |
| FIRME | NO, |
| Fecha de resolución | 04/05/2021 |
| Descripcion | Nombramiento de administradores |
| Juzgado | num. 0 JUZGADO DE LO MERCANTIL NUMERO 1 DE BADAJOZ |
| Adm. Concurs. | Nuvagest Concursal Slp |
| Procedimiento concursal | 130/2021 |
| FIRME | NO, |
| Fecha de resolución | 04/05/2021 |
| Descripcion | Resoluciones acordando la intervención o suspensión de las factultades de administración y disposición del concursado |
| Juzgado | num. 0 JUZGADO DE LO MERCANTIL NUMERO 1 DE BADAJOZ |
| Resoluciones | SE DECLARA LA SOCIEDAD DE ESTA HOJA EN CONCURSO, QUE TENDRA EL CARACTER DE VOLUNTARIO |
Edicto
Dª. Lucia Peces Gómez, Letrado de la Administración de Justicia de Jdo. de lo Mercantil nº 1 de Badajoz, por el presente,
Hago saber:
1º.- Que en los autos seguidos en este órgano judicial con el nº Sección I... Ver más
| Empresa |
|
Publicación en el BORME de los siguientes ceses-dimisiones:
| Presidente | |
| Vicepresidente | |
| Consejeros | |
| Consejero | |
| Secretario | |
| Consejero Delegado Mancomunado | |
| Consejero Delegado Mancomunado/Solidario |
Publicación en el BORME de los siguientes nombramientos:
| Presidente | |
| Consejeros | |
| Consejero | |
| Secretario | |
| Consejero Delegado Solidario |
Publicación en el BORME de los siguientes ceses-dimisiones:
| Vicepresidente | |
| Consejero | |
| Consejeros Delegados Mancomunados |
Publicación en el BORME de los siguientes nombramientos:
| Vicepresidente | |
| Consejero Delegado Mancomunado/Solidario |
Se hace constar, a efectos de lo dispuesto en el artículo 319 de la Ley de Sociedades de Capital, que en la Junta General Universal de Accionistas de Aqualand Extremadura, S.A., de fecha 20 de junio de 2017, se adoptó por unanimidad el acuerdo de reducir el capital social, con la ... Ver más
|
Con fecha 20 de diciembre de 2016, mediante la correspondiente escritura ha quedado incrito en el Registro Mercantil la reducción de 2.005.236,50 € del capital social de la empresa. Esta reducción representa un 20.55 % de reducción del capital, quedando un capital social resultante de 7.752.599,50€.
| Capital social anterior: | 9.757.836 € |
| Reducción de capital: | 2.005.236,50 € |
| Capital social resultante: | 7.752.599,50 € |
| % reducción: | 20.55 % |
| Artículo de los Estatutos: 5. Capital. |
Con fecha 20 de diciembre de 2016, mediante la correspondiente escritura ha quedado incrito en el Registro Mercantil la ampliación de 640.966,50 € del capital social de la empresa. Esta ampliación representa un 8.27 % de incremento del capital, quedando un capital social resultante de 8.393.566€.
| Capital social anterior: | 7.752.599,50 € |
| Aumento de capital: | 640.966,50 € |
| Capital social resultante: | 8.393.566 € |
| % incremento: | 8.27 % |
Se hace constar, a efectos de lo dispuesto en el artículo 319 de la Ley de Sociedades de Capital, que en la Junta General Universal de Accionistas de Aqualand Extremadura, S.A., de fecha 28 de junio de 2016, se adoptó por unanimidad el acuerdo de reducir el capital social, con la ... Ver más
|
Con fecha 23 de febrero de 2016, mediante la correspondiente escritura ha quedado incrito en el Registro Mercantil la reducción de 1.090.214 € del capital social de la empresa. Esta reducción representa un 12.00 % de reducción del capital, quedando un capital social resultante de 7.997.206,50€.
| Capital social anterior: | 9.087.420,50 € |
| Reducción de capital: | 1.090.214 € |
| Capital social resultante: | 7.997.206,50 € |
| % reducción: | 12.00 % |
| Artículo de los estatutos: 5. Capital.-. |
El capital social de la empresa se incrementa en un 22.02 % (ampliación de 1.760.629,50 €). De esta forma, tras la ampliación la sociedad pasa de tener 7.997.206,50€ de capital social a 9.757.836€. Esta ampliación de capital fue inscrita en el Registro Mercantil con fecha 23 de febrero de 2016.
| Capital social anterior: | 7.997.206,50 € |
| Aumento de capital: | 1.760.629,50 € |
| Capital social resultante: | 9.757.836 € |
| % incremento: | 22.02 % |
Se hace constar, a efectos de lo dispuesto en el artículo 319 de la Ley de Sociedades de Capital, que en la Junta General Universal de Accionistas de Aqualand Extremadura, S.A., de fecha 29 de junio de 2015, se adoptó por unanimidad el acuerdo de reducir el capital social, con la ... Ver más
|
Publicación en el BORME de los siguientes ceses-dimisiones:
| Presidente | |
| Vicepresidente | |
| Consejero | |
| Consejero Delegado Mancomunado |
Publicación en el BORME de los siguientes nombramientos:
| Presidente | |
| Vicepresidente | |
| Consejero | |
| Consejeros | |
| Secretario | |
| Consejero Delegado Mancomunado | |
| Consejeros Delegados Mancomunados |
Publicación en el BORME de los siguientes ceses-dimisiones:
| Consejero | |
| Consejero Delegado Mancomunado |
Publicación en el BORME de los siguientes nombramientos:
| Consejero | |
| Consejero Delegado Mancomunado |
Se convoca Junta General Ordinaria de accionistas de AQUALAND EXTREMADURA, S.A., que se celebrará el día 7 de junio de 2014 a las 12,30 horas, en primera convocatoria, y a las 13,00 horas, en segunda convocatoria, en la sede social de la empresa
Ver más
| Informe axesor 360º | Informe de Crédito | Perfil Comercial de Empresa | |
| Importe de ventas y número de empleados | ![]() | ![]() | ![]() |
| Información mercantil y comercial | ![]() Completa | ![]() Completa | ![]() Básica |
| Administradores y dirigentes | ![]() | ![]() | ![]() Solo dirigentes |
| Empresas relacionadas (accionistas, participadas,…) | ![]() | ![]() | ![]() |
| Categoría crediticia y probabilidad de incumplimiento de pago | ![]() | ![]() | ![]() |
| Impagos (RAI y Asnef Empresas) e incidencias judiciales | ![]() | ![]() | ![]() |
| Balance y cuenta de pérdidas y ganancias | ![]() Completo | ![]() Extracto | ![]() |
| Ratios y magnitudes económico-financieras | ![]() Completo | ![]() Extracto | ![]() |
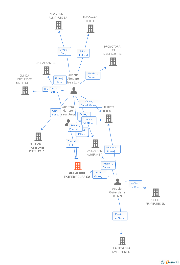
| Representación gráfica de empresas relacionadas | ![]() | ![]() | ![]() |
| Comparativa del balance con la media del sector | ![]() | ![]() | ![]() |
| Estado de flujos de efectivo y de cambios en el patrimonio neto | ![]() | ![]() | ![]() |
| Fuentes de financiación y avales | ![]() | ![]() | ![]() |
| Subvenciones, concursos/subastas públicas y marcas | ![]() | ![]() | ![]() |
| Acceder | Acceder | Acceder |
AQUALAND EXTREMADURA SA fué una empresa constituida el 16/10/1998 y extinguida el 25/05/2023 inscrita en el Registro Mercantil de Badajoz. y con domicilio en BadajozSu clasificación nacional de actividades económicas era Actividades de los parques de atracciones y los parques temáticos.
capital social de la empresa es de 8.393.566,00 euros y tiene una facturación anual inferior a 500.000 euros.
AQUALAND EXTREMADURA SA tiene 12 cargos directivos en activo y 2 cargos directivos históricos.