C/ CRISTOBAL BORDIU 22 (MADRID). Ver mapa
El ejercicio de actividades de publicidad y mercadeo en general, estipulación de los contratos relacionados y consecuente producción y/o compra al por mayor de los relacionados productos de vestuario, objetos, artilugios y material publicitario, sin excepción; el alquiler de espacios publicitarios o.
no disponible
05/08/2022
3 años
10.000,00 €
-
Madrid
-
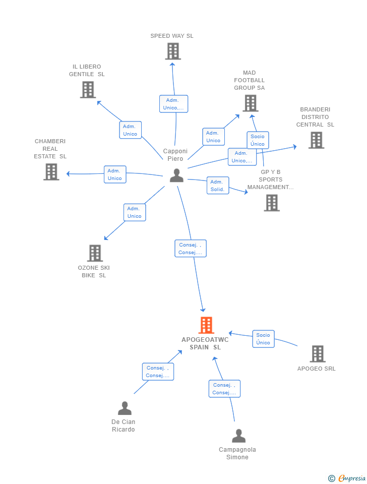
| Entidad | Relación | Entidad/Relación | Desde | Hasta |
|---|---|---|---|---|
| Campagnola Simone | Consej. | Campagnola Simone Consej. | 16/02/2023 | |
| Campagnola Simone | Presid. | Campagnola Simone Presid. | 16/02/2023 | |
| De Cian Ricardo | Consej. | De Cian Ricardo Consej. | 16/02/2023 | |
| De Cian Ricardo | Secr. | De Cian Ricardo Secr. | 16/02/2023 | |
| Capponi Piero | Consej. | Capponi Piero Consej. | 16/02/2023 | |
| Campagnola Simone | Consej. Del. Solid. | Campagnola Simone Consej. Del. Solid. | 16/02/2023 | |
| De Cian Ricardo | Consej. Del. Solid. | De Cian Ricardo Consej. Del. Solid. | 16/02/2023 | |
| Capponi Piero | Consej. Del. Solid. | Capponi Piero Consej. Del. Solid. | 16/02/2023 | |
| Capponi Piero | Adm. Unico | Capponi Piero Adm. Unico | 14/09/2022 | 16/02/2023 |
| APOGEO SRL | Socio Único | APOGEO SRL Socio Único | 14/09/2022 |

Resumen cronológico de actos publicados en las ediciones digitales de Boletines Oficiales (BORME, BOE, BOPI) inscritos por APOGEOATWC SPAIN SL o en los que participa indirectamente.
Publicación en el BORME de los siguientes nombramientos:
| Presidente | |
| Consejero | |
| Secretario | |
| Consejeros Delegados Solidarios |
Se constituye la empresa con fecha 14 de septiembre de 2022 mediante escritura pública. La empresa se crea con un capital social inicial de 10.000,00 Euros e inicia su actividad el 5 de agosto de 2022. El domicilio social en el momento de su constitución se establece en C/ CRISTOBAL BORDIU 22 (MADRID). La empresa indica que su actividad es El ejercicio de actividades de publicidad y mercadeo en general, estipulación de los contratos relacionados y consecuente producción y/o compra al por mayor de los relacionados productos de vestuario, objetos, artilugios y material publicitario, sin excepción; El alquiler de espacios publicitarios o.
| Informe de Crédito | Informe Mercantil, Incidencias y Vinculaciones | Perfil Comercial de Empresa | |
| Capital social actual y evolución | ![]() | ![]() | ![]() |
| Información mercantil y comercial | ![]() | ![]() | ![]() Básica |
| Administradores y dirigentes | ![]() | ![]() Solo administradores | ![]() Solo dirigentes |
| Empresas relacionadas (accionistas, participadas,…) | ![]() | ![]() | ![]() |
| Incidencias judiciales y procedimientos concursales | ![]() | ![]() | ![]() |
| Impagos en el fichero RAI | ![]() | ![]() | ![]() |
| Impagos en el fichero Asnef Empresas | ![]() | ![]() | ![]() |
| Categoría crediticia y probabilidad de incumplimiento de pago | ![]() | ![]() | ![]() |
| Extracto del balance y cuenta de pérdidas y ganancias | ![]() | ![]() | ![]() |
| Ratios y magnitudes económico-financieras | ![]() | ![]() | ![]() |
| Acceder | Acceder | Acceder |
APOGEOATWC SPAIN SL inscrita en el Registro Mercantil de Madrid.
capital social de la empresa es de 10.000,00 euros.