PLAZA DE SANTO DOMINGO, LOCALES 3,4,5 6 8 (LUGO). Ver mapa
Restaurantes y puestos de comida; restauración en general, servicios de catering, hotel. (actividad principal restaurantes y puestos de comida cnae 5610)la prestación de servicios de apoyo a la gestión y administración, así como los de cualquier otro tipo que fueren necesarios para el normal y corre.
no disponible
30/06/2022
4 años
3.000,00 €
2.5M €
Lugo
-
Administrador único
Información sobre balances y cuentas de resultados de APETECEME SALAMANCA SL depositados en el Registro Mercantil de Lugo en los últimos ejercicios.
| Ejercicio Disponibilidad | 2019 3 horas | 2020 3 horas | 2021 3 horas | 2022 Inmediata | Consultar en Axesor | |
| Consultar en Axesor | ||||||
| Entidad | Relación | Entidad/Relación | Desde | Hasta |
|---|---|---|---|---|
| Garcia Castro Javier | Apod. | Garcia Castro Javier Apod. | 09/01/2023 | |
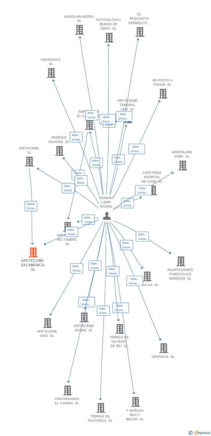
| APETECEME SL | Socio Único | APETECEME SL Socio Único | 19/07/2022 | |
| Vazquez Lopez Nicolas | Adm. Unico | Vazquez Lopez Nicolas Adm. Unico | 19/07/2022 |

Resumen cronológico de actos publicados en las ediciones digitales de Boletines Oficiales (BORME, BOE, BOPI) inscritos por APETECEME SALAMANCA SL o en los que participa indirectamente.
Publicación en el BORME de los siguientes revocaciones:
| Apoderados |
Se constituye la empresa con fecha 19 de julio de 2022 mediante escritura pública. La empresa se crea con un capital social inicial de 3.000,00 Euros e inicia su actividad el 30 de junio de 2022. El domicilio social en el momento de su constitución se establece en PLAZA DE SANTO DOMINGO, LOCALES 3,4,5 6 8 (LUGO). La empresa indica que su actividad es Restaurantes y puestos de comida; Restauración en general, servicios de catering, hotel. (actividad principal Restaurantes y puestos de comida CNAE 5610)La prestación de servicios de apoyo a la gestión y administración, así como los de cualquier otro tipo que fueren necesarios para el normal y corre.
| Informe de Crédito | Informe Mercantil, Incidencias y Vinculaciones | Perfil Comercial de Empresa | |
| Capital social actual y evolución | ![]() | ![]() | ![]() |
| Información mercantil y comercial | ![]() | ![]() | ![]() Básica |
| Administradores y dirigentes | ![]() | ![]() Solo administradores | ![]() Solo dirigentes |
| Empresas relacionadas (accionistas, participadas,…) | ![]() | ![]() | ![]() |
| Incidencias judiciales y procedimientos concursales | ![]() | ![]() | ![]() |
| Impagos en el fichero RAI | ![]() | ![]() | ![]() |
| Impagos en el fichero Asnef Empresas | ![]() | ![]() | ![]() |
| Categoría crediticia y probabilidad de incumplimiento de pago | ![]() | ![]() | ![]() |
| Extracto del balance y cuenta de pérdidas y ganancias | ![]() | ![]() | ![]() |
| Ratios y magnitudes económico-financieras | ![]() | ![]() | ![]() |
| Acceder | Acceder | Acceder |
APETECEME SALAMANCA SL inscrita en el Registro Mercantil de Lugo.
capital social de la empresa es de 3.000,00 euros y tiene una facturación anual superior a 2.500.000 euros.