La fabricación, reparación, compra y venta de maquinaria agrícola nueva y usada, así como la compra y venta de vehículos nuevos y usados.
CNAE 2830 - Fabricación de maquinaria agraria y forestal
B02498293
22/01/2010
16 años
30.000,00 €
1M €
Albacete
11
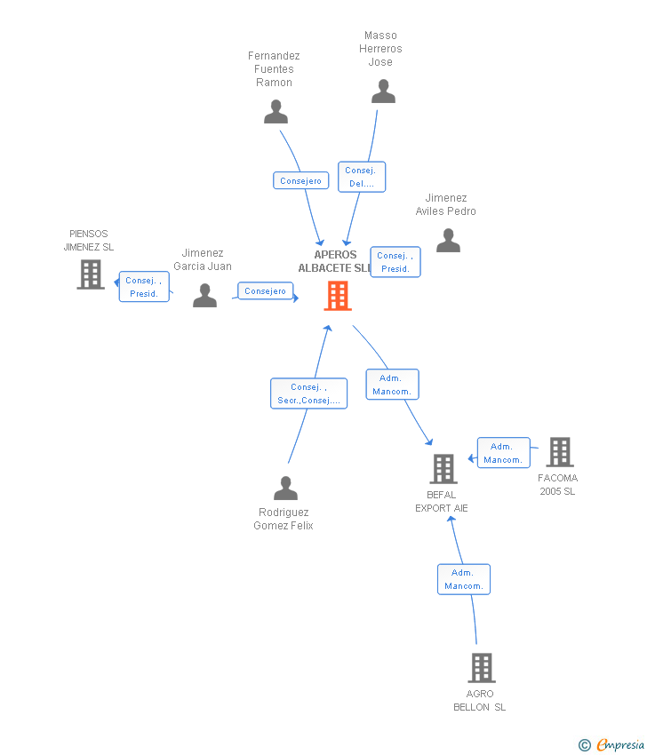
Administradores mancomunados
Información sobre balances y cuentas de resultados de APEROS ALBACETE SLL depositados en el Registro Mercantil de Albacete en los últimos ejercicios.
| Ejercicio Disponibilidad | 2019 Inmediata | Consultar en Axesor | ||||
| Consultar en Axesor | ||||||

Resumen cronológico de actos publicados en las ediciones digitales de Boletines Oficiales (BORME, BOE, BOPI) inscritos por APEROS ALBACETE SLL o en los que participa indirectamente.
Publicación en el BORME de los siguientes ceses-dimisiones:
| Presidente | |
| Consejero | |
| Consejeros | |
| Secretario | |
| Consejero Delegado Mancomunado |
Publicación en el BORME de los siguientes nombramientos:
| Administradores Mancomunados |
Publicación en el BORME de los siguientes nombramientos:
| Consejero | |
| Consejero Delegado Mancomunado |
Publicación en el BORME de los siguientes reelecciones:
| Presidente | |
| Consejero | |
| Consejeros | |
| Secretario | |
| Consejeros Delegados Mancomunados |
Se modifican todos los Artículos de los Estatutos sociales, como consecuencia de la adaptación a la Ley 44/2015 de Sociedades Laborales y Participadas.
Publicación en el BORME de los siguientes nombramientos:
| Administradores Mancomunados |
|
Se constituye la empresa con fecha 17 de febrero de 2010 mediante escritura pública. La empresa se crea con un capital social inicial de 30.000,00 Euros e inicia su actividad el 22 de enero de 2010. El domicilio social en el momento de su constitución se establece en POLIG INDUSTRIAL CAMPOLLANO - CALLE AUTOVIA, NUME (ALBACETE). La empresa indica que su actividad es la fabricación, reparación, compra y venta de maquinaria agrícola nueva y usada, así como la compra y venta de vehículos nuevos y usados.
Publicación en el BORME de los siguientes nombramientos:
| Presidente | |
| Consejero | |
| Consej. Del. Mancom. | |
| Secretario |
| Informe axesor 360º | Informe de Crédito | Perfil Comercial de Empresa | |
| Importe de ventas y número de empleados | ![]() | ![]() | ![]() |
| Información mercantil y comercial | ![]() Completa | ![]() Completa | ![]() Básica |
| Administradores y dirigentes | ![]() | ![]() | ![]() Solo dirigentes |
| Empresas relacionadas (accionistas, participadas,…) | ![]() | ![]() | ![]() |
| Categoría crediticia y probabilidad de incumplimiento de pago | ![]() | ![]() | ![]() |
| Impagos (RAI y Asnef Empresas) e incidencias judiciales | ![]() | ![]() | ![]() |
| Balance y cuenta de pérdidas y ganancias | ![]() Completo | ![]() Extracto | ![]() |
| Ratios y magnitudes económico-financieras | ![]() Completo | ![]() Extracto | ![]() |
| Representación gráfica de empresas relacionadas | ![]() | ![]() | ![]() |
| Comparativa del balance con la media del sector | ![]() | ![]() | ![]() |
| Estado de flujos de efectivo y de cambios en el patrimonio neto | ![]() | ![]() | ![]() |
| Fuentes de financiación y avales | ![]() | ![]() | ![]() |
| Subvenciones, concursos/subastas públicas y marcas | ![]() | ![]() | ![]() |
| Acceder | Acceder | Acceder |
APEROS ALBACETE SLL inscrita en el Registro Mercantil de Albacete. y con domicilio en AlbaceteSu clasificación nacional de actividades económicas es Fabricación de maquinaria agraria y forestal.
capital social de la empresa es de 30.000,00 euros y tiene una facturación anual entre 1.000.000 y 2.500.000 euros.
APEROS ALBACETE SLL tiene 9 cargos directivos en activo y 0 cargos directivos históricos.