C/ VELAZQUEZ 12 - 2ª PLANTA (MADRID). Ver mapa
La busqueda, identificacion, analisis, negociacion, ejecucion y seguimiento de inversiones en el capital de sociedades.... La adquisición, tenencia, disfrute y administración de valores mobiliarios y cualesquiera otros activos financieros. El desarrollo de la actividad agrícola, semilleros, viveros, floricultura y cultivos abiertos al aire en común; cultivo de cereales (excepto arroz), leguminosas ysemillas...
no disponible
20/02/2023
3 años
15.000,00 €
-
Madrid
-
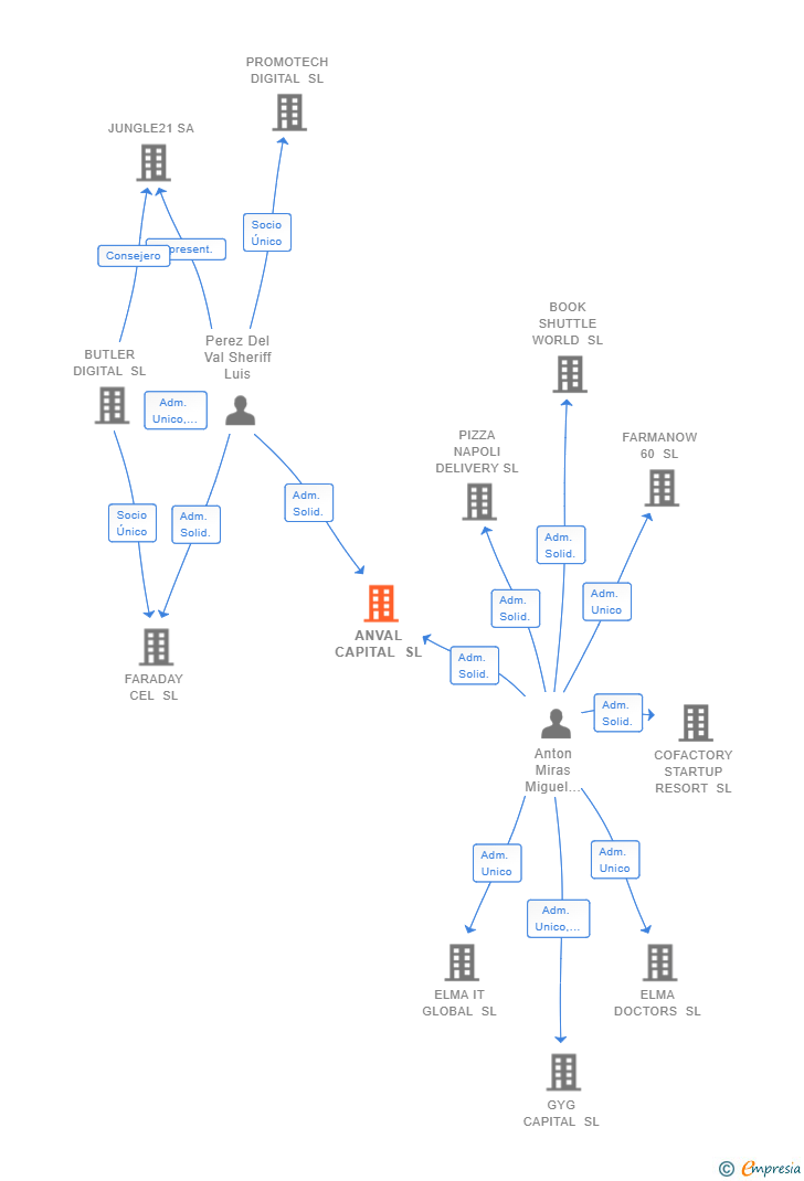
Consejo de administración
Información sobre balances y cuentas de resultados de ANVAL CAPITAL SL depositados en el Registro Mercantil de Madrid en los últimos ejercicios.
| Ejercicio Disponibilidad | 2019 3 horas | 2020 3 horas | 2021 3 horas | 2022 3 horas | 2023 3 horas | Consultar en Axesor |
| Consultar en Axesor | ||||||

Resumen cronológico de actos publicados en las ediciones digitales de Boletines Oficiales (BORME, BOE, BOPI) inscritos por ANVAL CAPITAL SL o en los que participa indirectamente.
Refundición de los Estatutos Sociales de la Sociedad.
Se modifica parcialmente la actividad de la sociedad. Las nuevas actividades que se incluyen en el objeto social de la sociedad son:
La adquisición, tenencia, disfrute y administración de valores mobiliarios y cualesquiera otros activos financieros. El desarrollo de la actividad agrícola, semilleros, viveros, floricultura y cultivos abiertos al aire en común; cultivo de cereales (excepto arroz), leguminosas ysemillas..
Traslado del domicilio social de la empresa situado en C/ LUIS LARRAINZA NUMERO 8 (MADRID) siendo el nuevo domicilio situado en C/ VELAZQUEZ 12 - 2ª PLANTA (MADRID).
Publicación en el BORME de los siguientes ceses-dimisiones:
| Administradores Solidarios |
Publicación en el BORME de los siguientes nombramientos:
| Presidente | |
| Consejero | |
| Consejeros | |
| Secretario No Consejero | |
| Vicesecretario No Consejero | |
| Consejero Delegado | |
| Representantes | |
| Representante |
Cambio del Organo de Administración: Administradores solidarios a Consejo de administración.
El capital social de la empresa se reduce en un 28.30 % (reducción de 1.213 €). De esta forma, tras la reducción de capital, la sociedad pasa de tener 4.286€ de capital social a 3.073€. Esta reducción de capital fue inscrita en el Registro Mercantil con fecha 15 de diciembre de 2025.
| Capital social anterior: | 4.286 € |
| Reducción de capital: | 1.213 € |
| Capital social resultante: | 3.073 € |
| % reducción: | 28.30 % |
Con fecha 15 de diciembre de 2025, mediante la correspondiente escritura ha quedado incrito en el Registro Mercantil la ampliación de 11.927 € del capital social de la empresa. Esta ampliación representa un 388.12 % de incremento del capital, quedando un capital social resultante de 15.000€.
| Capital social anterior: | 3.073 € |
| Aumento de capital: | 11.927 € |
| Capital social resultante: | 15.000 € |
| % incremento: | 388.12 % |
Los socios o accionistas de la empresa han reducido en 10.713 € el capital social de la sociedad. Esta reducción incrita en el Registro Mercantil, reduce el capital social en un 71.42 %, dejando el capital social de la sociedad en 4.286€.
| Capital social anterior: | 14.999 € |
| Reducción de capital: | 10.713 € |
| Capital social resultante: | 4.286 € |
| % reducción: | 71.42 % |
Con fecha 23 de noviembre de 2023, mediante la correspondiente escritura ha quedado incrito en el Registro Mercantil la ampliación de 11.999 € del capital social de la empresa. Esta ampliación representa un 399.97 % de incremento del capital, quedando un capital social resultante de 14.999€.
| Capital social anterior: | 3.000 € |
| Aumento de capital: | 11.999 € |
| Capital social resultante: | 14.999 € |
| % incremento: | 399.97 % |
Se constituye la empresa con fecha 28 de febrero de 2023 mediante escritura pública. La empresa se crea con un capital social inicial de 3.000,00 Euros e inicia su actividad el 20 de febrero de 2023. El domicilio social en el momento de su constitución se establece en C/ LUIS LARRAINZA NUMERO 8 (MADRID). La empresa indica que su actividad es LA BUSQUEDA, IDENTIFICACION, ANALISIS, NEGOCIACION, EJECUCION Y SEGUIMIENTO DE INVERSIONES EN EL CAPITAL DE SOCIEDADES...
Publicación en el BORME de los siguientes nombramientos:
| Administradores Solidarios |
| Informe de Crédito | Informe Mercantil, Incidencias y Vinculaciones | Perfil Comercial de Empresa | |
| Capital social actual y evolución | ![]() | ![]() | ![]() |
| Información mercantil y comercial | ![]() | ![]() | ![]() Básica |
| Administradores y dirigentes | ![]() | ![]() Solo administradores | ![]() Solo dirigentes |
| Empresas relacionadas (accionistas, participadas,…) | ![]() | ![]() | ![]() |
| Incidencias judiciales y procedimientos concursales | ![]() | ![]() | ![]() |
| Impagos en el fichero RAI | ![]() | ![]() | ![]() |
| Impagos en el fichero Asnef Empresas | ![]() | ![]() | ![]() |
| Categoría crediticia y probabilidad de incumplimiento de pago | ![]() | ![]() | ![]() |
| Extracto del balance y cuenta de pérdidas y ganancias | ![]() | ![]() | ![]() |
| Ratios y magnitudes económico-financieras | ![]() | ![]() | ![]() |
| Acceder | Acceder | Acceder |
ANVAL CAPITAL SL inscrita en el Registro Mercantil de Madrid.
capital social de la empresa es de 15.000,00 euros.