C/ SAN MARCOS 75 (CORDOBA). Ver mapa
La sociedad tendrá por objeto las siguientes actividades con sus correspondientes códigos cnae: - telecomunicaciones por cable -código cnae 6110- y telecomunicaciones inalámbricas -código cnae 6120-. Servicio de televisión por cable, la dirección o explotación directa o indirecta de vídeo clubes, ci.
no disponible
01/01/2020
6 años
3.100,00 €
-
Córdoba
-
Administradores solidarios
FERNAN NUÑEZ TV SL
Información sobre balances y cuentas de resultados de ANTEQUERA FIBRA SL depositados en el Registro Mercantil de Córdoba en los últimos ejercicios.
| Ejercicio Disponibilidad | 2019 3 horas | 2020 3 horas | 2021 3 horas | Consultar en Axesor | ||
| Consultar en Axesor | ||||||
| Entidad | Relación | Entidad/Relación | Desde | Hasta |
|---|---|---|---|---|
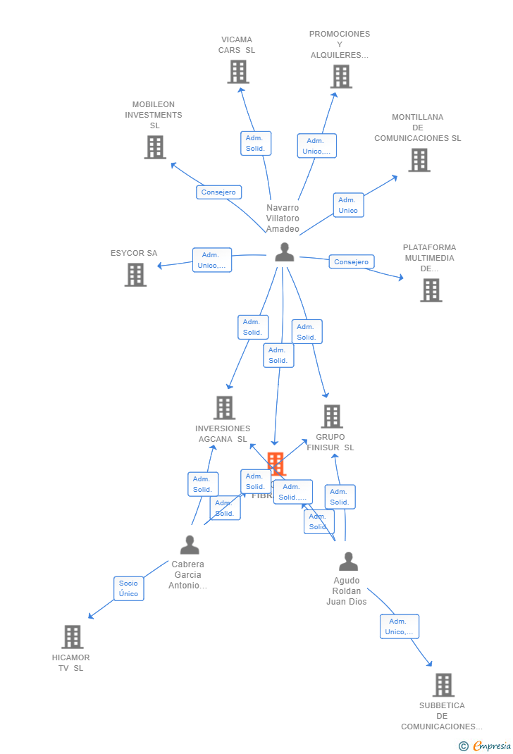
| Cabrera Garcia Antonio Luis | Adm. Solid. | Cabrera Garcia Antonio Luis Adm. Solid. | 01/03/2023 | |
| Navarro Villatoro Amadeo | Adm. Solid. | Navarro Villatoro Amadeo Adm. Solid. | 01/03/2023 | |
| Agudo Roldan Juan Dios | Adm. Solid. | Agudo Roldan Juan Dios Adm. Solid. | 01/03/2023 | |
| HICAMOR TV SL | Adm. Unico | HICAMOR TV SL Adm. Unico | 17/12/2019 | 01/03/2023 |

Resumen cronológico de actos publicados en las ediciones digitales de Boletines Oficiales (BORME, BOE, BOPI) inscritos por ANTEQUERA FIBRA SL o en los que participa indirectamente.
Publicación en el BORME de los siguientes nombramientos:
| Administradores Solidarios |
La sociedad cambia su denominación social FERNAN NUÑEZ TV SL a la denominación ANTEQUERA FIBRA SL
Se constituye la empresa con fecha 17 de diciembre de 2019 mediante escritura pública. La empresa se crea con un capital social inicial de 3.100,00 Euros e inicia su actividad el 1 de enero de 2020. El domicilio social en el momento de su constitución se establece en C/ SAN MARCOS 75 (CORDOBA). La empresa indica que su actividad es La sociedad tendrá por objeto las siguientes actividades con sus correspondientes códigos CNAE: - Telecomunicaciones por cable -código CNAE 6110- y Telecomunicaciones inalámbricas -código CNAE 6120-. Servicio de televisión por cable, la dirección o explotación directa o indirecta de vídeo clubes, ci.
| Informe de Crédito | Informe Mercantil, Incidencias y Vinculaciones | Perfil Comercial de Empresa | |
| Capital social actual y evolución | ![]() | ![]() | ![]() |
| Información mercantil y comercial | ![]() | ![]() | ![]() Básica |
| Administradores y dirigentes | ![]() | ![]() Solo administradores | ![]() Solo dirigentes |
| Empresas relacionadas (accionistas, participadas,…) | ![]() | ![]() | ![]() |
| Incidencias judiciales y procedimientos concursales | ![]() | ![]() | ![]() |
| Impagos en el fichero RAI | ![]() | ![]() | ![]() |
| Impagos en el fichero Asnef Empresas | ![]() | ![]() | ![]() |
| Categoría crediticia y probabilidad de incumplimiento de pago | ![]() | ![]() | ![]() |
| Extracto del balance y cuenta de pérdidas y ganancias | ![]() | ![]() | ![]() |
| Ratios y magnitudes económico-financieras | ![]() | ![]() | ![]() |
| Acceder | Acceder | Acceder |
ANTEQUERA FIBRA SL anteriormente denominada FERNAN NUÑEZ TV SL inscrita en el Registro Mercantil de Córdoba.
capital social de la empresa es de 3.100,00 euros.