A) LA PROMOCION, CONSTRUCCION, EDIFICACION, Y REHABILITACION DE TERRENOS, SOLARES, POLIGONOS, PARCELAS, CONSTRUCCION DE EDIFICIOS DE TODO TIPO DE MATERIALES Y DE DESTINO, TERCIARIO, INDUSTRIAL, TURISTICO O RESIDENCIAL. B
CNAE 4110 - Promoción inmobiliaria
B97794226
26/09/2006
16 años
(Extinguida el 08/03/2023)
535.900,00 €
0.5M €
Valencia
Administrador único
Información sobre balances y cuentas de resultados de AMIALCAM SL depositados en el Registro Mercantil de Valencia en los últimos ejercicios.
| Ejercicio Disponibilidad | Consultar en Axesor | |||||
| Consultar en Axesor | ||||||
| Entidad | Relación | Entidad/Relación | Desde | Hasta |
|---|---|---|---|---|
| Ma Abogados Despacho Juridico Valencia S L P | Adm. Concurs. | Ma Abogados Despacho Juridico Valencia S L P Adm. Concurs. | 08/03/2023 | 08/03/2023 |
| Salinas Legal Y Tributario Sociedad Limitada Profesional | Adm. Concurs. | Salinas Legal Y Tributario Sociedad Limitada Profesional Adm. Concurs. | 02/12/2016 | 08/03/2023 |
| Fuster Matosas Juan Antonio | Adm. Concurs. | Fuster Matosas Juan Antonio Adm. Concurs. | 02/12/2016 | 08/03/2023 |
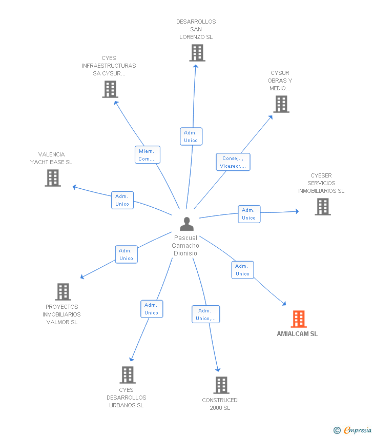
| Pascual Camacho Dionisio | Adm. Unico | Pascual Camacho Dionisio Adm. Unico | 04/01/2012 | 08/03/2023 |
| Almenar Lafuente Ignacio Felipe | Adm. Mancom. | Almenar Lafuente Ignacio Felipe Adm. Mancom. | 04/01/2012 | |
| Pascual Camacho Dionisio | Adm. Mancom. | Pascual Camacho Dionisio Adm. Mancom. | 04/01/2012 | |
| Izquierdo Alvarez Miguel Angel | Adm. Mancom. | Izquierdo Alvarez Miguel Angel Adm. Mancom. | 11/03/2010 | |
| Murcia Santo Antonio Pablo | Adm. Mancom. | Murcia Santo Antonio Pablo Adm. Mancom. | 11/03/2010 |

Resumen cronológico de actos publicados en las ediciones digitales de Boletines Oficiales (BORME, BOE, BOPI) inscritos por AMIALCAM SL o en los que participa indirectamente.
| Procedimiento concursal | 266/2015 |
| FIRME | Si, |
| Fecha de resolución | 28/04/2022 |
| Descripcion | Auto de conclusión del concurso. Finalizacion de la fase de liquidacion |
| Juzgado | num. 0 JUZGADO DE LO MERCANTIL NUMERO 1 DE VALENCIA |
| Resoluciones | SE DECLARA concluso, en cada caso, el concurso de acreedores de las entidades mercantiles CONSTRUCEDI 2000 SL, ACTIVOS INMOBILIARIOS DEL MEDITERRANEO SL, CYESER SERVICIOS INMOBILIARIOS SL, CYES DESARROLLOS URBANOS SL, DESARROLLOS SAN LORENZO SL, PROYECTOS INMOBILIARIOS VALMOR SL, INICIATIVA COSTA C |
| Procedimiento concursal | 266/2015 |
| Fecha de resolución | 10/09/2015 |
| Descripcion | Revocación de administradores concursales |
| Juzgado | num. 1 JUZGADO DE LO MERCANTIL DE VALENCIA |
| Adm. Concurs. | Ma Abogados Despacho Juridico Valencia S L P |
| Procedimiento concursal | 266/2015 |
| Fecha de resolución | 10/09/2015 |
| Descripcion | Revocación de administradores concursales |
| Juzgado | num. 1 JUZGADO DE LO MERCANTIL DE VALENCIA |
| Adm. Concurs. | Fuster Matosas Juan Antonio |
| Procedimiento concursal | 266/2015 |
| FIRME | Si, |
| Fecha de resolución | 10/09/2015 |
| Descripcion | Solicitud de declaración |
| Juzgado | num. 1 JUZGADO DE LO MERCANTIL DE VALENCIA |
| Procedimiento concursal | 266/2015 |
| FIRME | Si, |
| Fecha de resolución | 10/09/2015 |
| Descripcion | Auto de declaración de concurso. Voluntario |
| Juzgado | num. 1 JUZGADO DE LO MERCANTIL DE VALENCIA |
| Procedimiento concursal | 266/2015 |
| Fecha de resolución | 10/09/2015 |
| Descripcion | Nombramiento de administradores |
| Juzgado | num. 1 JUZGADO DE LO MERCANTIL DE VALENCIA |
| Adm. Concurs. | Salinas Legal Y Tributario Sociedad Limitada Profesional |
| Adm. Concurs. | Fuster Matosas Juan Antonio |
| Procedimiento concursal | 266/2015 |
| FIRME | Si, |
| Fecha de resolución | 10/09/2015 |
| Descripcion | Resoluciones acordando la intervención o suspensión de las factultades de administración y disposición del concursado |
| Juzgado | num. 1 JUZGADO DE LO MERCANTIL DE VALENCIA |
Con fecha 14 de enero de 2013, mediante la correspondiente escritura ha quedado incrito en el Registro Mercantil la reducción de 300.000 € del capital social de la empresa. Esta reducción representa un 100.00 % de reducción del capital, quedando un capital social resultante de €.
| Capital social anterior: | 300.000 € |
| Reducción de capital: | 300.000 € |
| Capital social resultante: | € |
| % reducción: | 100.00 % |
Los socios o accionistas de la empresa han ampliado en 535.900 € el capital social de la sociedad. Esta ampliación incrita en el Registro Mercantil, incrementa el capital social en un Infinity %, dejando el capital social de la sociedad en 535.900€.
| Capital social anterior: | € |
| Aumento de capital: | 535.900 € |
| Capital social resultante: | 535.900 € |
| % incremento: | Infinity % |
Publicación en el BORME de los siguientes ceses-dimisiones:
Publicación en el BORME de los siguientes ceses-dimisiones:
| Informe axesor 360º | Informe de Crédito | Perfil Comercial de Empresa | |
| Importe de ventas y número de empleados | ![]() | ![]() | ![]() |
| Información mercantil y comercial | ![]() Completa | ![]() Completa | ![]() Básica |
| Administradores y dirigentes | ![]() | ![]() | ![]() Solo dirigentes |
| Empresas relacionadas (accionistas, participadas,…) | ![]() | ![]() | ![]() |
| Categoría crediticia y probabilidad de incumplimiento de pago | ![]() | ![]() | ![]() |
| Impagos (RAI y Asnef Empresas) e incidencias judiciales | ![]() | ![]() | ![]() |
| Balance y cuenta de pérdidas y ganancias | ![]() Completo | ![]() Extracto | ![]() |
| Ratios y magnitudes económico-financieras | ![]() Completo | ![]() Extracto | ![]() |
| Representación gráfica de empresas relacionadas | ![]() | ![]() | ![]() |
| Comparativa del balance con la media del sector | ![]() | ![]() | ![]() |
| Estado de flujos de efectivo y de cambios en el patrimonio neto | ![]() | ![]() | ![]() |
| Fuentes de financiación y avales | ![]() | ![]() | ![]() |
| Subvenciones, concursos/subastas públicas y marcas | ![]() | ![]() | ![]() |
| Acceder | Acceder | Acceder |
AMIALCAM SL fué una empresa constituida el 26/09/2006 y extinguida el 08/03/2023 inscrita en el Registro Mercantil de Valencia. y con domicilio en ValenciaSu clasificación nacional de actividades económicas era Promoción inmobiliaria.
capital social de la empresa es de 535.900,00 euros y tiene una facturación anual inferior a 500.000 euros.
AMIALCAM SL tiene 3 cargos directivos en activo y 4 cargos directivos históricos.