AVDA MIGUEL HERNANDEZ 3 BAJO (ALDAIA). Ver mapa
Se amplía a: "la prestación de servicios médicos y de enfermería, con cualquier clase de medios o agentes materiales y /o personales propios o ajenos, bien a centros o establecimientos públicos o privados o a particulares o entidades que lo necesiten. La gestión de cualesquiera servicios sanit....
no disponible
01/02/2019
6 años
313.642,00 €
0.5M €
Valencia
-
Administrador único
Información sobre balances y cuentas de resultados de AMBULANCIAS Y SERVICIOS VALENCIA SL depositados en el Registro Mercantil de Valencia en los últimos ejercicios.
| Ejercicio Disponibilidad | 2019 Inmediata | 2020 Inmediata | 2021 Inmediata | 2022 Inmediata | Consultar en Axesor | |
| Consultar en Axesor | ||||||
| Entidad | Relación | Entidad/Relación | Desde | Hasta |
|---|---|---|---|---|
| Catalan Lorente Jose Maria | Apod. | Catalan Lorente Jose Maria Apod. | 04/08/2021 | |
| Catalan Paracuellos Francisco | Apod. Solid. | Catalan Paracuellos Francisco Apod. Solid. | 04/08/2021 | |
| Simon Paricio Tomas | Apod. | Simon Paricio Tomas Apod. | 28/07/2021 | |
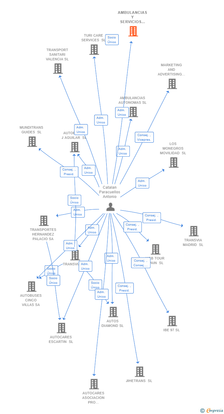
| Catalan Paracuellos Antonio | Adm. Unico | Catalan Paracuellos Antonio Adm. Unico | 17/05/2021 | |
| Escuder Balbastre Maria Angeles | Adm. Unico | Escuder Balbastre Maria Angeles Adm. Unico | 14/03/2019 | 17/05/2021 |

Resumen cronológico de actos publicados en las ediciones digitales de Boletines Oficiales (BORME, BOE, BOPI) inscritos por AMBULANCIAS Y SERVICIOS VALENCIA SL o en los que participa indirectamente.
La sociedad cambia su actividad pasando a ser la nueva actividad o actividades de la empresa:
Se amplía a: "la prestación de servicios médicos y de enfermería, con cualquier clase de medios o agentes materiales y /o personales propios o ajenos, bien a centros o establecimientos públicos o privados o a particulares o entidades que lo necesiten. La gestión de cualesquiera servicios sanit...
El anterior objeto social de la sociedad era el siguiente:
Se amplía a: "la prestación de servicios médicos y de enfermería, con cualquier clase de medios o agentes materiales y /o personales propios o ajenos, bien a centros o establecimientos públicos o privados o a particulares o entidades que lo necesiten. La gestión de cualesquiera servicios sanit...
Publicación en el BORME de los siguientes nombramientos:
| Apoderado | |
| Apoderado Solidario |
Se constituye la empresa con fecha 14 de marzo de 2019 mediante escritura pública. La empresa se crea con un capital social inicial de 313.642,00 Euros e inicia su actividad el 1 de febrero de 2019. El domicilio social en el momento de su constitución se establece en AVDA MIGUEL HERNANDEZ 3 BAJO (ALDAIA). La empresa indica que su actividad es La prestación de servicios de transporte sanitario terrestres, aéreos y/o marítimos con cualquier clase de medios o agentes materiales, y/o personales propios o ajenos, bien a centros o establecimientos médicos públicos o privaos o a particulares o entidades que lo necesiten.
| Informe axesor 360º | Informe de Crédito | Perfil Comercial de Empresa | |
| Importe de ventas y número de empleados | ![]() | ![]() | ![]() |
| Información mercantil y comercial | ![]() Completa | ![]() Completa | ![]() Básica |
| Administradores y dirigentes | ![]() | ![]() | ![]() Solo dirigentes |
| Empresas relacionadas (accionistas, participadas,…) | ![]() | ![]() | ![]() |
| Categoría crediticia y probabilidad de incumplimiento de pago | ![]() | ![]() | ![]() |
| Impagos (RAI y Asnef Empresas) e incidencias judiciales | ![]() | ![]() | ![]() |
| Balance y cuenta de pérdidas y ganancias | ![]() Completo | ![]() Extracto | ![]() |
| Ratios y magnitudes económico-financieras | ![]() Completo | ![]() Extracto | ![]() |
| Representación gráfica de empresas relacionadas | ![]() | ![]() | ![]() |
| Comparativa del balance con la media del sector | ![]() | ![]() | ![]() |
| Estado de flujos de efectivo y de cambios en el patrimonio neto | ![]() | ![]() | ![]() |
| Fuentes de financiación y avales | ![]() | ![]() | ![]() |
| Subvenciones, concursos/subastas públicas y marcas | ![]() | ![]() | ![]() |
| Acceder | Acceder | Acceder |
AMBULANCIAS Y SERVICIOS VALENCIA SL inscrita en el Registro Mercantil de Valencia.
capital social de la empresa es de 313.642,00 euros y tiene una facturación anual entre 500.000 y 1.000.000 euros.