PG MARAGALL Num.295 (BARCELONA). Ver mapa
La adquisicion y tenencia de acciones y participaciones del sector inmobiliario, asi como la promocion y comercializacion de activos inmuebles.
no disponible
11/10/2016
9 años
3.010,00 €
0.5M €
Barcelona
Administrador único
Información sobre balances y cuentas de resultados de ALTER ASSETS SL depositados en el Registro Mercantil de Barcelona en los últimos ejercicios.
| Ejercicio Disponibilidad | 2019 Inmediata | 2020 Inmediata | 2021 Inmediata | 2022 Inmediata | Consultar en Axesor | |
| Consultar en Axesor | ||||||
| Entidad | Relación | Entidad/Relación | Desde | Hasta |
|---|---|---|---|---|
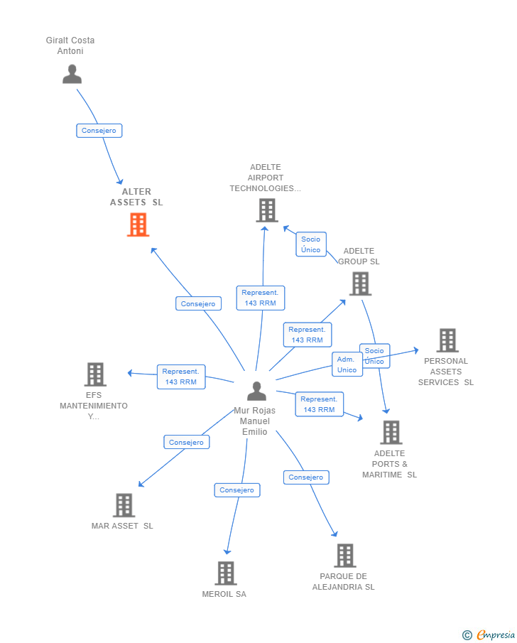
| Giralt Costa Antoni | Consej. | Giralt Costa Antoni Consej. | 21/10/2022 | |
| Parache Oros Jose Antonio | Consej. | Parache Oros Jose Antonio Consej. | 21/10/2022 | |
| Mur Rojas Manuel Emilio | Consej. | Mur Rojas Manuel Emilio Consej. | 14/03/2019 | |
| Sastre Sabater Conrado | Adm. Unico | Sastre Sabater Conrado Adm. Unico | 20/06/2017 | 14/03/2019 |
| Juan Manuel Garrido Arnaldo | Adm. Unico | Juan Manuel Garrido Arnaldo Adm. Unico | 28/10/2016 | 20/06/2017 |

Resumen cronológico de actos publicados en las ediciones digitales de Boletines Oficiales (BORME, BOE, BOPI) inscritos por ALTER ASSETS SL o en los que participa indirectamente.
Traslado del domicilio social de la empresa situado en AV DIAGONAL Num.539 P.6 PTA.2 (BARCELONA) siendo el nuevo domicilio situado en PG MARAGALL Num.295 (BARCELONA).
Traslado del domicilio social de la empresa situado en CL JOSEP BERTRAND, 11, ENTRESUELO (BARCELONA) siendo el nuevo domicilio situado en AV DIAGONAL Num.539 P.6 PTA.2 (BARCELONA).
| MODIFICACION DE LOS ARTICULOS 6,14,18 Y 20 DE LOS ESTATUTOS SOCIALES. MODIFICACION DEL NUMERO Y VALOR NOMINAL DE LAS PARTICIPACIONES SOCIALES. ASISTENCIA, REPRESENTACION Y ADOPCION DE ACUERDOS. CONSEJO DE ADMINISTRACION. RETRIBUCION. |
CAMBIO DE SOCIO UNICO, SIENDO EL NUEVO SOCIO UNICO: TEN BASIC S.L.
Traslado del domicilio social de la empresa situado en CL VILAMUR NUM.15 (BARCELONA) siendo el nuevo domicilio situado en CL JOSEP BERTRAND, 11, ENTRESUELO (BARCELONA).
Se constituye la empresa con fecha 28 de octubre de 2016 mediante escritura pública. La empresa se crea con un capital social inicial de 3.010,00 Euros e inicia su actividad el 11 de octubre de 2016. El domicilio social en el momento de su constitución se establece en CL VILAMUR NUM.15 (BARCELONA). La empresa indica que su actividad es LA ADQUISICION Y TENENCIA DE ACCIONES Y PARTICIPACIONES DEL SECTOR INMOBILIARIO, ASI COMO LA PROMOCION Y COMERCIALIZACION DE ACTIVOS INMUEBLES.
| Informe axesor 360º | Informe de Crédito | Perfil Comercial de Empresa | |
| Importe de ventas y número de empleados | ![]() | ![]() | ![]() |
| Información mercantil y comercial | ![]() Completa | ![]() Completa | ![]() Básica |
| Administradores y dirigentes | ![]() | ![]() | ![]() Solo dirigentes |
| Empresas relacionadas (accionistas, participadas,…) | ![]() | ![]() | ![]() |
| Categoría crediticia y probabilidad de incumplimiento de pago | ![]() | ![]() | ![]() |
| Impagos (RAI y Asnef Empresas) e incidencias judiciales | ![]() | ![]() | ![]() |
| Balance y cuenta de pérdidas y ganancias | ![]() Completo | ![]() Extracto | ![]() |
| Ratios y magnitudes económico-financieras | ![]() Completo | ![]() Extracto | ![]() |
| Representación gráfica de empresas relacionadas | ![]() | ![]() | ![]() |
| Comparativa del balance con la media del sector | ![]() | ![]() | ![]() |
| Estado de flujos de efectivo y de cambios en el patrimonio neto | ![]() | ![]() | ![]() |
| Fuentes de financiación y avales | ![]() | ![]() | ![]() |
| Subvenciones, concursos/subastas públicas y marcas | ![]() | ![]() | ![]() |
| Acceder | Acceder | Acceder |
ALTER ASSETS SL inscrita en el Registro Mercantil de Barcelona.
capital social de la empresa es de 3.010,00 euros y tiene una facturación anual inferior a 500.000 euros.
ALTER ASSETS SL tiene 1 cargos directivos en activo y 1 cargos directivos históricos.