C/ MIES DEL VALLE 9 A - ORUÑA (PIELAGOS). Ver mapa
Otras instalciones en obras de construcción. Producción de energía eléctrica de otros tipos. Promoción inmobiliaria. Construcción de edificios residenciales y no residenciales. Construcción de carreteras y autopistas.Construcción de vías férreas de superficie y subterráneas. Construcción de redes el.
no disponible
25/03/2020
6 años
3.000,00 €
-
Cantabria
-
Administrador único
Información sobre balances y cuentas de resultados de ALTAMIRA FACILITY SERVICES SL depositados en el Registro Mercantil de Cantabria en los últimos ejercicios.
| Ejercicio Disponibilidad | 2019 3 horas | 2020 3 horas | 2021 3 horas | 2022 3 horas | Consultar en Axesor | |
| Consultar en Axesor | ||||||
| Entidad | Relación | Entidad/Relación | Desde | Hasta |
|---|---|---|---|---|
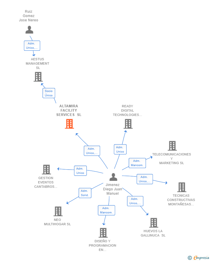
| Jimenez Diego Juan Manuel | Socio Único | Jimenez Diego Juan Manuel Socio Único | 27/04/2020 | |
| Jimenez Diego Juan Manuel | Adm. Unico | Jimenez Diego Juan Manuel Adm. Unico | 27/04/2020 |

Resumen cronológico de actos publicados en las ediciones digitales de Boletines Oficiales (BORME, BOE, BOPI) inscritos por ALTAMIRA FACILITY SERVICES SL o en los que participa indirectamente.
Traslado del domicilio social de la empresa situado en AVDA MENENDEZ PELAYO 3 BAJO (CAMARGO) siendo el nuevo domicilio situado en C/ MIES DEL VALLE 9 A - ORUÑA (PIELAGOS).
Se constituye la empresa con fecha 27 de abril de 2020 mediante escritura pública. La empresa se crea con un capital social inicial de 3.000,00 Euros e inicia su actividad el 25 de marzo de 2020. El domicilio social en el momento de su constitución se establece en AVDA MENENDEZ PELAYO 3 BAJO (CAMARGO). La empresa indica que su actividad es Otras instalciones en obras de construcción. Producción de energía eléctrica de otros tipos. Promoción inmobiliaria. Construcción de edificios residenciales y no residenciales. Construcción de carreteras y autopistas.Construcción de vías férreas de superficie y subterráneas. Construcción de redes el.
| Informe de Crédito | Informe Mercantil, Incidencias y Vinculaciones | Perfil Comercial de Empresa | |
| Capital social actual y evolución | ![]() | ![]() | ![]() |
| Información mercantil y comercial | ![]() | ![]() | ![]() Básica |
| Administradores y dirigentes | ![]() | ![]() Solo administradores | ![]() Solo dirigentes |
| Empresas relacionadas (accionistas, participadas,…) | ![]() | ![]() | ![]() |
| Incidencias judiciales y procedimientos concursales | ![]() | ![]() | ![]() |
| Impagos en el fichero RAI | ![]() | ![]() | ![]() |
| Impagos en el fichero Asnef Empresas | ![]() | ![]() | ![]() |
| Categoría crediticia y probabilidad de incumplimiento de pago | ![]() | ![]() | ![]() |
| Extracto del balance y cuenta de pérdidas y ganancias | ![]() | ![]() | ![]() |
| Ratios y magnitudes económico-financieras | ![]() | ![]() | ![]() |
| Acceder | Acceder | Acceder |
ALTAMIRA FACILITY SERVICES SL inscrita en el Registro Mercantil de Cantabria.
capital social de la empresa es de 3.000,00 euros.