REPUBLICA ARGENTINA, 24 PLT 13. 41011 SEVILLA. (SEVILLA). Ver mapa
CNAE 0119 - Otros cultivos no perennes
A14010193
-
-
-
0.5M €
Sevilla
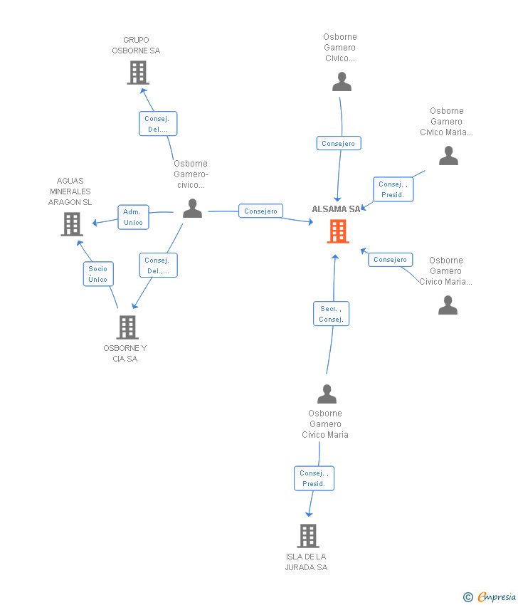
Consejo de administración
Información sobre balances y cuentas de resultados de ALSAMA SA depositados en el Registro Mercantil de Sevilla en los últimos ejercicios.
| Ejercicio Disponibilidad | 2019 Inmediata | 2020 Inmediata | 2021 Inmediata | 2022 Inmediata | Consultar en Axesor | |
| Consultar en Axesor | ||||||

Resumen cronológico de actos publicados en las ediciones digitales de Boletines Oficiales (BORME, BOE, BOPI) inscritos por ALSAMA SA o en los que participa indirectamente.
Publicación en el BORME de los siguientes reelecciones:
| Presidente | |
| Consejeros | |
| Secretario |
Publicación en el BORME de los siguientes nombramientos:
| Apoderados |
Publicación en el BORME de los siguientes reelecciones:
| Presidente | |
| Consejeros | |
| Secretario |
| Artículo de los estatutos: 34. Cierre del Ejercicio.-. |
Publicación en el BORME de los siguientes revocaciones:
| Apoderados | |
| Apoderados Solidarios |
Publicación en el BORME de los siguientes ceses-dimisiones:
| Consejero | |
| Consejero Delegado |
Publicación en el BORME de los siguientes reelecciones:
| Presidente | |
| Consejeros | |
| Secretario |
| Informe axesor 360º | Informe de Crédito | Perfil Comercial de Empresa | |
| Importe de ventas y número de empleados | ![]() | ![]() | ![]() |
| Información mercantil y comercial | ![]() Completa | ![]() Completa | ![]() Básica |
| Administradores y dirigentes | ![]() | ![]() | ![]() Solo dirigentes |
| Empresas relacionadas (accionistas, participadas,…) | ![]() | ![]() | ![]() |
| Categoría crediticia y probabilidad de incumplimiento de pago | ![]() | ![]() | ![]() |
| Impagos (RAI y Asnef Empresas) e incidencias judiciales | ![]() | ![]() | ![]() |
| Balance y cuenta de pérdidas y ganancias | ![]() Completo | ![]() Extracto | ![]() |
| Ratios y magnitudes económico-financieras | ![]() Completo | ![]() Extracto | ![]() |
| Representación gráfica de empresas relacionadas | ![]() | ![]() | ![]() |
| Comparativa del balance con la media del sector | ![]() | ![]() | ![]() |
| Estado de flujos de efectivo y de cambios en el patrimonio neto | ![]() | ![]() | ![]() |
| Fuentes de financiación y avales | ![]() | ![]() | ![]() |
| Subvenciones, concursos/subastas públicas y marcas | ![]() | ![]() | ![]() |
| Acceder | Acceder | Acceder |
ALSAMA SA es una empresa inscrita en el Registro Mercantil de Sevilla. y con domicilio en SevillaSu clasificación nacional de actividades económicas es Otros cultivos no perennes.
La empresa tiene una facturación anual inferior a 500.000 euros.
ALSAMA SA tiene 8 cargos directivos en activo y 7 cargos directivos históricos.