DOCTOR FLEMING, 3 10. 28036 MADRID. (MADRID). Ver mapa
LA ADQUISICION, EXPLOTACION, ARRENDAMIENTO, PROMOCION Y ENAJENACION DE BIENES INMUEBLES, ASI COMO LA CONSTRUCCION POR CUENTA PROPIA O DE TERCEROS -ACOGIDAS O NO A LEYES ESPECIALES PROTECTORAS DE LA EDIFICACION DE TODA CL
CNAE 4110 - Promoción inmobiliaria
B85074268
10/04/2007
19 años
-
0.5M €
Madrid
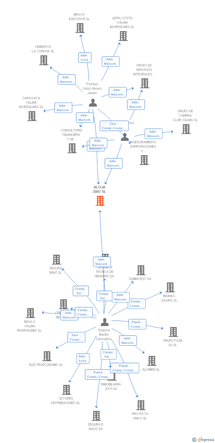
Administradores mancomunados
Información sobre balances y cuentas de resultados de ALOJA 2007 SL depositados en el Registro Mercantil de Madrid en los últimos ejercicios.
| Ejercicio Disponibilidad | Consultar en Axesor | |||||
| Consultar en Axesor | ||||||
| Entidad | Relación | Entidad/Relación | Desde | Hasta |
|---|---|---|---|---|
| Oltra Alonso Angel | Adm. Mancom. | Oltra Alonso Angel Adm. Mancom. | 06/10/2010 | |
| Porrero Valor Alvaro Javier | Adm. Mancom. | Porrero Valor Alvaro Javier Adm. Mancom. | 06/10/2010 | |
| Segura Martin Demetrio | Adm. Mancom. | Segura Martin Demetrio Adm. Mancom. | 06/10/2010 | |
| Oltra Alonso Angel | Adm. Unico | Oltra Alonso Angel Adm. Unico | 06/10/2010 |

Resumen cronológico de actos publicados en las ediciones digitales de Boletines Oficiales (BORME, BOE, BOPI) inscritos por ALOJA 2007 SL o en los que participa indirectamente.
Publicación en el BORME de los siguientes nombramientos:
| Informe de Crédito | Informe Mercantil, Incidencias y Vinculaciones | Perfil Comercial de Empresa | |
| Capital social actual y evolución | ![]() | ![]() | ![]() |
| Información mercantil y comercial | ![]() | ![]() | ![]() Básica |
| Administradores y dirigentes | ![]() | ![]() Solo administradores | ![]() Solo dirigentes |
| Empresas relacionadas (accionistas, participadas,…) | ![]() | ![]() | ![]() |
| Incidencias judiciales y procedimientos concursales | ![]() | ![]() | ![]() |
| Impagos en el fichero RAI | ![]() | ![]() | ![]() |
| Impagos en el fichero Asnef Empresas | ![]() | ![]() | ![]() |
| Categoría crediticia y probabilidad de incumplimiento de pago | ![]() | ![]() | ![]() |
| Extracto del balance y cuenta de pérdidas y ganancias | ![]() | ![]() | ![]() |
| Ratios y magnitudes económico-financieras | ![]() | ![]() | ![]() |
| Acceder | Acceder | Acceder |
ALOJA 2007 SL inscrita en el Registro Mercantil de Madrid. y con domicilio en MadridSu clasificación nacional de actividades económicas es Promoción inmobiliaria.
La empresa tiene una facturación anual entre 500.000 y 1.000.000 euros.
ALOJA 2007 SL tiene 3 cargos directivos en activo y 1 cargos directivos históricos.