LA ADQUISICION, VENTA, TENENCIA, ARREDAMIENTO, DISFRUTE, ADMINISTRACION, DIRECCION, CONSTITUCION DE DERECHOS, PROMOCION, CONSTRUCCION, COMERCIALIZACION Y ENAJENACION POR CUALQUIER TITULO DE BIENES INMUEBLES,.
CNAE 4110 - Promoción inmobiliaria
B84893700
22/09/2006
12 años
(Extinguida el 19/03/2019)
3.061,00 €
0.5M €
Madrid
Administrador único
Información sobre balances y cuentas de resultados de ALMURAVER SL depositados en el Registro Mercantil de Madrid en los últimos ejercicios.
| Ejercicio Disponibilidad | Consultar en Axesor | |||||
| Consultar en Axesor | ||||||

Resumen cronológico de actos publicados en las ediciones digitales de Boletines Oficiales (BORME, BOE, BOPI) inscritos por ALMURAVER SL o en los que participa indirectamente.
Publicación en el BORME de los siguientes ceses-dimisiones:
| Administrador Único | |
| Representante |
Publicación en el BORME de los siguientes nombramientos:
| Liquidador | |
| Representante |
Se disuelve la sociedad voluntariamente.
El capital social de la empresa se incrementa en un 0.03 % (ampliación de 1 €). De esta forma, tras la ampliación la sociedad pasa de tener 3.060€ de capital social a 3.061€. Esta ampliación de capital fue inscrita en el Registro Mercantil con fecha 29 de diciembre de 2015.
| Capital social anterior: | 3.060 € |
| Aumento de capital: | 1 € |
| Capital social resultante: | 3.061 € |
| % incremento: | 0.03 % |
Publicación en el BORME de los siguientes ceses-dimisiones:
| Presidente | |
| Consejero | |
| Consejeros | |
| Consejeros Delegados Solidarios | |
| Secretario |
Publicación en el BORME de los siguientes nombramientos:
| Administrador Único | |
| Representante |
| Nuevo órgano social | Administrador único |
Publicación en el BORME de los siguientes revocaciones:
| Apoderados |
Publicación en el BORME de los siguientes nombramientos:
| Apoderados Mancomunados |
Publicación en el BORME de los siguientes ceses-dimisiones:
| Presidente | |
| Consejero | |
| Consejero Delegado |
Publicación en el BORME de los siguientes nombramientos:
| Presidente | |
| Consejero | |
| Consejeros Delegados Solidarios | |
| Representante |
Publicación en el BORME de los siguientes nombramientos:
| Apoderados |
Publicación en el BORME de los siguientes ceses-dimisiones:
| Vicepresidente | |
| Vicesecretario | |
| Consejero |
| Informe axesor 360º | Informe de Crédito | Perfil Comercial de Empresa | |
| Importe de ventas y número de empleados | ![]() | ![]() | ![]() |
| Información mercantil y comercial | ![]() Completa | ![]() Completa | ![]() Básica |
| Administradores y dirigentes | ![]() | ![]() | ![]() Solo dirigentes |
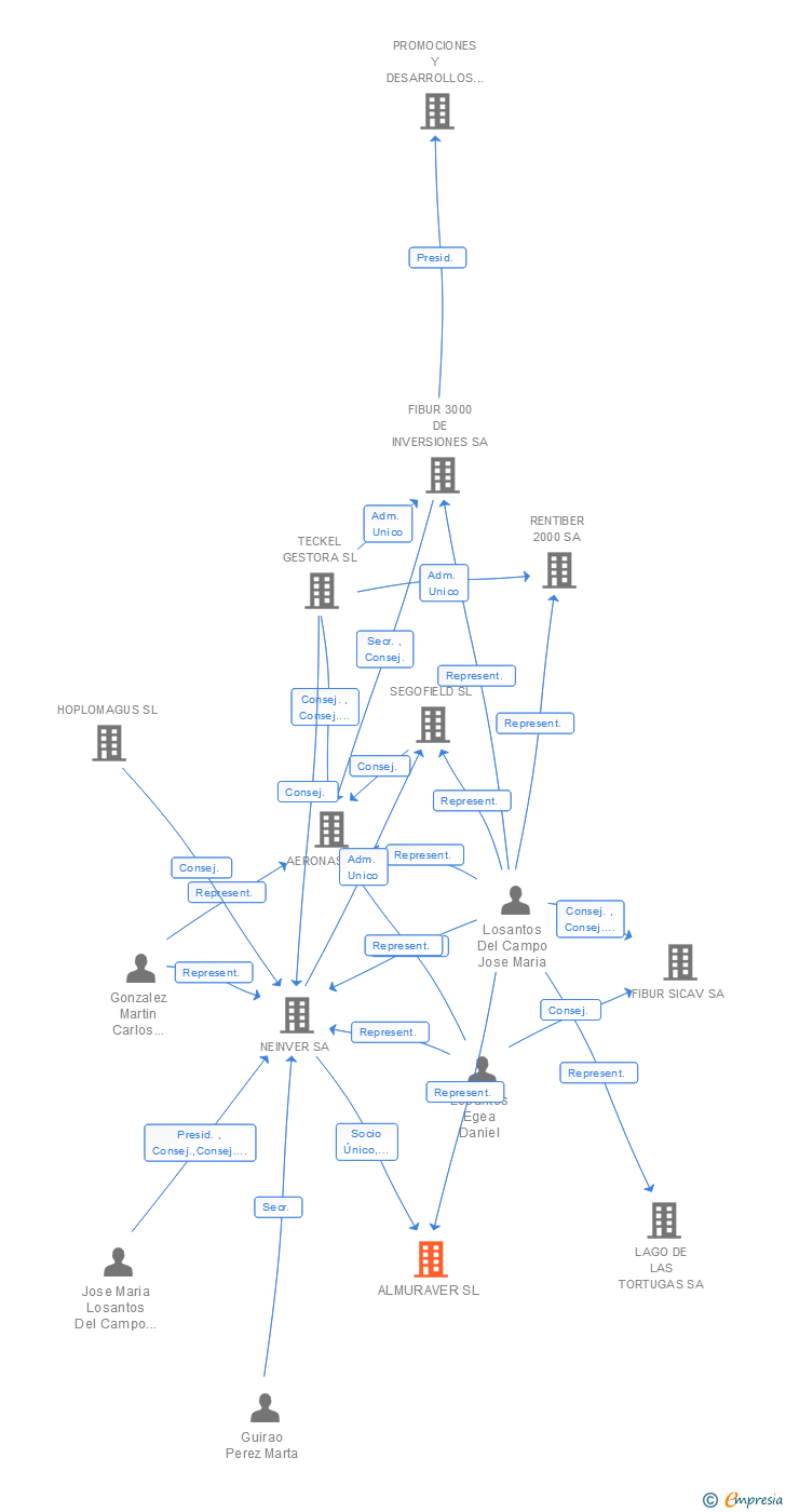
| Empresas relacionadas (accionistas, participadas,…) | ![]() | ![]() | ![]() |
| Categoría crediticia y probabilidad de incumplimiento de pago | ![]() | ![]() | ![]() |
| Impagos (RAI y Asnef Empresas) e incidencias judiciales | ![]() | ![]() | ![]() |
| Balance y cuenta de pérdidas y ganancias | ![]() Completo | ![]() Extracto | ![]() |
| Ratios y magnitudes económico-financieras | ![]() Completo | ![]() Extracto | ![]() |
| Representación gráfica de empresas relacionadas | ![]() | ![]() | ![]() |
| Comparativa del balance con la media del sector | ![]() | ![]() | ![]() |
| Estado de flujos de efectivo y de cambios en el patrimonio neto | ![]() | ![]() | ![]() |
| Fuentes de financiación y avales | ![]() | ![]() | ![]() |
| Subvenciones, concursos/subastas públicas y marcas | ![]() | ![]() | ![]() |
| Acceder | Acceder | Acceder |
ALMURAVER SL fué una empresa constituida el 22/09/2006 y extinguida el 19/03/2019 inscrita en el Registro Mercantil de Madrid. y con domicilio en AlcobendasSu clasificación nacional de actividades económicas era Promoción inmobiliaria.
capital social de la empresa es de 3.061,00 euros y tiene una facturación anual inferior a 500.000 euros.
ALMURAVER SL tiene 4 cargos directivos en activo y 15 cargos directivos históricos.