AVDA GAUDI Número1 (VILLANUEVA DE LA CAÑADA). Ver mapa
Construcción de edificios residenciales.
no disponible
03/01/2022
4 años
3.000,00 €
-
Madrid
-
Administrador único
| Entidad | Relación | Entidad/Relación | Desde | Hasta |
|---|---|---|---|---|
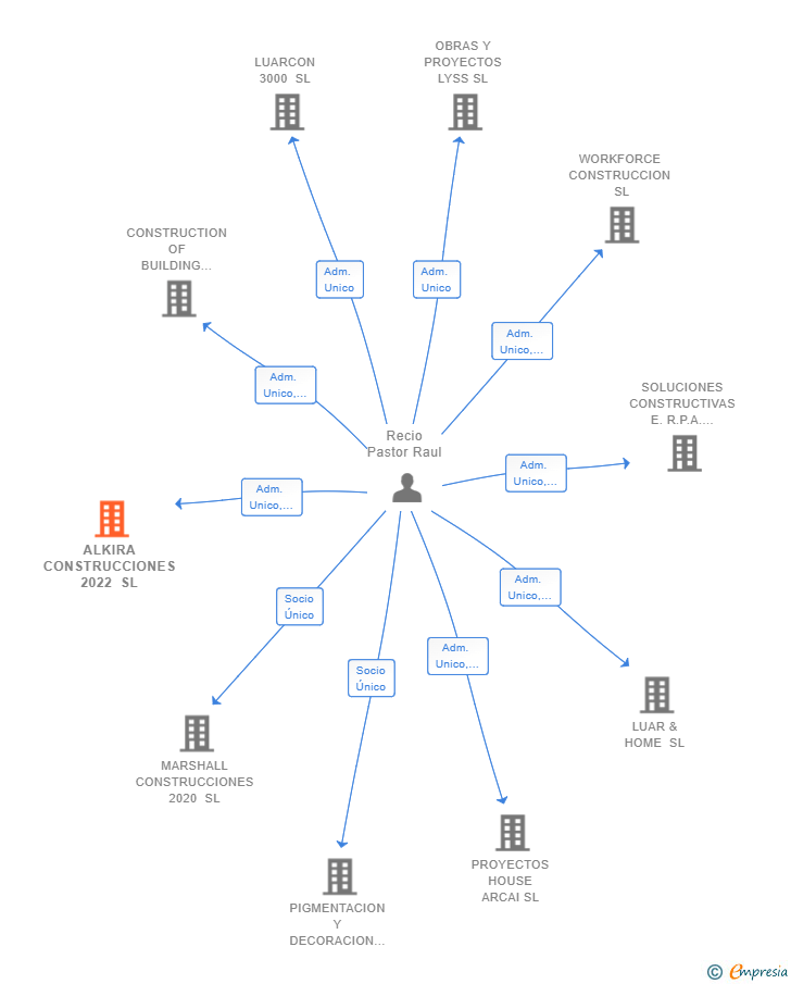
| Recio Pastor Raul | Socio Único | Recio Pastor Raul Socio Único | 07/01/2022 | |
| Recio Pastor Raul | Adm. Unico | Recio Pastor Raul Adm. Unico | 07/01/2022 |

Resumen cronológico de actos publicados en las ediciones digitales de Boletines Oficiales (BORME, BOE, BOPI) inscritos por ALKIRA CONSTRUCCIONES 2022 SL o en los que participa indirectamente.
Se constituye la empresa con fecha 7 de enero de 2022 mediante escritura pública. La empresa se crea con un capital social inicial de 3.000,00 Euros e inicia su actividad el 3 de enero de 2022. El domicilio social en el momento de su constitución se establece en AVDA GAUDI Número1 (VILLANUEVA DE LA CAÑADA). La empresa indica que su actividad es Construcción de edificios residenciales.
| Informe de Crédito | Informe Mercantil, Incidencias y Vinculaciones | Perfil Comercial de Empresa | |
| Capital social actual y evolución | ![]() | ![]() | ![]() |
| Información mercantil y comercial | ![]() | ![]() | ![]() Básica |
| Administradores y dirigentes | ![]() | ![]() Solo administradores | ![]() Solo dirigentes |
| Empresas relacionadas (accionistas, participadas,…) | ![]() | ![]() | ![]() |
| Incidencias judiciales y procedimientos concursales | ![]() | ![]() | ![]() |
| Impagos en el fichero RAI | ![]() | ![]() | ![]() |
| Impagos en el fichero Asnef Empresas | ![]() | ![]() | ![]() |
| Categoría crediticia y probabilidad de incumplimiento de pago | ![]() | ![]() | ![]() |
| Extracto del balance y cuenta de pérdidas y ganancias | ![]() | ![]() | ![]() |
| Ratios y magnitudes económico-financieras | ![]() | ![]() | ![]() |
| Acceder | Acceder | Acceder |
ALKIRA CONSTRUCCIONES 2022 SL inscrita en el Registro Mercantil de Madrid.
capital social de la empresa es de 3.000,00 euros.