PLAZA NUEVA 11 2ª - C.P. 41001 (SEVILLA). Ver mapa
Actividad principal -cnae: 4730-: comercio al por menor de combustible para la automoción. -compraventa, construcción, y promoción de inmuebles y edificios, acogidos o no a régimen de viviendas de protección oficial, con destino a su venta total o parcial, o para su explotación en forma de arriendo.
no disponible
07/04/2017
9 años
566.510,00 €
-
Sevilla
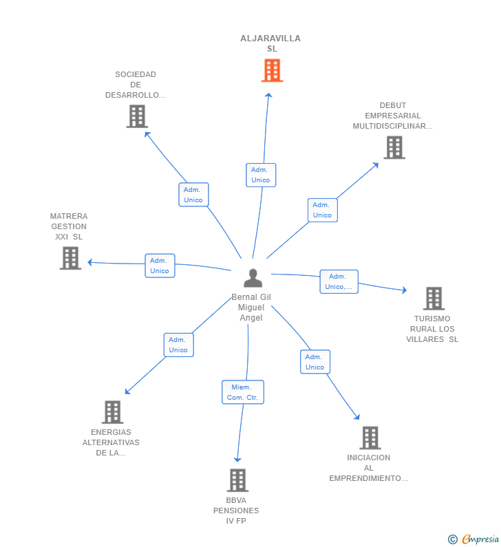
Administrador único
Información sobre balances y cuentas de resultados de ALJARAVILLA SL depositados en el Registro Mercantil de Sevilla en los últimos ejercicios.
| Ejercicio Disponibilidad | 2019 3 horas | 2020 3 horas | 2021 3 horas | Consultar en Axesor | ||
| Consultar en Axesor | ||||||
| Entidad | Relación | Entidad/Relación | Desde | Hasta |
|---|---|---|---|---|
| Bernal Gil Miguel Angel | Adm. Unico | Bernal Gil Miguel Angel Adm. Unico | 04/11/2021 | |
| Bernal Atienza Paloma | Adm. Unico | Bernal Atienza Paloma Adm. Unico | 04/10/2021 | 04/11/2021 |
| GASOLINAS Y LUBRICANTES MARCOS SL | Adm. Unico | GASOLINAS Y LUBRICANTES MARCOS SL Adm. Unico | 24/04/2017 | 04/10/2021 |
| Bernal Gil Miguel Angel | Apod. | Bernal Gil Miguel Angel Apod. | 02/12/2019 |

Resumen cronológico de actos publicados en las ediciones digitales de Boletines Oficiales (BORME, BOE, BOPI) inscritos por ALJARAVILLA SL o en los que participa indirectamente.
El capital social de la empresa se incrementa en un 10.37 % (ampliación de 53.220 €). De esta forma, tras la ampliación la sociedad pasa de tener 513.290€ de capital social a 566.510€. Esta ampliación de capital fue inscrita en el Registro Mercantil con fecha 19 de abril de 2018.
| Capital social anterior: | 513.290 € |
| Aumento de capital: | 53.220 € |
| Capital social resultante: | 566.510 € |
| % incremento: | 10.37 % |
El capital social de la empresa se incrementa en un 15791.33 % (ampliación de 510.060 €). De esta forma, tras la ampliación la sociedad pasa de tener 3.230€ de capital social a 513.290€. Esta ampliación de capital fue inscrita en el Registro Mercantil con fecha 10 de julio de 2017.
| Capital social anterior: | 3.230 € |
| Aumento de capital: | 510.060 € |
| Capital social resultante: | 513.290 € |
| % incremento: | 15791.33 % |
Se constituye la empresa con fecha 24 de abril de 2017 mediante escritura pública. La empresa se crea con un capital social inicial de 3.230,00 Euros e inicia su actividad el 7 de abril de 2017. El domicilio social en el momento de su constitución se establece en PLAZA NUEVA 11 2ª - C.P. 41001 (SEVILLA). La empresa indica que su actividad es Actividad principal -CNAE: 4730-: Comercio al por menor de combustible para la automoción. -Compraventa, construcción, y promoción de inmuebles y edificios, acogidos o no a régimen de Viviendas de Protección Oficial, con destino a su venta total o parcial, o para su explotación en forma de arriendo.
| Informe de Crédito | Informe Mercantil, Incidencias y Vinculaciones | Perfil Comercial de Empresa | |
| Capital social actual y evolución | ![]() | ![]() | ![]() |
| Información mercantil y comercial | ![]() | ![]() | ![]() Básica |
| Administradores y dirigentes | ![]() | ![]() Solo administradores | ![]() Solo dirigentes |
| Empresas relacionadas (accionistas, participadas,…) | ![]() | ![]() | ![]() |
| Incidencias judiciales y procedimientos concursales | ![]() | ![]() | ![]() |
| Impagos en el fichero RAI | ![]() | ![]() | ![]() |
| Impagos en el fichero Asnef Empresas | ![]() | ![]() | ![]() |
| Categoría crediticia y probabilidad de incumplimiento de pago | ![]() | ![]() | ![]() |
| Extracto del balance y cuenta de pérdidas y ganancias | ![]() | ![]() | ![]() |
| Ratios y magnitudes económico-financieras | ![]() | ![]() | ![]() |
| Acceder | Acceder | Acceder |
ALJARAVILLA SL inscrita en el Registro Mercantil de Sevilla.
capital social de la empresa es de 566.510,00 euros.
ALJARAVILLA SL tiene 0 cargos directivos en activo y 0 cargos directivos históricos.