CATALUNYA, 115 BIS P 5. 08008 BARCELONA. (BARCELONA). Ver mapa
CONSULTORIA DE RESURSOS HUMANOS EN EL MAS AMPLIO DE LOS SENTIDOS. ASESORAMIENTO A PERSONAS FISICAS Y JURIDICAS EN EL AREA DE PERSONAL, INCLUYENDO CUALQUIER TIPO DE PRESTACION, REALIZACION Y EJECUCION DE SERVICIOS, ETC.
CNAE 7830 - Otra provisión de recursos humanos
no disponible
20/07/1998
28 años
-
0.5M €
Barcelona
Consejo de administración
ALEXANDER HUGHES SL
Información sobre balances y cuentas de resultados de ALEXANDER HUGHES IBERIA SL depositados en el Registro Mercantil de Barcelona en los últimos ejercicios.
| Ejercicio Disponibilidad | 2019 3 horas | 2020 3 horas | 2021 Inmediata | 2022 Inmediata | 2023 Inmediata | Consultar en Axesor |
| Consultar en Axesor | ||||||

Resumen cronológico de actos publicados en las ediciones digitales de Boletines Oficiales (BORME, BOE, BOPI) inscritos por ALEXANDER HUGHES IBERIA SL o en los que participa indirectamente.
Publicación en el BORME de los siguientes revocaciones:
| Presidente | |
| Consejero | |
| Consejeros | |
| Consejero Delegado Solidario |
Publicación en el BORME de los siguientes nombramientos:
| Presidente | |
| Consejero | |
| Consejeros | |
| Consejero Delegado Solidario |
La sociedad cambia su denominación social ALEXANDER HUGHES SL a la denominación ALEXANDER HUGHES IBERIA SL
Publicación en el BORME de los siguientes revocaciones:
| Presidente | |
| Consejero | |
| Secretario | |
| Consejero Delegado |
Publicación en el BORME de los siguientes nombramientos:
| Administrador Único | |
| Representante |
Publicación en el BORME de los siguientes nombramientos:
| Administrador Único | |
| Representante 143 RRM |
Publicación en el BORME de los siguientes nombramientos:
| Presidente | |
| Consejero | |
| Secretario | |
| Consejero Delegado |
Publicación en el BORME de los siguientes ceses-dimisiones:
| Administrador Único | |
| Representante |
Publicación en el BORME de los siguientes nombramientos:
| Liquidador | |
| Representante |
Cambio de domicilio social de la empresa siendo el nuevo domicilio AV DIAGONAL Num.389 P.1 (BARCELONA)..
Publicación en el BORME de los siguientes nombramientos:
| Presidente | |
| Consejero | |
| Consej. Del. | |
| Secretario |
| Informe axesor 360º | Informe de Crédito | Perfil Comercial de Empresa | |
| Importe de ventas y número de empleados | ![]() | ![]() | ![]() |
| Información mercantil y comercial | ![]() Completa | ![]() Completa | ![]() Básica |
| Administradores y dirigentes | ![]() | ![]() | ![]() Solo dirigentes |
| Empresas relacionadas (accionistas, participadas,…) | ![]() | ![]() | ![]() |
| Categoría crediticia y probabilidad de incumplimiento de pago | ![]() | ![]() | ![]() |
| Impagos (RAI y Asnef Empresas) e incidencias judiciales | ![]() | ![]() | ![]() |
| Balance y cuenta de pérdidas y ganancias | ![]() Completo | ![]() Extracto | ![]() |
| Ratios y magnitudes económico-financieras | ![]() Completo | ![]() Extracto | ![]() |
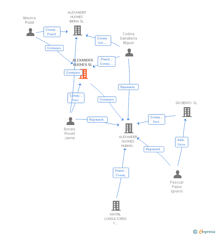
| Representación gráfica de empresas relacionadas | ![]() | ![]() | ![]() |
| Comparativa del balance con la media del sector | ![]() | ![]() | ![]() |
| Estado de flujos de efectivo y de cambios en el patrimonio neto | ![]() | ![]() | ![]() |
| Fuentes de financiación y avales | ![]() | ![]() | ![]() |
| Subvenciones, concursos/subastas públicas y marcas | ![]() | ![]() | ![]() |
| Acceder | Acceder | Acceder |
ALEXANDER HUGHES IBERIA SL anteriormente denominada ALEXANDER HUGHES SL inscrita en el Registro Mercantil de Barcelona. Su clasificación nacional de actividades económicas es Otra provisión de recursos humanos.
La empresa tiene una facturación anual entre 500.000 y 1.000.000 euros.
ALEXANDER HUGHES IBERIA SL tiene 6 cargos directivos en activo y 0 cargos directivos históricos.