Construccion, promocion, compra, venta, explotacion, arrendamiento, cesiono transmision por cualquier titulo de toda clase de bienes inmuebles y derechos sobre ellos, realizacion de toda clase de obras, urbanizacion, rehabilitacion inmobiliaria, parcelacion de terrenos,.
no disponible
05/07/2011
12 años
(Extinguida el 26/06/2023)
3.000,00 €
0.5M €
Madrid
Consejo de administración
PROMOCIONES MITFORD DOS SL
Información sobre balances y cuentas de resultados de ALBATROS 100 SL depositados en el Registro Mercantil de Madrid en los últimos ejercicios.
| Ejercicio Disponibilidad | 2019 Inmediata | 2020 3 horas | 2021 3 horas | Consultar en Axesor | ||
| Consultar en Axesor | ||||||


Resumen cronológico de actos publicados en las ediciones digitales de Boletines Oficiales (BORME, BOE, BOPI) inscritos por ALBATROS 100 SL o en los que participa indirectamente.
Publicación en el BORME de los siguientes ceses-dimisiones:
| Presidente | |
| Vicepresidente | |
| Consejeros | |
| Consejero | |
| Secretario | |
| Consejeros Delegados Solidarios |
Publicación en el BORME de los siguientes nombramientos:
| Liquidador | |
| Representante |
Se disuelve la sociedad voluntariamente.
El capital social de la empresa se reduce en un 99.00 % (reducción de 297.000 €). De esta forma, tras la reducción de capital, la sociedad pasa de tener 300.000€ de capital social a 3.000€. Esta reducción de capital fue inscrita en el Registro Mercantil con fecha 22 de abril de 2021.
| Capital social anterior: | 300.000 € |
| Reducción de capital: | 297.000 € |
| Capital social resultante: | 3.000 € |
| % reducción: | 99.00 % |
Subsanación de la escritura que causó la inscripción 6ª de esta hoja registral, en cuanto al error cometido en el apellido del consejero don Brian Jordan Betel.
Publicación en el BORME de los siguientes ceses-dimisiones:
| Presidente | |
| Consejeros | |
| Miembros Comisión Ejecutiva | |
| Consejero Delegado | |
| Consejero Delegado Solidario |
Publicación en el BORME de los siguientes nombramientos:
| Presidente | |
| Vicepresidente | |
| Consejeros Delegados Solidarios |
Traslado del domicilio social de la empresa situado en PASEO DE LA CASTELLANA, NUMERO 124, 2º-IZQUIERDA (MADRID) siendo el nuevo domicilio situado en C/ ZURBANO 34 2º - IZQUIERDA (MADRID).
Publicación en el BORME de los siguientes ceses-dimisiones:
| Consejeros | |
| Secretario | |
| Consejero Delegado |
Publicación en el BORME de los siguientes nombramientos:
| Consejeros | |
| Consejero | |
| Secretario | |
| Miembros Comisión Ejecutiva |
Publicación en el BORME de los siguientes nombramientos:
| Consejero | |
| Consejero Delegado Solidario |
El capital social de la empresa se incrementa en un 66.11 % (ampliación de 1.990 €). De esta forma, tras la ampliación la sociedad pasa de tener 3.010€ de capital social a 5.000€. Esta ampliación de capital fue inscrita en el Registro Mercantil con fecha 18 de julio de 2014.
| Capital social anterior: | 3.010 € |
| Aumento de capital: | 1.990 € |
| Capital social resultante: | 5.000 € |
| % incremento: | 66.11 % |
Con fecha 18 de julio de 2014, mediante la correspondiente escritura ha quedado incrito en el Registro Mercantil la ampliación de 295.000 € del capital social de la empresa. Esta ampliación representa un 5900.00 % de incremento del capital, quedando un capital social resultante de 300.000€.
| Capital social anterior: | 5.000 € |
| Aumento de capital: | 295.000 € |
| Capital social resultante: | 300.000 € |
| % incremento: | 5900.00 % |
SE PUBLICO POR ERROR EN LA INSCRIPCION 2& EL NOMBRAMIENTO COMO CONSEJERO DE MONTERO RAEZ JOSE MANUEL, SIENDO LO CORRECTO MONTERO SAEZ JOSE MANUEL.
Publicación en el BORME de los siguientes ceses-dimisiones:
| Consejero | |
| Secretario |
La sociedad cambia su denominación social PROMOCIONES MITFORD DOS SL a la denominación ALBATROS 100 SL
Publicación en el BORME de los siguientes nombramientos:
| Presidente | |
| Consejeros | |
| Consejero Delegado | |
| Secretario |
| Órgano social anterior | Administrador único |
| Nuevo órgano social | Consejo de administración |
HA QUEDADO MODIFICADO EL OBJETO SOCIAL, HA QUEDADO TRASLADADO EL DOMICILIO, HA QUEDADO CAMBIADO EL ORGANO DE ADMINISTRACION Y HAN QUEDADO MODIFICADOS LOS ARTICULOS 3, 4, 8, 9, 10 Y 11 DE LOS ESTATUTOS SOCIALES.-
Traslado del domicilio social de la empresa situado en C/ CASTELLO 24 (MADRID). siendo el nuevo domicilio situado en PASEO DE LA CASTELLANA, NUMERO 124, 2º-IZQUIERDA (MADRID)..
La sociedad cambia su actividad pasando a ser la nueva actividad o actividades de la empresa:
Construccion, promocion, compra, venta, explotacion, arrendamiento, cesiono transmision por cualquier titulo de toda clase de bienes inmuebles y derechos sobre ellos, realizacion de toda clase de obras, urbanizacion, rehabilitacion inmobiliaria, parcelacion de terrenos,.
El anterior objeto social de la sociedad era el siguiente:
Construccion, promocion, compra, venta, explotacion, arrendamiento, cesiono transmision por cualquier titulo de toda clase de bienes inmuebles y derechos sobre ellos, realizacion de toda clase de obras, urbanizacion, rehabilitacion inmobiliaria, parcelacion de terrenos,.
Se constituye la empresa con fecha 13 de julio de 2011 mediante escritura pública. La empresa se crea con un capital social inicial de 3.010,00 Euros e inicia su actividad el 5 de julio de 2011. El domicilio social en el momento de su constitución se establece en C/ CASTELLO 24 (MADRID). La empresa indica que su actividad es La actividad, negocio y promoción inmobiliaria.
| Informe axesor 360º | Informe de Crédito | Perfil Comercial de Empresa | |
| Importe de ventas y número de empleados | ![]() | ![]() | ![]() |
| Información mercantil y comercial | ![]() Completa | ![]() Completa | ![]() Básica |
| Administradores y dirigentes | ![]() | ![]() | ![]() Solo dirigentes |
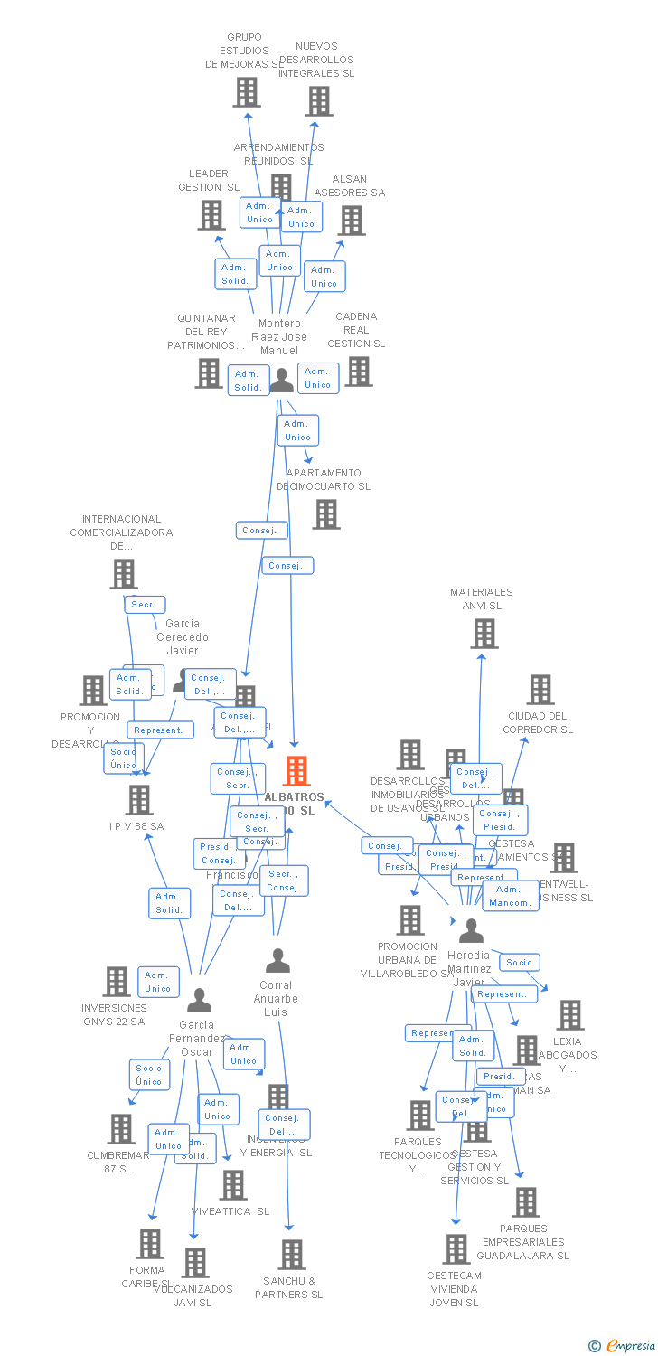
| Empresas relacionadas (accionistas, participadas,…) | ![]() | ![]() | ![]() |
| Categoría crediticia y probabilidad de incumplimiento de pago | ![]() | ![]() | ![]() |
| Impagos (RAI y Asnef Empresas) e incidencias judiciales | ![]() | ![]() | ![]() |
| Balance y cuenta de pérdidas y ganancias | ![]() Completo | ![]() Extracto | ![]() |
| Ratios y magnitudes económico-financieras | ![]() Completo | ![]() Extracto | ![]() |
| Representación gráfica de empresas relacionadas | ![]() | ![]() | ![]() |
| Comparativa del balance con la media del sector | ![]() | ![]() | ![]() |
| Estado de flujos de efectivo y de cambios en el patrimonio neto | ![]() | ![]() | ![]() |
| Fuentes de financiación y avales | ![]() | ![]() | ![]() |
| Subvenciones, concursos/subastas públicas y marcas | ![]() | ![]() | ![]() |
| Acceder | Acceder | Acceder |
ALBATROS 100 SL anteriormente denominada PROMOCIONES MITFORD DOS SL fué una empresa constituida el 05/07/2011 y extinguida el 26/06/2023 inscrita en el Registro Mercantil de Madrid.
capital social de la empresa es de 3.000,00 euros y tiene una facturación anual inferior a 500.000 euros.
ALBATROS 100 SL tiene 14 cargos directivos en activo y 9 cargos directivos históricos.