PS DE GRACIA NUM.121 (BARCELONA). Ver mapa
La inversion inmobiliaria y dentro de ella, la compraventa de terrenos y demas bienes inmuebles, especialmente edificaciones, en bloque o por departamentos, asi como su cesion y explotacion directa por cualquier titulo, etc.
no disponible
19/10/2021
4 años
260.000,00 €
-
Barcelona
-
Administrador único
Información sobre balances y cuentas de resultados de ALBARPOU SL depositados en el Registro Mercantil de Barcelona en los últimos ejercicios.
| Ejercicio Disponibilidad | 2019 3 horas | 2020 3 horas | 2021 3 horas | 2022 3 horas | Consultar en Axesor | |
| Consultar en Axesor | ||||||
| Entidad | Relación | Entidad/Relación | Desde | Hasta |
|---|---|---|---|---|
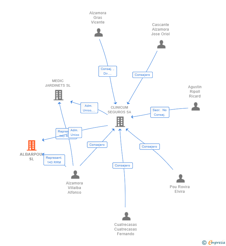
| Alzamora Villalba Alfonso | Represent.143 RRM | Alzamora Villalba Alfonso Represent.143 RRM | 11/11/2021 | |
| CLINICUM SEGUROS SA | Adm. Unico | CLINICUM SEGUROS SA Adm. Unico | 11/11/2021 |

Resumen cronológico de actos publicados en las ediciones digitales de Boletines Oficiales (BORME, BOE, BOPI) inscritos por ALBARPOU SL o en los que participa indirectamente.
Con fecha 18 de mayo de 2022, mediante la correspondiente escritura ha quedado incrito en el Registro Mercantil la ampliación de 250.000 € del capital social de la empresa. Esta ampliación representa un 2500.00 % de incremento del capital, quedando un capital social resultante de 260.000€.
| Capital social anterior: | 10.000 € |
| Aumento de capital: | 250.000 € |
| Capital social resultante: | 260.000 € |
| % incremento: | 2500.00 % |
Se constituye la empresa con fecha 11 de noviembre de 2021 mediante escritura pública. La empresa se crea con un capital social inicial de 10.000,00 Euros e inicia su actividad el 19 de octubre de 2021. El domicilio social en el momento de su constitución se establece en PS DE GRACIA NUM.121 (BARCELONA). La empresa indica que su actividad es LA INVERSION INMOBILIARIA Y DENTRO DE ELLA, LA COMPRAVENTA DE TERRENOS Y DEMAS BIENES INMUEBLES, ESPECIALMENTE EDIFICACIONES, EN BLOQUE O POR DEPARTAMENTOS, ASI COMO SU CESION Y EXPLOTACION DIRECTA POR CUALQUIER TITULO, ETC.
Publicación en el BORME de los siguientes nombramientos:
| Administrador Único | |
| Representante 143 RRM |
| Informe de Crédito | Informe Mercantil, Incidencias y Vinculaciones | Perfil Comercial de Empresa | |
| Capital social actual y evolución | ![]() | ![]() | ![]() |
| Información mercantil y comercial | ![]() | ![]() | ![]() Básica |
| Administradores y dirigentes | ![]() | ![]() Solo administradores | ![]() Solo dirigentes |
| Empresas relacionadas (accionistas, participadas,…) | ![]() | ![]() | ![]() |
| Incidencias judiciales y procedimientos concursales | ![]() | ![]() | ![]() |
| Impagos en el fichero RAI | ![]() | ![]() | ![]() |
| Impagos en el fichero Asnef Empresas | ![]() | ![]() | ![]() |
| Categoría crediticia y probabilidad de incumplimiento de pago | ![]() | ![]() | ![]() |
| Extracto del balance y cuenta de pérdidas y ganancias | ![]() | ![]() | ![]() |
| Ratios y magnitudes económico-financieras | ![]() | ![]() | ![]() |
| Acceder | Acceder | Acceder |
ALBARPOU SL inscrita en el Registro Mercantil de Barcelona.
capital social de la empresa es de 260.000,00 euros.