La compra. Tenencia, administracion gestion y venta en su caso de acciones. Participaciones, obligacion y en general toda clase de valores mobiliarios con expresa excepcion de las entidades de inversion colectiva, etc.
CNAE 5630 - Establecimientos de bebidas
B61732707
30/06/1998
23 años
(Extinguida el 22/11/2021)
-
1M €
Barcelona
Administrador único
Información sobre balances y cuentas de resultados de ALADA 1850 SL depositados en el Registro Mercantil de Barcelona en los últimos ejercicios.
| Ejercicio Disponibilidad | 2019 Inmediata | 2020 Inmediata | Consultar en Axesor | |||
| Consultar en Axesor | ||||||

Resumen cronológico de actos publicados en las ediciones digitales de Boletines Oficiales (BORME, BOE, BOPI) inscritos por ALADA 1850 SL o en los que participa indirectamente.
Con fecha 22 de noviembre de 2021, la sociedad ALADA 1850 SL ha sido absorbida por la sociedad RODILLA SANCHEZ SL .
Publicación en el BORME de los siguientes ceses-dimisiones:
| Administrador Único | |
| Representante |
Publicación en el BORME de los siguientes revocaciones:
| Apoderados |
Se disuelve la sociedad por fusión.
Fusión por Absorción de Sociedad Integrante Participada.
Con fecha 27 de septiembre de 2021, la socia única de la mercantil Rodilla Sánchez, S.L.U., con CIF núm. B-28264901, compañía que, a su vez, es socia única de Alada 1850, S.L.U., con CIF núm. B-61732707... Ver más
| Absorbente | |
| Absorbida |
|
Traslado del domicilio social de la empresa situado en RD DE SANTA MARIA, 16 08210 BARBERA DEL VALLES. (BARCELONA) siendo el nuevo domicilio situado en C/ RIO BULLAQUE 2 (MADRID).
Publicación en el BORME de los siguientes revocaciones:
| Apoderado | |
| Apoderado Solidario |
Publicación en el BORME de los siguientes nombramientos:
| Apoderados Solidarios |
Publicación en el BORME de los siguientes revocaciones:
| Presidente | |
| Consejero | |
| Secretario No Consejero | |
| Apoderado | |
| Representante 143 RRM |
Publicación en el BORME de los siguientes nombramientos:
| Administrador Único | |
| Representante 143 RRM |
Publicación en el BORME de los siguientes nombramientos:
| Apoderado |
Publicación en el BORME de los siguientes revocaciones:
| Administrador Único |
|
| Representante 143 RRM |
Publicación en el BORME de los siguientes nombramientos:
| Administrador Único |
|
| Representante 143 RRM |
| Informe axesor 360º | Informe de Crédito | Perfil Comercial de Empresa | |
| Importe de ventas y número de empleados | ![]() | ![]() | ![]() |
| Información mercantil y comercial | ![]() Completa | ![]() Completa | ![]() Básica |
| Administradores y dirigentes | ![]() | ![]() | ![]() Solo dirigentes |
| Empresas relacionadas (accionistas, participadas,…) | ![]() | ![]() | ![]() |
| Categoría crediticia y probabilidad de incumplimiento de pago | ![]() | ![]() | ![]() |
| Impagos (RAI y Asnef Empresas) e incidencias judiciales | ![]() | ![]() | ![]() |
| Balance y cuenta de pérdidas y ganancias | ![]() Completo | ![]() Extracto | ![]() |
| Ratios y magnitudes económico-financieras | ![]() Completo | ![]() Extracto | ![]() |
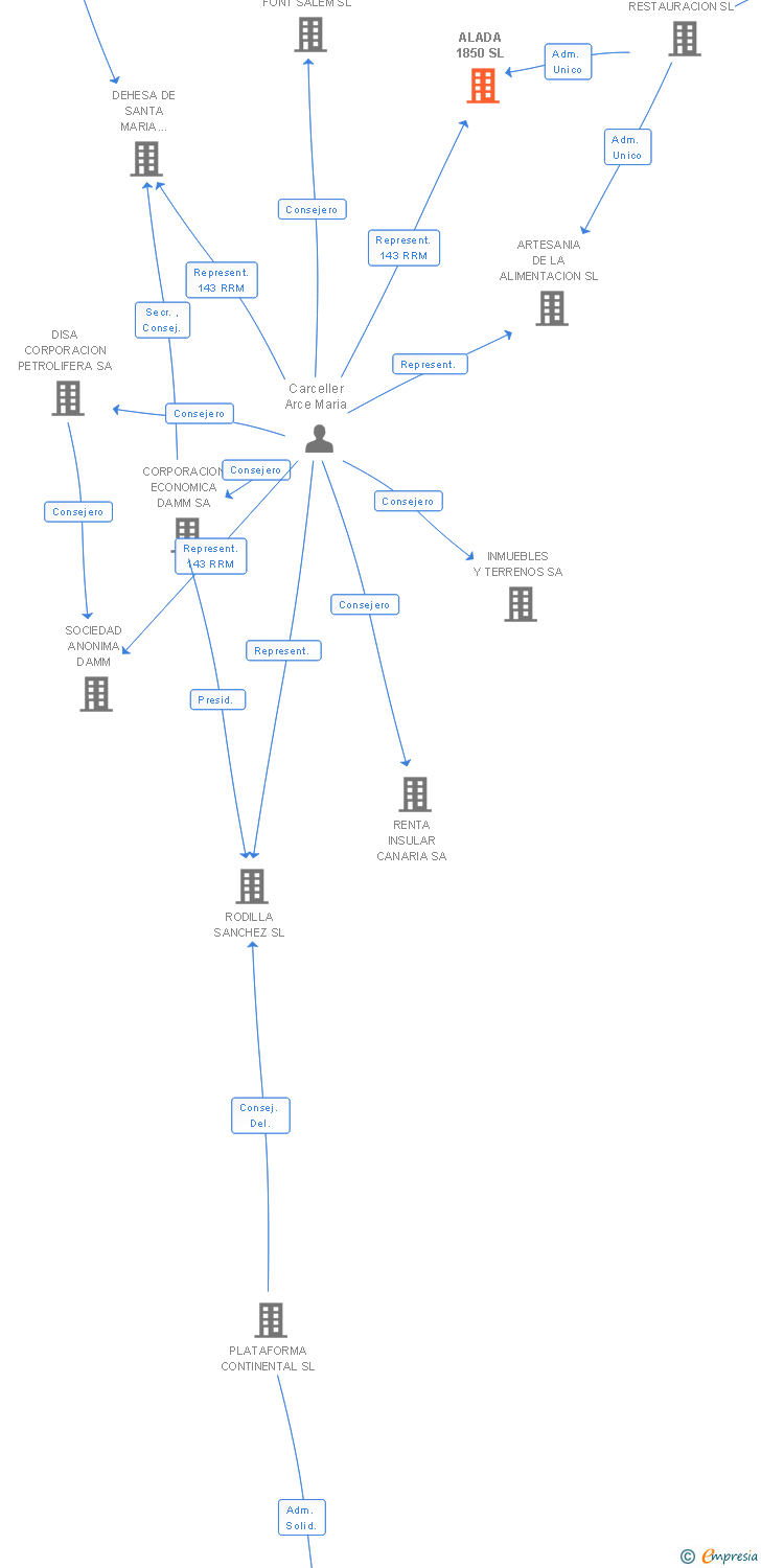
| Representación gráfica de empresas relacionadas | ![]() | ![]() | ![]() |
| Comparativa del balance con la media del sector | ![]() | ![]() | ![]() |
| Estado de flujos de efectivo y de cambios en el patrimonio neto | ![]() | ![]() | ![]() |
| Fuentes de financiación y avales | ![]() | ![]() | ![]() |
| Subvenciones, concursos/subastas públicas y marcas | ![]() | ![]() | ![]() |
| Acceder | Acceder | Acceder |
ALADA 1850 SL fué una empresa constituida el 30/06/1998 y extinguida el 22/11/2021 inscrita en el Registro Mercantil de Barcelona. y con domicilio en Barberà del VallèsSu clasificación nacional de actividades económicas era Establecimientos de bebidas.
La empresa tenia un rango de facturación anual entre 1.000.000 y 2.500.000 euros.
ALADA 1850 SL tiene 8 cargos directivos en activo y 9 cargos directivos históricos.
La empresa está auditada por DELOITTE SL.