C/ AGARFA 38 (AGUIMES). Ver mapa
Actividades de las sociedades holding. La dirección y gestión de valores representativos de fondos propios de sociedades y otras entidades por ella participada, directa o indirectamente, así como en su caso, la gestión de dichas sociedades...
no disponible
10/11/2020
5 años
220.000,00 €
-
Las Palmas
-
Administrador único
Información sobre balances y cuentas de resultados de AIRIDY CANARIAS SL depositados en el Registro Mercantil de Las Palmas en los últimos ejercicios.
| Ejercicio Disponibilidad | 2019 3 horas | 2020 3 horas | 2021 3 horas | 2022 3 horas | Consultar en Axesor | |
| Consultar en Axesor | ||||||
| Entidad | Relación | Entidad/Relación | Desde | Hasta |
|---|---|---|---|---|
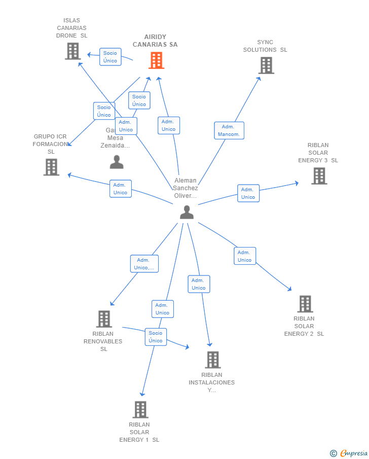
| Oliver Santiago Aleman Sanchez | Socio Único | Oliver Santiago Aleman Sanchez Socio Único | 05/02/2026 | |
| Garcia Mesa Zenaida Esther | Socio Único | Garcia Mesa Zenaida Esther Socio Único | 01/12/2020 | 05/02/2026 |
| Aleman Sanchez Oliver Santiago | Adm. Unico | Aleman Sanchez Oliver Santiago Adm. Unico | 01/12/2020 |

Resumen cronológico de actos publicados en las ediciones digitales de Boletines Oficiales (BORME, BOE, BOPI) inscritos por AIRIDY CANARIAS SL o en los que participa indirectamente.
Los socios o accionistas de la empresa han reducido en 20.000 € el capital social de la sociedad. Esta reducción incrita en el Registro Mercantil, reduce el capital social en un 33.33 %, dejando el capital social de la sociedad en 40.000€.
| Capital social anterior: | 60.000 € |
| Reducción de capital: | 20.000 € |
| Capital social resultante: | 40.000 € |
| % reducción: | 33.33 % |
Los socios o accionistas de la empresa han ampliado en 180.000 € el capital social de la sociedad. Esta ampliación incrita en el Registro Mercantil, incrementa el capital social en un 450.00 %, dejando el capital social de la sociedad en 220.000€.
| Capital social anterior: | 40.000 € |
| Aumento de capital: | 180.000 € |
| Capital social resultante: | 220.000 € |
| % incremento: | 450.00 % |
Publicación en el BORME de los siguientes ceses-dimisiones:
| Administradores Mancomunados |
|
Publicación en el BORME de los siguientes nombramientos:
| Administradores Mancomunados |
|
Se constituye la empresa con fecha 1 de diciembre de 2020 mediante escritura pública. La empresa se crea con un capital social inicial de 60.000,00 Euros totalmente desembolsados. e inicia su actividad el 10 de noviembre de 2020. El domicilio social en el momento de su constitución se establece en C/ AGARFA 38 (AGUIMES). La empresa indica que su actividad es Actividades de las sociedades holding. La dirección y gestión de valores representativos de fondos propios de sociedades y otras entidades por ella participada, directa o indirectamente, así como en su caso, la gestión de dichas sociedades...
| Informe de Crédito | Informe Mercantil, Incidencias y Vinculaciones | Perfil Comercial de Empresa | |
| Capital social actual y evolución | ![]() | ![]() | ![]() |
| Información mercantil y comercial | ![]() | ![]() | ![]() Básica |
| Administradores y dirigentes | ![]() | ![]() Solo administradores | ![]() Solo dirigentes |
| Empresas relacionadas (accionistas, participadas,…) | ![]() | ![]() | ![]() |
| Incidencias judiciales y procedimientos concursales | ![]() | ![]() | ![]() |
| Impagos en el fichero RAI | ![]() | ![]() | ![]() |
| Impagos en el fichero Asnef Empresas | ![]() | ![]() | ![]() |
| Categoría crediticia y probabilidad de incumplimiento de pago | ![]() | ![]() | ![]() |
| Extracto del balance y cuenta de pérdidas y ganancias | ![]() | ![]() | ![]() |
| Ratios y magnitudes económico-financieras | ![]() | ![]() | ![]() |
| Acceder | Acceder | Acceder |
AIRIDY CANARIAS SL inscrita en el Registro Mercantil de Las Palmas.
capital social de la empresa es de 220.000,00 euros.