C/ VALPARAISO 1 - ENTREPLANTA DERECHA (MALAGA). Ver mapa
La compra, venta, importación, exportación, distribución, comercialización, instalación, reparación y proyectos de equipos de climatización, aire acondicionado, electrodomésticos, informáticos y telecomunicaciones, así como la energía solar, así como sus materiales y complementos. La prestación de s.
no disponible
22/11/2018
7 años
3.000,00 €
0.5M €
Málaga
-
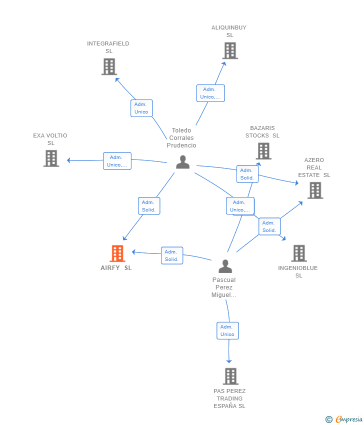
Administradores solidarios
| Entidad | Relación | Entidad/Relación | Desde | Hasta |
|---|---|---|---|---|
| Toledo Corrales Prudencio | Adm. Solid. | Toledo Corrales Prudencio Adm. Solid. | 26/12/2018 | |
| Pascual Perez Miguel Angel | Adm. Solid. | Pascual Perez Miguel Angel Adm. Solid. | 26/12/2018 |

Resumen cronológico de actos publicados en las ediciones digitales de Boletines Oficiales (BORME, BOE, BOPI) inscritos por AIRFY SL o en los que participa indirectamente.
Se constituye la empresa con fecha 26 de diciembre de 2018 mediante escritura pública. La empresa se crea con un capital social inicial de 3.000,00 Euros e inicia su actividad el 22 de noviembre de 2018. El domicilio social en el momento de su constitución se establece en C/ VALPARAISO 1 - ENTREPLANTA DERECHA (MALAGA). La empresa indica que su actividad es La compra, venta, importación, exportación, distribución, comercialización, instalación, reparación y proyectos de equipos de climatización, aire acondicionado, electrodomésticos, informáticos y telecomunicaciones, así como la energía solar, así como sus materiales y complementos. La prestación de s.
Publicación en el BORME de los siguientes nombramientos:
| Administradores Solidarios |
| Informe de Crédito | Informe Mercantil, Incidencias y Vinculaciones | Perfil Comercial de Empresa | |
| Capital social actual y evolución | ![]() | ![]() | ![]() |
| Información mercantil y comercial | ![]() | ![]() | ![]() Básica |
| Administradores y dirigentes | ![]() | ![]() Solo administradores | ![]() Solo dirigentes |
| Empresas relacionadas (accionistas, participadas,…) | ![]() | ![]() | ![]() |
| Incidencias judiciales y procedimientos concursales | ![]() | ![]() | ![]() |
| Impagos en el fichero RAI | ![]() | ![]() | ![]() |
| Impagos en el fichero Asnef Empresas | ![]() | ![]() | ![]() |
| Categoría crediticia y probabilidad de incumplimiento de pago | ![]() | ![]() | ![]() |
| Extracto del balance y cuenta de pérdidas y ganancias | ![]() | ![]() | ![]() |
| Ratios y magnitudes económico-financieras | ![]() | ![]() | ![]() |
| Acceder | Acceder | Acceder |
AIRFY SL inscrita en el Registro Mercantil de Málaga.
capital social de la empresa es de 3.000,00 euros y tiene una facturación anual inferior a 500.000 euros.