C/ ERAS, 5 (COLMENAR DE OREJA). Ver mapa
La sociedad tiene por objeto: la realización de estudios de mercado, económicos, financieros y en general sobre cualquier tema relacionado con el desarrollo de proyectos aeronáuticos, lo mismo por personas físicas o jurídicas que por corporaciones de derecho público. La fabricación, compra y venta a.
no disponible
18/01/2018
8 años
3.000,00 €
0.5M €
Madrid
Administrador único
Información sobre balances y cuentas de resultados de AIRALAPACK SL depositados en el Registro Mercantil de Madrid en los últimos ejercicios.
| Ejercicio Disponibilidad | Consultar en Axesor | |||||
| Consultar en Axesor | ||||||
| Entidad | Relación | Entidad/Relación | Desde | Hasta |
|---|---|---|---|---|
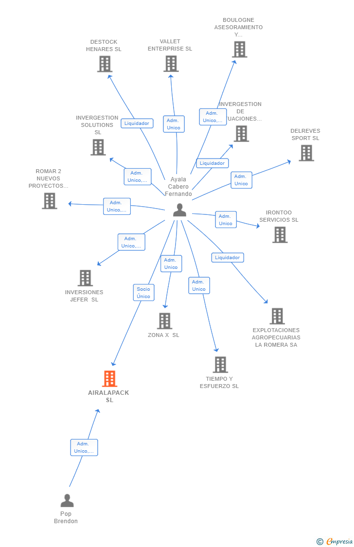
| Pop Brendon | Socio Único | Pop Brendon Socio Único | 08/01/2020 | |
| Pop Brendon | Adm. Unico | Pop Brendon Adm. Unico | 08/01/2020 | |
| Ayala Cabero Fernando | Adm. Unico | Ayala Cabero Fernando Adm. Unico | 01/02/2018 | 08/01/2020 |
| Hamparzoumian Melgar Hagop | Apod. Solid. | Hamparzoumian Melgar Hagop Apod. Solid. | 05/02/2018 | |
| Padilla Velazquez Gaztelu Jose Maria | Apod. Solid. | Padilla Velazquez Gaztelu Jose Maria Apod. Solid. | 05/02/2018 | |
| Ayala Cabero Fernando | Socio Único | Ayala Cabero Fernando Socio Único | 01/02/2018 |

Resumen cronológico de actos publicados en las ediciones digitales de Boletines Oficiales (BORME, BOE, BOPI) inscritos por AIRALAPACK SL o en los que participa indirectamente.
Traslado del domicilio social de la empresa situado en C/ EDGAR NEVILLE 30 3º B (MADRID) siendo el nuevo domicilio situado en C/ ERAS, 5 (COLMENAR DE OREJA).
Se constituye la empresa con fecha 1 de febrero de 2018 mediante escritura pública. La empresa se crea con un capital social inicial de 3.000,00 Euros e inicia su actividad el 18 de enero de 2018. El domicilio social en el momento de su constitución se establece en C/ EDGAR NEVILLE 30 3º B (MADRID). La empresa indica que su actividad es La sociedad tiene por objeto: La realización de estudios de mercado, económicos, financieros y en general sobre cualquier tema relacionado con el desarrollo de proyectos aeronáuticos, lo mismo por personas físicas o jurídicas que por corporaciones de derecho público. La fabricación, compra y venta a.
Publicación en el BORME de los siguientes nombramientos:
| Apoderados Solidarios |
| Informe de Crédito | Informe Mercantil, Incidencias y Vinculaciones | Perfil Comercial de Empresa | |
| Capital social actual y evolución | ![]() | ![]() | ![]() |
| Información mercantil y comercial | ![]() | ![]() | ![]() Básica |
| Administradores y dirigentes | ![]() | ![]() Solo administradores | ![]() Solo dirigentes |
| Empresas relacionadas (accionistas, participadas,…) | ![]() | ![]() | ![]() |
| Incidencias judiciales y procedimientos concursales | ![]() | ![]() | ![]() |
| Impagos en el fichero RAI | ![]() | ![]() | ![]() |
| Impagos en el fichero Asnef Empresas | ![]() | ![]() | ![]() |
| Categoría crediticia y probabilidad de incumplimiento de pago | ![]() | ![]() | ![]() |
| Extracto del balance y cuenta de pérdidas y ganancias | ![]() | ![]() | ![]() |
| Ratios y magnitudes económico-financieras | ![]() | ![]() | ![]() |
| Acceder | Acceder | Acceder |
AIRALAPACK SL inscrita en el Registro Mercantil de Madrid.
capital social de la empresa es de 3.000,00 euros y tiene una facturación anual inferior a 500.000 euros.
AIRALAPACK SL tiene 3 cargos directivos en activo y 0 cargos directivos históricos.