946215590 946215590
CNAE 2561 - Tratamiento y revestimiento de metales
no disponible
01/06/1985
41 años
-
1M €
Vizcaya-Bizkaia
15
SOCIEDAD DE HERRAMENTISTAS Y TRATAMENTISTAS SA
Información sobre balances y cuentas de resultados de AIMT SOHETRASA SA depositados en el Registro Mercantil de Vizcaya-Bizkaia en los últimos ejercicios.
| Ejercicio Disponibilidad | Consultar en Axesor | |||||
| Consultar en Axesor | ||||||

Resumen cronológico de actos publicados en las ediciones digitales de Boletines Oficiales (BORME, BOE, BOPI) inscritos por AIMT SOHETRASA SA o en los que participa indirectamente.
Por acuerdo del Consejo de Administración, se convoca Junta General Ordinaria de accionistas de la Sociedad, que se celebrará en el domicilio social de la Sociedad, Barrio Ibarra (antiguo Barrio Celayeta), Polígono Condor II, Nave A, Apartado de Correos n.º 11, Amorebieta (Vizcaya... Ver más
|
Publicación en el BORME de los siguientes revocaciones:
| Apod. Mancom./Solid. | |
| Apoderado |
Publicación en el BORME de los siguientes nombramientos:
| Apod. Mancom./Solid. |
Publicación en el BORME de los siguientes ceses-dimisiones:
| Consejero |
Publicación en el BORME de los siguientes nombramientos:
| Presidente | |
| Consejero |
Publicación en el BORME de los siguientes ceses-dimisiones:
| Presidente | |
| Consej. Del. | |
| Consejero |
Por acuerdo del Consejo de Administración, se convoca Junta General Ordinaria de accionistas de la Sociedad, que se celebrará en el domicilio social de la Sociedad, Barrio Ibarra (antiguo Barrio Celayeta), Polígono Condor II, Nave A, Apartado de Correos nº 11, ... Ver más
|
La sociedad cambia su denominación social SOCIEDAD DE HERRAMENTISTAS Y TRATAMENTISTAS SA a la denominación AIMT SOHETRASA SA
Por acuerdo del Consejo de Administración, se convoca Junta General Ordinaria de accionistas de la Sociedad, que se celebrará en el domicilio social de la Sociedad, Barrio Ibarra (antiguo Barrio Celayeta), Polígono Condor II, Nave A, Apartado de Correos n.º 11, Amorebieta ... Ver más
Por acuerdo del Consejo de Administración, se convoca Junta general ordinaria de accionistas de la sociedad, que se celebrará en el domicilio social de la sociedad, Barrio Ibarra (antiguo Barrio Celayeta), polígono Cóndor II, nave A, apartado de Correos número 11, Amorebie... Ver más
Por acuerdo del Consejo de Administración, se convoca Junta general ordinaria de accionistas de la sociedad, que se celebrará en el domicilio social de la sociedad, barrio Ibarra (antiguo barrio Celayeta), polígono Condor II, nave A, apartado de correos número 11, Amorebie... Ver más
Por acuerdo del Consejo de Administración, se convoca Junta General Ordinaria de accionistas de la Sociedad, que se celebrará en el domicilio social de la Sociedad, Barrio Ibarra (antiguo Barrio Celayeta), Polígono Condor II, Nave A, Apartado de Correos n.º 11, Amorebieta ... Ver más
Por acuerdo del Consejo de Administración, se convoca Junta General Ordinaria de accionistas de la Sociedad, que se celebrará en el domicilio social de la Sociedad, Barrio Ibarra (antiguo Barrio Celayeta), Polígono Condor II, Nave A, Apartado de Correos n.o 11, Amorebieta (... Ver más
Por acuerdo del Consejo de Administración, se convoca Junta General Ordinaria de accionistas de la Sociedad, que se celebrará en el domicilio social de la Sociedad, Barrio Ibarra (antiguo Barrio Celayeta), Polígono Condor II, Nave A, Apartado de Correos número 11, Amorebiet... Ver más
La Junta general de accionistas de "Sociedad de Herramentistas y Tratamentistas, Sociedad Anónima", ha acordado el 3 de julio de 2002, reducir el capital social por un importe nominal de 13,0727344849042 euros, siendo el capital tras la reducción de 649.080 euros. La finalidad de ... Ver más
|
| Informe axesor 360º | Informe de Crédito | Perfil Comercial de Empresa | |
| Importe de ventas y número de empleados | ![]() | ![]() | ![]() |
| Información mercantil y comercial | ![]() Completa | ![]() Completa | ![]() Básica |
| Administradores y dirigentes | ![]() | ![]() | ![]() Solo dirigentes |
| Empresas relacionadas (accionistas, participadas,…) | ![]() | ![]() | ![]() |
| Categoría crediticia y probabilidad de incumplimiento de pago | ![]() | ![]() | ![]() |
| Impagos (RAI y Asnef Empresas) e incidencias judiciales | ![]() | ![]() | ![]() |
| Balance y cuenta de pérdidas y ganancias | ![]() Completo | ![]() Extracto | ![]() |
| Ratios y magnitudes económico-financieras | ![]() Completo | ![]() Extracto | ![]() |
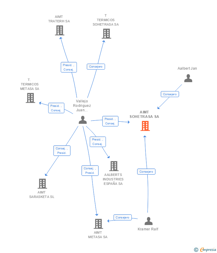
| Representación gráfica de empresas relacionadas | ![]() | ![]() | ![]() |
| Comparativa del balance con la media del sector | ![]() | ![]() | ![]() |
| Estado de flujos de efectivo y de cambios en el patrimonio neto | ![]() | ![]() | ![]() |
| Fuentes de financiación y avales | ![]() | ![]() | ![]() |
| Subvenciones, concursos/subastas públicas y marcas | ![]() | ![]() | ![]() |
| Acceder | Acceder | Acceder |
AIMT SOHETRASA SA anteriormente denominada SOCIEDAD DE HERRAMENTISTAS Y TRATAMENTISTAS SA inscrita en el Registro Mercantil de Vizcaya-Bizkaia. Su clasificación nacional de actividades económicas es Tratamiento y revestimiento de metales.
La empresa tiene una facturación anual entre 1.000.000 y 2.500.000 euros.
AIMT SOHETRASA SA tiene 7 cargos directivos en activo y 8 cargos directivos históricos.