AVDA DE SON CALIU 20 - PALMA NOVA. URBANIZACION SO (CALVIA). Ver mapa
A). -cnae 6810-: compraventa de bienes inmuebles por cuenta propia. Entre dichas actividades se encuentran incluidas la adquisición, explotación y enajenación de bienes inmuebles, para su edificación, aprovechamiento o beneficio, así como para su cesión en arrendamiento. B). -cnae 6420-: actividades.
no disponible
05/09/2017
8 años
3.000,00 €
-
Illes Balears
Administradores solidarios
Información sobre balances y cuentas de resultados de AILANA CUBED INMUEBLES SL depositados en el Registro Mercantil de Illes Balears en los últimos ejercicios.
| Ejercicio Disponibilidad | Consultar en Axesor | |||||
| Consultar en Axesor | ||||||
| Entidad | Relación | Entidad/Relación | Desde | Hasta |
|---|---|---|---|---|
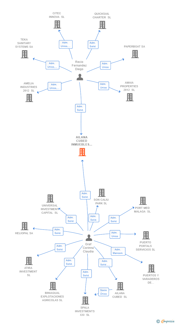
| Graf Corinna Claudia | Adm. Solid. | Graf Corinna Claudia Adm. Solid. | 28/09/2017 | |
| Recio Fernandez Diego | Adm. Solid. | Recio Fernandez Diego Adm. Solid. | 28/09/2017 |

Resumen cronológico de actos publicados en las ediciones digitales de Boletines Oficiales (BORME, BOE, BOPI) inscritos por AILANA CUBED INMUEBLES SL o en los que participa indirectamente.
Se constituye la empresa con fecha 28 de septiembre de 2017 mediante escritura pública. La empresa se crea con un capital social inicial de 3.000,00 Euros e inicia su actividad el 5 de septiembre de 2017. El domicilio social en el momento de su constitución se establece en AVDA DE SON CALIU 20 - PALMA NOVA. URBANIZACION SO (CALVIA). La empresa indica que su actividad es a). -CNAE 6810-: Compraventa de bienes inmuebles por cuenta propia. Entre dichas actividades se encuentran incluidas la adquisición, explotación y enajenación de bienes inmuebles, para su edificación, aprovechamiento o beneficio, así como para su cesión en arrendamiento. b). -CNAE 6420-: Actividades.
Publicación en el BORME de los siguientes nombramientos:
| Administradores Solidarios |
| Informe de Crédito | Informe Mercantil, Incidencias y Vinculaciones | Perfil Comercial de Empresa | |
| Capital social actual y evolución | ![]() | ![]() | ![]() |
| Información mercantil y comercial | ![]() | ![]() | ![]() Básica |
| Administradores y dirigentes | ![]() | ![]() Solo administradores | ![]() Solo dirigentes |
| Empresas relacionadas (accionistas, participadas,…) | ![]() | ![]() | ![]() |
| Incidencias judiciales y procedimientos concursales | ![]() | ![]() | ![]() |
| Impagos en el fichero RAI | ![]() | ![]() | ![]() |
| Impagos en el fichero Asnef Empresas | ![]() | ![]() | ![]() |
| Categoría crediticia y probabilidad de incumplimiento de pago | ![]() | ![]() | ![]() |
| Extracto del balance y cuenta de pérdidas y ganancias | ![]() | ![]() | ![]() |
| Ratios y magnitudes económico-financieras | ![]() | ![]() | ![]() |
| Acceder | Acceder | Acceder |
AILANA CUBED INMUEBLES SL inscrita en el Registro Mercantil de Illes Balears.
capital social de la empresa es de 3.000,00 euros.
AILANA CUBED INMUEBLES SL tiene 2 cargos directivos en activo y 0 cargos directivos históricos.