A) la compra, fabricación, venta, distribución, comercialización, permuta, alquiler a corto y largo plazo, incluyendo expresamente actividades de renting, leasing, así como la reparación, representación, exportación, importación y explotación de toda clase de vehículos, sean terrestres, marítimos o.
CNAE 4511 - Venta de automóviles y vehículos de motor ligeros
A01358605
01/01/2004
19 años
(Extinguida el 27/12/2022)
-
2.5M €
Álava-Araba
16
Administrador único
Información sobre balances y cuentas de resultados de AGROMOTOR VEHICULOS INDUSTRIALES SA depositados en el Registro Mercantil de Álava-Araba en los últimos ejercicios.
| Ejercicio Disponibilidad | Consultar en Axesor | |||||
| Consultar en Axesor | ||||||

Resumen cronológico de actos publicados en las ediciones digitales de Boletines Oficiales (BORME, BOE, BOPI) inscritos por AGROMOTOR VEHICULOS INDUSTRIALES SA o en los que participa indirectamente.
Publicación en el BORME de los siguientes reelecciones:
| Administrador Único | |
| Representante |
Publicación en el BORME de los siguientes ceses-dimisiones:
| Administrador Único | |
| Liquidador | |
| Representante |
Se disuelve la sociedad voluntariamente.
Publicación en el BORME de los siguientes revocaciones:
| Apoderados |
Publicación en el BORME de los siguientes nombramientos:
| Apoderados Mancomunados/Solidarios |
Publicación en el BORME de los siguientes ceses-dimisiones:
| Presidente | |
| Consejeros | |
| Secretario |
Publicación en el BORME de los siguientes nombramientos:
| Administrador Único | |
| Representante |
Cambio del Organo de Administración: Consejo de administración a Administrador único. Se modifican los estatutos sociales, incluidos los artículos referentes al objeto y domicilio social y nueva redacción de todos ellos.-
Traslado del domicilio social de la empresa situado en ALTO DE ARMENTIA, 7 01007 VITORIA-GASTEIZ. (ARABA) siendo el nuevo domicilio situado en C/ ALTO DE ARMENTIA, NUMERO 23, C.P.01007 (VITORIA-GASTEIZ).
La sociedad cambia su actividad pasando a ser la nueva actividad o actividades de la empresa:
A) la compra, fabricación, venta, distribución, comercialización, permuta, alquiler a corto y largo plazo, incluyendo expresamente actividades de renting, leasing, así como la reparación, representación, exportación, importación y explotación de toda clase de vehículos, sean terrestres, marítimos o
Publicación en el BORME de los siguientes reelecciones:
| Presidente | |
| Consejero | |
| Consejeros | |
| Secretario |
Publicación en el BORME de los siguientes ceses-dimisiones:
| Presidente | |
| Consejero | |
| Secretario |
Publicación en el BORME de los siguientes nombramientos:
| Presidente | |
| Consejero | |
| Secretario |
Publicación en el BORME de los siguientes revocaciones:
| Apoderado |
Anuncio de Escisión
En cumplimiento de lo establecido en el artículo 242 y 254 de la Ley de Sociedades Anónimas, se hace público que las Juntas Generales Extraordinarias y Universales de las mercantiles «Automoción Agromotor, Sociedad Anónima», «Riojana de... Ver más
| Escindida | |
| Beneficiaria |
|
Anuncio de Escisión
En cumplimiento de lo establecido en el artículo 242 y 254 de la Ley de Sociedades Anónimas, se hace público que las Juntas Generales Extraordinarias y Universales de las mercantiles «Automoción Agromotor, Sociedad Anónima», «Riojana de... Ver más
| Escindida | |
| Beneficiaria |
|
Anuncio de Escisión
En cumplimiento de lo establecido en el artículo 242 y 254 de la Ley de Sociedades Anónimas, se hace público que las Juntas Generales Extraordinarias y Universales de las mercantiles «Automoción Agromotor, Sociedad Anónima», «Riojana de... Ver más
| Escindida | |
| Beneficiaria |
|
| Informe axesor 360º | Informe de Crédito | Perfil Comercial de Empresa | |
| Importe de ventas y número de empleados | ![]() | ![]() | ![]() |
| Información mercantil y comercial | ![]() Completa | ![]() Completa | ![]() Básica |
| Administradores y dirigentes | ![]() | ![]() | ![]() Solo dirigentes |
| Empresas relacionadas (accionistas, participadas,…) | ![]() | ![]() | ![]() |
| Categoría crediticia y probabilidad de incumplimiento de pago | ![]() | ![]() | ![]() |
| Impagos (RAI y Asnef Empresas) e incidencias judiciales | ![]() | ![]() | ![]() |
| Balance y cuenta de pérdidas y ganancias | ![]() Completo | ![]() Extracto | ![]() |
| Ratios y magnitudes económico-financieras | ![]() Completo | ![]() Extracto | ![]() |
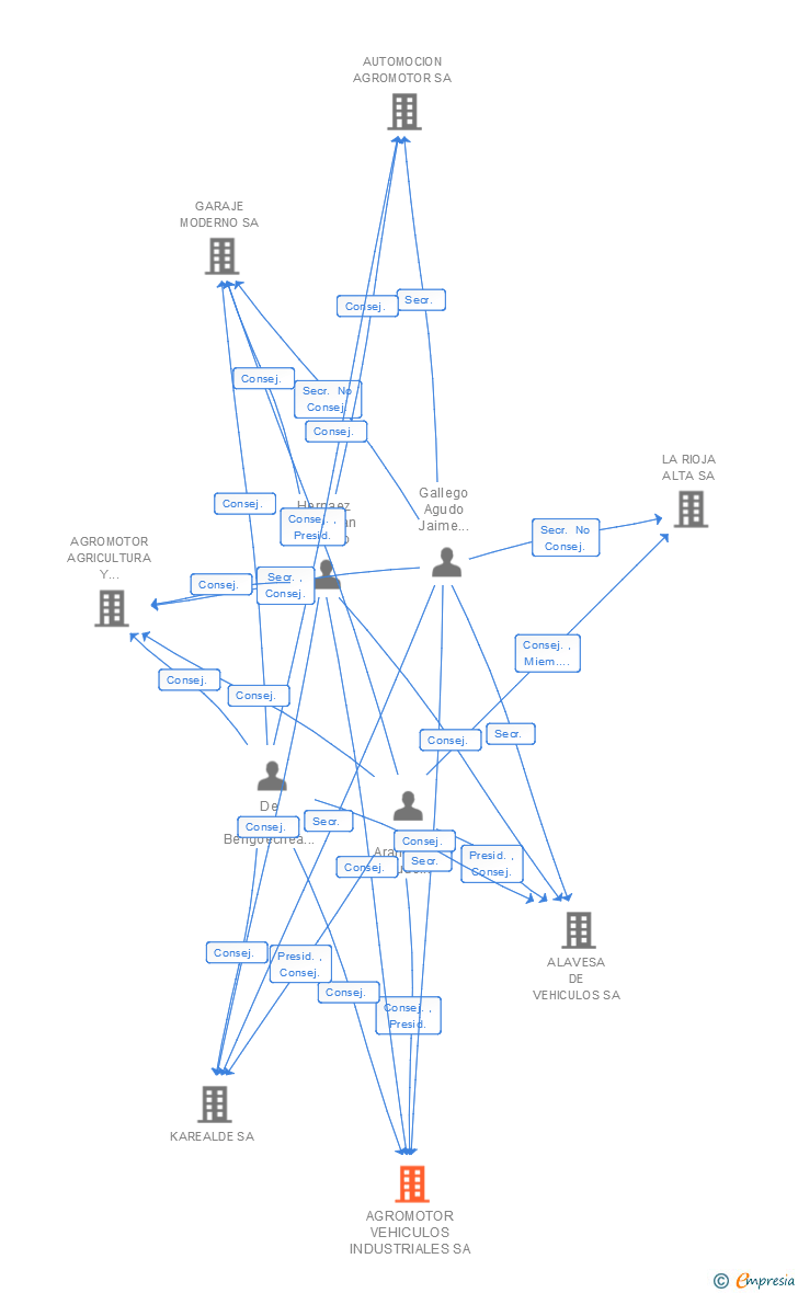
| Representación gráfica de empresas relacionadas | ![]() | ![]() | ![]() |
| Comparativa del balance con la media del sector | ![]() | ![]() | ![]() |
| Estado de flujos de efectivo y de cambios en el patrimonio neto | ![]() | ![]() | ![]() |
| Fuentes de financiación y avales | ![]() | ![]() | ![]() |
| Subvenciones, concursos/subastas públicas y marcas | ![]() | ![]() | ![]() |
| Acceder | Acceder | Acceder |
AGROMOTOR VEHICULOS INDUSTRIALES SA fué una empresa constituida el 01/01/2004 y extinguida el 27/12/2022 inscrita en el Registro Mercantil de Álava-Araba. y con domicilio en Vitoria-GasteizSu clasificación nacional de actividades económicas era Venta de automóviles y vehículos de motor ligeros.
La empresa tenia un rango de facturación anual superior a 2.500.000 euros.
AGROMOTOR VEHICULOS INDUSTRIALES SA tiene 3 cargos directivos en activo y 11 cargos directivos históricos.
La empresa está auditada por TEST AUDITORES-CONSULTORES SL.