COMERCIALIZACION PROMOCION, DISTRIBUCION MAYOR, MENOR INSECTICIDAS, FUNGICIDAS, ABONOS, PIENSOS, PLASTICOS, INSTALACIONES RIEGO AGRICOLA, MAQUINARIA, CONSTRUCCIONES AGRICOLAS. TRANSPORTE MERCANCIAS. PERFORACION POZOS ART
CNAE 4221 - Construcción de redes para fluidos
B30617211
24/07/1984
42 años
-
2.5M €
Murcia
12
Información sobre balances y cuentas de resultados de AGROMASAN SL depositados en el Registro Mercantil de Murcia en los últimos ejercicios.
| Ejercicio Disponibilidad | 2019 Inmediata | 2020 Inmediata | 2021 Inmediata | 2022 Inmediata | Consultar en Axesor | |
| Consultar en Axesor | ||||||

Resumen cronológico de actos publicados en las ediciones digitales de Boletines Oficiales (BORME, BOE, BOPI) inscritos por AGROMASAN SL o en los que participa indirectamente.
Publicación en el BORME de los siguientes ceses-dimisiones:
| Presidente | |
| Vicepresidente | |
| Consejero | |
| Consejero Delegado Mancomunado | |
| Secretario |
Publicación en el BORME de los siguientes nombramientos:
| Presidente | |
| Vicepresidente | |
| Consejero | |
| Consejeros | |
| Consejeros Delegados Mancomunados | |
| Secretario |
| Informe axesor 360º | Informe de Crédito | Perfil Comercial de Empresa | |
| Importe de ventas y número de empleados | ![]() | ![]() | ![]() |
| Información mercantil y comercial | ![]() Completa | ![]() Completa | ![]() Básica |
| Administradores y dirigentes | ![]() | ![]() | ![]() Solo dirigentes |
| Empresas relacionadas (accionistas, participadas,…) | ![]() | ![]() | ![]() |
| Categoría crediticia y probabilidad de incumplimiento de pago | ![]() | ![]() | ![]() |
| Impagos (RAI y Asnef Empresas) e incidencias judiciales | ![]() | ![]() | ![]() |
| Balance y cuenta de pérdidas y ganancias | ![]() Completo | ![]() Extracto | ![]() |
| Ratios y magnitudes económico-financieras | ![]() Completo | ![]() Extracto | ![]() |
| Representación gráfica de empresas relacionadas | ![]() | ![]() | ![]() |
| Comparativa del balance con la media del sector | ![]() | ![]() | ![]() |
| Estado de flujos de efectivo y de cambios en el patrimonio neto | ![]() | ![]() | ![]() |
| Fuentes de financiación y avales | ![]() | ![]() | ![]() |
| Subvenciones, concursos/subastas públicas y marcas | ![]() | ![]() | ![]() |
| Acceder | Acceder | Acceder |
AGROMASAN SL inscrita en el Registro Mercantil de Murcia. y con domicilio en CartagenaSu clasificación nacional de actividades económicas es Construcción de redes para fluidos.
La empresa tiene una facturación anual superior a 2.500.000 euros.
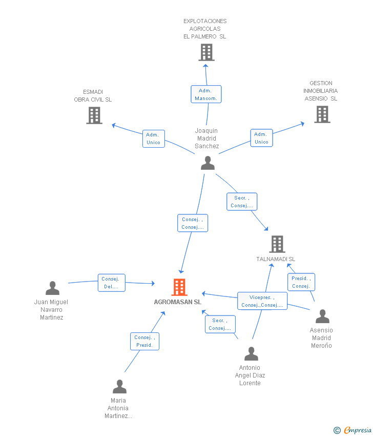
AGROMASAN SL tiene 11 cargos directivos en activo y 3 cargos directivos históricos.
La empresa está auditada por EUDITA CERDA CONSULTORES Y AUDITORES SLP.