CTRA DE ALMERIA Km 82 BAJO (ADRA). Ver mapa
La sociedad tiene por objeto la explotación agraria de todo tipo de fincasrusticas.
CNAE 0113 - Cultivo de hortalizas, raíces y tubérculos
B04689154
04/01/2010
16 años
388.100,00 €
0.5M €
Almería
1
Administradores mancomunados
ISAIAS MULTISERVICIOS SL
Información sobre balances y cuentas de resultados de AGRO CEREZO SL depositados en el Registro Mercantil de Almería en los últimos ejercicios.
| Ejercicio Disponibilidad | 2019 Inmediata | 2020 3 horas | 2021 3 horas | 2022 3 horas | Consultar en Axesor | |
| Consultar en Axesor | ||||||
| Entidad | Relación | Entidad/Relación | Desde | Hasta |
|---|---|---|---|---|
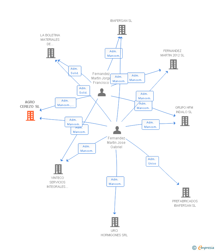
| Fernandez Martin Jose Gabriel | Adm. Mancom. | Fernandez Martin Jose Gabriel Adm. Mancom. | 21/03/2011 | |
| Fernandez Martin Jorge Francisco | Adm. Mancom. | Fernandez Martin Jorge Francisco Adm. Mancom. | 21/03/2011 | |
| Fernandez Martin Jorge Francisco | Adm. Unico | Fernandez Martin Jorge Francisco Adm. Unico | 18/10/2010 | 21/03/2011 |
| Fernandez Martin Jorge Francisco | Socio Único | Fernandez Martin Jorge Francisco Socio Único | 18/10/2010 | |
| Ortiz Lozano Sonia | Adm. Unico | Ortiz Lozano Sonia Adm. Unico | 26/01/2010 | 18/10/2010 |

Resumen cronológico de actos publicados en las ediciones digitales de Boletines Oficiales (BORME, BOE, BOPI) inscritos por AGRO CEREZO SL o en los que participa indirectamente.
Con fecha 29 de diciembre de 2022, mediante la correspondiente escritura ha quedado incrito en el Registro Mercantil la ampliación de 385.000 € del capital social de la empresa. Esta ampliación representa un 12419.35 % de incremento del capital, quedando un capital social resultante de 388.100€.
| Capital social anterior: | 3.100 € |
| Aumento de capital: | 385.000 € |
| Capital social resultante: | 388.100 € |
| % incremento: | 12419.35 % |
| Artículo de los estatutos: 5. Capital social.- El capital social es el de TRESCIENTOS OCHENTA Y OCHO MIL CIEN EUROS (388.100,00 E), dividido en TRESCIENTOS OCHENTA Y OCHO MIL CIEN (388.100) PARTICIPACIONES SOCIALES, de UN EURO (1,00 E), de valor nominal cada una de ellas, acumulables e. |
Publicación en el BORME de los siguientes nombramientos:
| Administradores Mancomunados |
| Órgano social anterior | Administrador único |
| Nuevo órgano social | Administradores mancomunados |
La sociedad cambia su denominación social ISAIAS MULTISERVICIOS SL a la denominación AGRO CEREZO SL
La sociedad cambia su actividad pasando a ser la nueva actividad o actividades de la empresa:
La sociedad tiene por objeto la explotación agraria de todo tipo de fincasrusticas.
El anterior objeto social de la sociedad era el siguiente:
La sociedad tiene por objeto la explotación agraria de todo tipo de fincasrusticas.
| Artículo de los estatutos: 4. Domicilio.- La sociedad es de nacionalidad española y tiene su domicilio en Carretera de Almería, 82, bajo 04770, Adra (Almería).. |
Traslado del domicilio social de la empresa situado en C/ RESTOY 36 BAJO (ALMERIA). siendo el nuevo domicilio situado en CTRA DE ALMERIA Km 82 BAJO (ADRA)..
Se constituye la empresa con fecha 26 de enero de 2010 mediante escritura pública. La empresa se crea con un capital social inicial de 3.100,00 Euros e inicia su actividad el 4 de enero de 2010. El domicilio social en el momento de su constitución se establece en C/ RESTOY 36 BAJO (ALMERIA). La empresa indica que su actividad es Albañilería y pequeños trabajos de construcción. Pintura de cualquier tipoy clase y revestimientos con papel, tejidos o plásticos y terminación y decoración de edificios y locales. Carpintería y cerrajería.
| Informe axesor 360º | Informe de Crédito | Perfil Comercial de Empresa | |
| Importe de ventas y número de empleados | ![]() | ![]() | ![]() |
| Información mercantil y comercial | ![]() Completa | ![]() Completa | ![]() Básica |
| Administradores y dirigentes | ![]() | ![]() | ![]() Solo dirigentes |
| Empresas relacionadas (accionistas, participadas,…) | ![]() | ![]() | ![]() |
| Categoría crediticia y probabilidad de incumplimiento de pago | ![]() | ![]() | ![]() |
| Impagos (RAI y Asnef Empresas) e incidencias judiciales | ![]() | ![]() | ![]() |
| Balance y cuenta de pérdidas y ganancias | ![]() Completo | ![]() Extracto | ![]() |
| Ratios y magnitudes económico-financieras | ![]() Completo | ![]() Extracto | ![]() |
| Representación gráfica de empresas relacionadas | ![]() | ![]() | ![]() |
| Comparativa del balance con la media del sector | ![]() | ![]() | ![]() |
| Estado de flujos de efectivo y de cambios en el patrimonio neto | ![]() | ![]() | ![]() |
| Fuentes de financiación y avales | ![]() | ![]() | ![]() |
| Subvenciones, concursos/subastas públicas y marcas | ![]() | ![]() | ![]() |
| Acceder | Acceder | Acceder |
AGRO CEREZO SL anteriormente denominada ISAIAS MULTISERVICIOS SL inscrita en el Registro Mercantil de Almería. y con domicilio en AdraSu clasificación nacional de actividades económicas es Cultivo de hortalizas, raíces y tubérculos.
capital social de la empresa es de 388.100,00 euros y tiene una facturación anual inferior a 500.000 euros.
AGRO CEREZO SL tiene 2 cargos directivos en activo y 2 cargos directivos históricos.