C/ VICTOR PEREZ 26 2º E (TORRE-PACHECO). Ver mapa
Constituye el objeto social. Actividades de apoyo a la agricultura. Actividades agrícolas por cuenta de terceros. La preparación de terrenos de cultivo. La siembra de cultivos. El tratamiento de los cultivos. La fumigación de los cultivos. Poda de árboles frutales. Recogida de la cosecha.
no disponible
01/01/2025
un año
3.000,00 €
-
Murcia
-
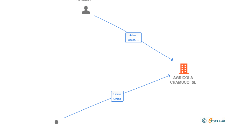
Administrador único
| Entidad | Relación | Entidad/Relación | Desde | Hasta |
|---|---|---|---|---|
| David Olwaldo Cevallos Sanchez | Socio Único | David Olwaldo Cevallos Sanchez Socio Único | 23/04/2025 | |
| David Olwaldo Cevallos Sanchez | Adm. Unico | David Olwaldo Cevallos Sanchez Adm. Unico | 23/04/2025 | |
| Samuel Alejandro Martinez Campoverde | Adm. Unico | Samuel Alejandro Martinez Campoverde Adm. Unico | 03/01/2025 | 23/04/2025 |
| Samuel Alejandro Martinez Campoverde | Socio Único | Samuel Alejandro Martinez Campoverde Socio Único | 03/01/2025 |

Resumen cronológico de actos publicados en las ediciones digitales de Boletines Oficiales (BORME, BOE, BOPI) inscritos por AGRICOLA CHAMUCO SL o en los que participa indirectamente.
Se constituye la empresa con fecha 3 de enero de 2025 mediante escritura pública. La empresa se crea con un capital social inicial de 3.000,00 Euros e inicia su actividad el 1 de enero de 2025. El domicilio social en el momento de su constitución se establece en C/ VICTOR PEREZ 26 2º E (TORRE-PACHECO). La empresa indica que su actividad es Constituye el objeto social. Actividades de apoyo a la agricultura. Actividades agrícolas por cuenta de terceros. La preparación de terrenos de cultivo. La siembra de cultivos. El tratamiento de los cultivos. La fumigación de los cultivos. Poda de árboles frutales. Recogida de la cosecha.
AGRICOLA CHAMUCO SL inscrita en el Registro Mercantil de Murcia.
capital social de la empresa es de 3.000,00 euros.