PASEO MORET 7 1º - DERECHA (MADRID). Ver mapa
Realizacion de actividades de adquisicion, promocion, construccion, explotacion y transmision de solares, fincas rusticas y urbanas, pisos y locales.
CNAE 4110 - Promoción inmobiliaria
B85748150
21/07/2009
17 años
3.006,00 €
0.5M €
Madrid
Administrador único
Información sobre balances y cuentas de resultados de AFRICAN KANKALMAKAN SL depositados en el Registro Mercantil de Madrid en los últimos ejercicios.
| Ejercicio Disponibilidad | 2019 3 horas | 2020 3 horas | 2021 3 horas | 2022 3 horas | 2023 3 horas | Consultar en Axesor |
| Consultar en Axesor | ||||||
| Entidad | Relación | Entidad/Relación | Desde | Hasta |
|---|---|---|---|---|
| Oyarzabal Aguirre Jose Maria | Adm. Unico | Oyarzabal Aguirre Jose Maria Adm. Unico | 27/01/2021 | |
| Ruiz Gonzalez Alfredo | Adm. Unico | Ruiz Gonzalez Alfredo Adm. Unico | 07/11/2016 | 27/01/2021 |
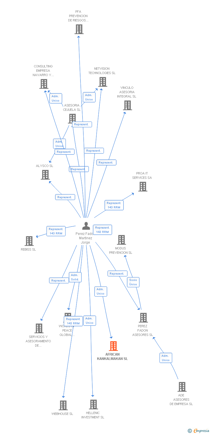
| Perez Fadon Martinez Jorge | Adm. Unico | Perez Fadon Martinez Jorge Adm. Unico | 28/08/2009 | 06/10/2016 |
| BARCELONA MEDITERRANEUM INVESTMENTS SL | Socio Único | BARCELONA MEDITERRANEUM INVESTMENTS SL Socio Único | 28/08/2009 | 30/08/2010 |

Resumen cronológico de actos publicados en las ediciones digitales de Boletines Oficiales (BORME, BOE, BOPI) inscritos por AFRICAN KANKALMAKAN SL o en los que participa indirectamente.
Traslado del domicilio social de la empresa situado en CLARA DEL REY, 34 1 D. 28002 MADRID. (MADRID) siendo el nuevo domicilio situado en PASEO MORET 7 1º - DERECHA (MADRID).
Se constituye la empresa con fecha 28 de agosto de 2009 mediante escritura pública. La empresa se crea con un capital social inicial de 3.006,00 Euros e inicia su actividad el 21 de julio de 2009. El domicilio social en el momento de su constitución se establece en C/ CLARA DEL REY 34 1º D (MADRID). La empresa indica que su actividad es REALIZACION DE ACTIVIDADES DE ADQUISICION, PROMOCION, CONSTRUCCION, EXPLOTACION Y TRANSMISION DE SOLARES, FINCAS RUSTICAS Y URBANAS, PISOS Y LOCALES.
| Informe de Crédito | Informe Mercantil, Incidencias y Vinculaciones | Perfil Comercial de Empresa | |
| Capital social actual y evolución | ![]() | ![]() | ![]() |
| Información mercantil y comercial | ![]() | ![]() | ![]() Básica |
| Administradores y dirigentes | ![]() | ![]() Solo administradores | ![]() Solo dirigentes |
| Empresas relacionadas (accionistas, participadas,…) | ![]() | ![]() | ![]() |
| Incidencias judiciales y procedimientos concursales | ![]() | ![]() | ![]() |
| Impagos en el fichero RAI | ![]() | ![]() | ![]() |
| Impagos en el fichero Asnef Empresas | ![]() | ![]() | ![]() |
| Categoría crediticia y probabilidad de incumplimiento de pago | ![]() | ![]() | ![]() |
| Extracto del balance y cuenta de pérdidas y ganancias | ![]() | ![]() | ![]() |
| Ratios y magnitudes económico-financieras | ![]() | ![]() | ![]() |
| Acceder | Acceder | Acceder |
AFRICAN KANKALMAKAN SL inscrita en el Registro Mercantil de Madrid. y con domicilio en MadridSu clasificación nacional de actividades económicas es Promoción inmobiliaria.
capital social de la empresa es de 3.006,00 euros y tiene una facturación anual entre 500.000 y 1.000.000 euros.
AFRICAN KANKALMAKAN SL tiene 1 cargos directivos en activo y 1 cargos directivos históricos.