C/ DIEGO DE LEON 116 - PLANTA 2 (MADRID). Ver mapa
Comercio de energía eléctrica.
no disponible
01/02/2022
4 años
3.000,00 €
-
Madrid
-
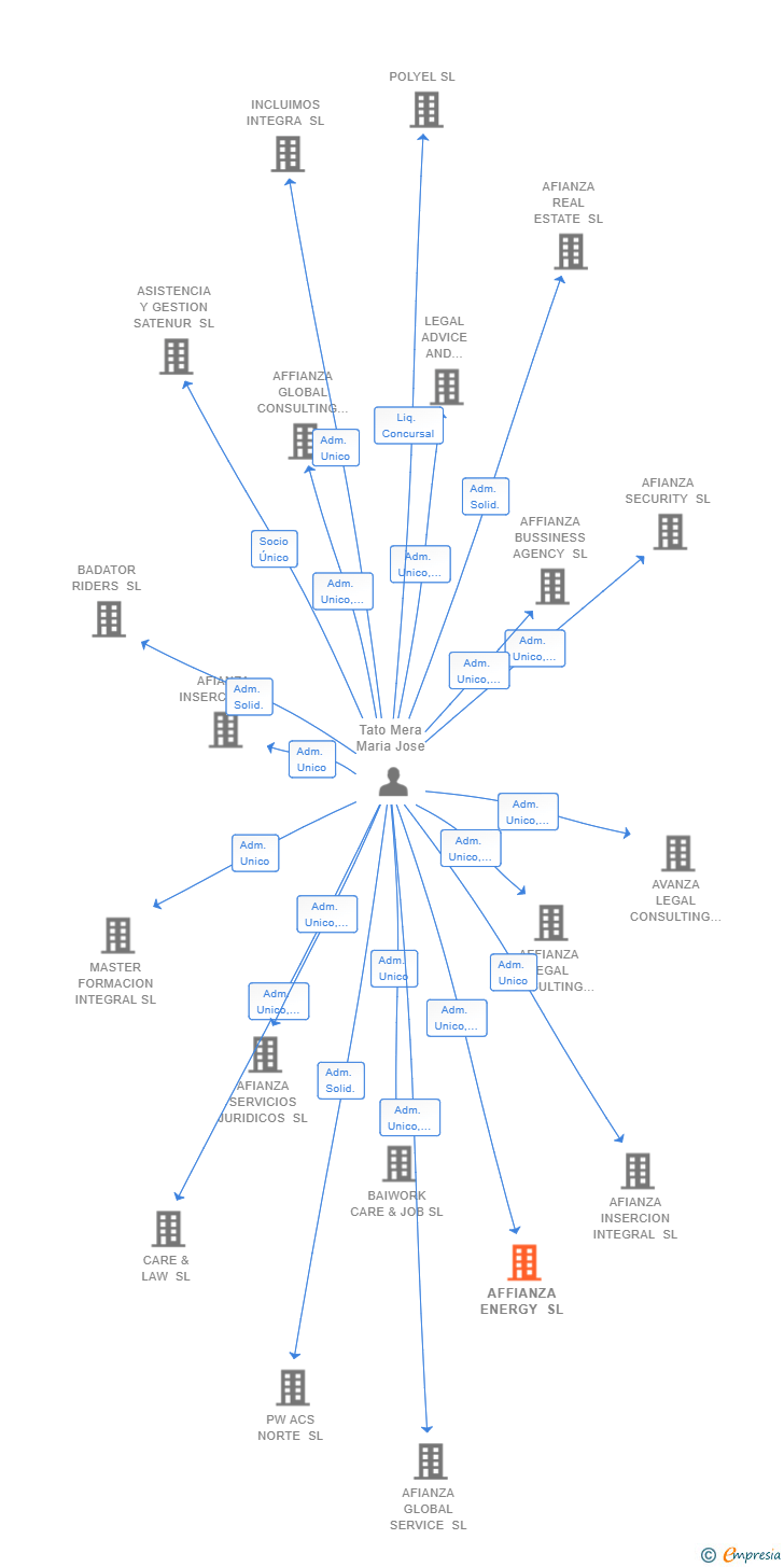
Administrador único
| Entidad | Relación | Entidad/Relación | Desde | Hasta |
|---|---|---|---|---|
| Tato Mera Maria Jose | Socio Único | Tato Mera Maria Jose Socio Único | 08/02/2022 | |
| Tato Mera Maria Jose | Adm. Unico | Tato Mera Maria Jose Adm. Unico | 08/02/2022 |

Resumen cronológico de actos publicados en las ediciones digitales de Boletines Oficiales (BORME, BOE, BOPI) inscritos por AFFIANZA ENERGY SL o en los que participa indirectamente.
Se constituye la empresa con fecha 8 de febrero de 2022 mediante escritura pública. La empresa se crea con un capital social inicial de 3.000,00 Euros e inicia su actividad el 1 de febrero de 2022. El domicilio social en el momento de su constitución se establece en C/ DIEGO DE LEON 116 - PLANTA 2 (MADRID). La empresa indica que su actividad es Comercio de energía eléctrica.
| Informe de Crédito | Informe Mercantil, Incidencias y Vinculaciones | Perfil Comercial de Empresa | |
| Capital social actual y evolución | ![]() | ![]() | ![]() |
| Información mercantil y comercial | ![]() | ![]() | ![]() Básica |
| Administradores y dirigentes | ![]() | ![]() Solo administradores | ![]() Solo dirigentes |
| Empresas relacionadas (accionistas, participadas,…) | ![]() | ![]() | ![]() |
| Incidencias judiciales y procedimientos concursales | ![]() | ![]() | ![]() |
| Impagos en el fichero RAI | ![]() | ![]() | ![]() |
| Impagos en el fichero Asnef Empresas | ![]() | ![]() | ![]() |
| Categoría crediticia y probabilidad de incumplimiento de pago | ![]() | ![]() | ![]() |
| Extracto del balance y cuenta de pérdidas y ganancias | ![]() | ![]() | ![]() |
| Ratios y magnitudes económico-financieras | ![]() | ![]() | ![]() |
| Acceder | Acceder | Acceder |
AFFIANZA ENERGY SL inscrita en el Registro Mercantil de Madrid.
capital social de la empresa es de 3.000,00 euros.