CNAE 7021 - Relaciones públicas y comunicación
B61298659
-
-
(Extinguida el 06/02/2015)
-
1M €
Barcelona
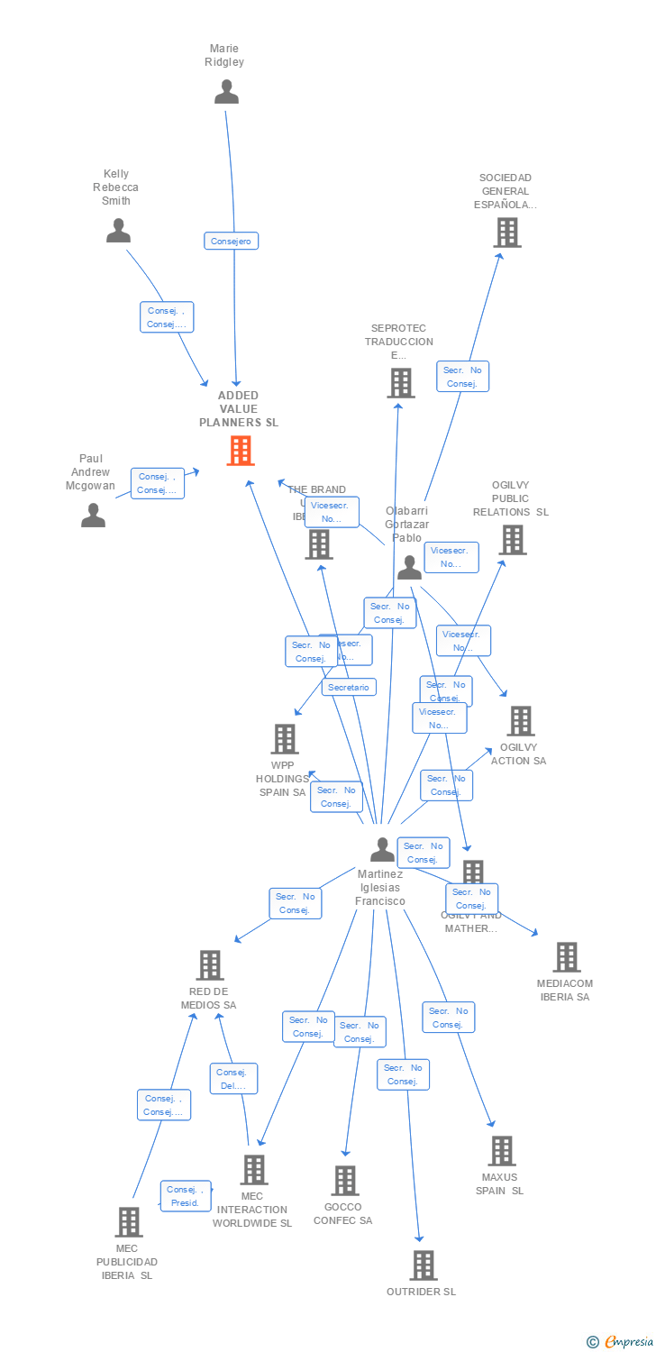
Consejo de administración
Información sobre balances y cuentas de resultados de ADDED VALUE PLANNERS SL depositados en el Registro Mercantil de Barcelona en los últimos ejercicios.
| Ejercicio Disponibilidad | Consultar en Axesor | |||||
| Consultar en Axesor | ||||||

Resumen cronológico de actos publicados en las ediciones digitales de Boletines Oficiales (BORME, BOE, BOPI) inscritos por ADDED VALUE PLANNERS SL o en los que participa indirectamente.
Publicación en el BORME de los siguientes revocaciones:
| Presidente | |
| Liquidador | |
| Consejero | |
| Secretario No Consejero | |
| Vicesecretario No Consejero | |
| Consejero Delegado |
Publicación en el BORME de los siguientes revocaciones:
| Consejero | |
| Consejero Delegado |
Publicación en el BORME de los siguientes revocaciones:
| Consejero | |
| Secretario No Consejero | |
| Vicesecretario No Consejero | |
| Consejero Delegado | |
| Apoderado |
Publicación en el BORME de los siguientes nombramientos:
| Consejero | |
| Secretario No Consejero | |
| Vicesecretario No Consejero | |
| Consejero Delegado | |
| Apoderados Solidarios |
Publicación en el BORME de los siguientes revocaciones:
| Consejero | |
| Consejero Delegado | |
| Apoderado |
Publicación en el BORME de los siguientes nombramientos:
| Consejero | |
| Vicesecretario No Consejero | |
| Consejero Delegado |
Publicación en el BORME de los siguientes revocaciones:
| Apoderados |
Publicación en el BORME de los siguientes nombramientos:
| Secretario No Consejero | |
| Vicesecretario No Consejero | |
| Apoderado |
Publicación en el BORME de los siguientes revocaciones:
| Presidente | |
| Consejero |
Publicación en el BORME de los siguientes nombramientos:
| Presidente | |
| Apoderados |
Publicación en el BORME de los siguientes revocaciones:
| Consejero | |
| Consejero Delegado | |
| Apoderados |
Publicación en el BORME de los siguientes nombramientos:
| Consejero | |
| Consejero Delegado | |
| Consejeros Delegados | |
| Apoderados |
| Informe axesor 360º | Informe de Crédito | Perfil Comercial de Empresa | |
| Importe de ventas y número de empleados | ![]() | ![]() | ![]() |
| Información mercantil y comercial | ![]() Completa | ![]() Completa | ![]() Básica |
| Administradores y dirigentes | ![]() | ![]() | ![]() Solo dirigentes |
| Empresas relacionadas (accionistas, participadas,…) | ![]() | ![]() | ![]() |
| Categoría crediticia y probabilidad de incumplimiento de pago | ![]() | ![]() | ![]() |
| Impagos (RAI y Asnef Empresas) e incidencias judiciales | ![]() | ![]() | ![]() |
| Balance y cuenta de pérdidas y ganancias | ![]() Completo | ![]() Extracto | ![]() |
| Ratios y magnitudes económico-financieras | ![]() Completo | ![]() Extracto | ![]() |
| Representación gráfica de empresas relacionadas | ![]() | ![]() | ![]() |
| Comparativa del balance con la media del sector | ![]() | ![]() | ![]() |
| Estado de flujos de efectivo y de cambios en el patrimonio neto | ![]() | ![]() | ![]() |
| Fuentes de financiación y avales | ![]() | ![]() | ![]() |
| Subvenciones, concursos/subastas públicas y marcas | ![]() | ![]() | ![]() |
| Acceder | Acceder | Acceder |
ADDED VALUE PLANNERS SL inscrita en el Registro Mercantil de Barcelona. y con domicilio en BarcelonaSu clasificación nacional de actividades económicas era Relaciones públicas y comunicación.
La empresa tenia un rango de facturación anual entre 1.000.000 y 2.500.000 euros.
ADDED VALUE PLANNERS SL tiene 0 cargos directivos en activo y 40 cargos directivos históricos.