AVDA MARE NOSTRUM 27 - POLIGONO INDUSTRIAL SECTOR (ALMERIA). Ver mapa
Cnae 4531, 4532, 4741, 6820.1. La sociedad tiene como objeto principal de su actividad el comercio al por mayor y menor de accesorios, recambios y lubricantes para el automóvil y el comercio al por mayor y menor de maquinaria, así como la compra venta al por menor de muebles y máquinas de oficina. 2.
no disponible
28/03/2018
8 años
13.103.310,00 €
2.5M €
Almería
-
Administrador único
Información sobre balances y cuentas de resultados de AD SALAS AUTOMOCION SL depositados en el Registro Mercantil de Almería en los últimos ejercicios.
| Ejercicio Disponibilidad | 2019 Inmediata | 2020 Inmediata | 2021 Inmediata | 2022 Inmediata | 2023 Inmediata | Consultar en Axesor |
| Consultar en Axesor | ||||||
| Entidad | Relación | Entidad/Relación | Desde | Hasta |
|---|---|---|---|---|
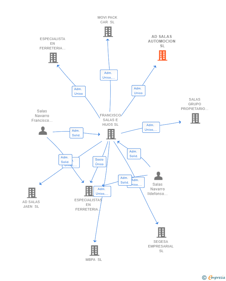
| FRANCISCO SALAS E HIJOS SL | Adm. Unico | FRANCISCO SALAS E HIJOS SL Adm. Unico | 14/03/2023 | |
| Salas Navarro Ildefonso Manuel | Apod. | Salas Navarro Ildefonso Manuel Apod. | 14/03/2023 | |
| Salas Navarro Francisco Jose | Adm. Solid. | Salas Navarro Francisco Jose Adm. Solid. | 06/04/2018 | 14/03/2023 |
| Salas Navarro Ildefonso Manuel | Adm. Solid. | Salas Navarro Ildefonso Manuel Adm. Solid. | 06/04/2018 | 14/03/2023 |


Resumen cronológico de actos publicados en las ediciones digitales de Boletines Oficiales (BORME, BOE, BOPI) inscritos por AD SALAS AUTOMOCION SL o en los que participa indirectamente.
Publicación en el BORME de los siguientes ceses-dimisiones:
| Administradores Solidarios |
Cambio del Organo de Administración: Administradores solidarios a Administrador único.
Se constituye la empresa con fecha 6 de abril de 2018 mediante escritura pública. La empresa se crea con un capital social inicial de 13.103.310,00 Euros e inicia su actividad el 28 de marzo de 2018. El domicilio social en el momento de su constitución se establece en AVDA MARE NOSTRUM 27 - POLIGONO INDUSTRIAL SECTOR (ALMERIA). La empresa indica que su actividad es CNAE 4531, 4532, 4741, 6820.1. La Sociedad tiene como objeto principal de su actividad el comercio al por mayor y menor de accesorios, recambios y lubricantes para el automóvil y el comercio al por mayor y menor de maquinaria, así como la compra venta al por menor de muebles y máquinas de oficina. 2.
Publicación en el BORME de los siguientes nombramientos:
| Administradores Solidarios |
Con fecha 6 de abril de 2018, la sociedad FRANCISCO SALAS E HIJOS SL ha sido segregada, resultando beneficiara de las segregación de la empresa AD SALAS AUTOMOCION SL .
| Informe axesor 360º | Informe de Crédito | Perfil Comercial de Empresa | |
| Importe de ventas y número de empleados | ![]() | ![]() | ![]() |
| Información mercantil y comercial | ![]() Completa | ![]() Completa | ![]() Básica |
| Administradores y dirigentes | ![]() | ![]() | ![]() Solo dirigentes |
| Empresas relacionadas (accionistas, participadas,…) | ![]() | ![]() | ![]() |
| Categoría crediticia y probabilidad de incumplimiento de pago | ![]() | ![]() | ![]() |
| Impagos (RAI y Asnef Empresas) e incidencias judiciales | ![]() | ![]() | ![]() |
| Balance y cuenta de pérdidas y ganancias | ![]() Completo | ![]() Extracto | ![]() |
| Ratios y magnitudes económico-financieras | ![]() Completo | ![]() Extracto | ![]() |
| Representación gráfica de empresas relacionadas | ![]() | ![]() | ![]() |
| Comparativa del balance con la media del sector | ![]() | ![]() | ![]() |
| Estado de flujos de efectivo y de cambios en el patrimonio neto | ![]() | ![]() | ![]() |
| Fuentes de financiación y avales | ![]() | ![]() | ![]() |
| Subvenciones, concursos/subastas públicas y marcas | ![]() | ![]() | ![]() |
| Acceder | Acceder | Acceder |
AD SALAS AUTOMOCION SL inscrita en el Registro Mercantil de Almería.
capital social de la empresa es de 13.103.310,00 euros y tiene una facturación anual superior a 2.500.000 euros.
La empresa está auditada por ADN MAS AUDITORES SL.