CNAE 9311 - Gestión de instalaciones deportivas
B92318856
20/03/2002
24 años
-
0.5M €
Málaga
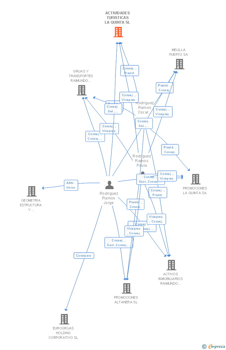
Administrador único
Información sobre balances y cuentas de resultados de ACTIVIDADES TURISTICAS LA QUINTA SL depositados en el Registro Mercantil de Málaga en los últimos ejercicios.
| Ejercicio Disponibilidad | 2019 Inmediata | 2020 Inmediata | 2021 Inmediata | 2022 Inmediata | 2023 3 horas | Consultar en Axesor |
| Consultar en Axesor | ||||||

Resumen cronológico de actos publicados en las ediciones digitales de Boletines Oficiales (BORME, BOE, BOPI) inscritos por ACTIVIDADES TURISTICAS LA QUINTA SL o en los que participa indirectamente.
Publicación en el BORME de los siguientes ceses-dimisiones:
| Presidente | |
| Vicepresidente | |
| Consejero | |
| Secretario | |
| Consejero Delegado |
Cambio del Organo de Administración: Consejo de administración a Administrador único.
Traslado del domicilio social de la empresa situado en VELAZQUEZ, 229 29004 MALAGA. (MALAGA) siendo el nuevo domicilio situado en C/ PEPITA BARRIENTOS 10 (MALAGA).
Publicación en el BORME de los siguientes ceses-dimisiones:
| Presidente | |
| Vicepresidente | |
| Consejero | |
| Consejero Delegado Mancomunado | |
| Secretario |
Publicación en el BORME de los siguientes nombramientos:
| Presidente | |
| Vicepresidente | |
| Consejero | |
| Consejero Delegado | |
| Secretario |
| Informe axesor 360º | Informe de Crédito | Perfil Comercial de Empresa | |
| Importe de ventas y número de empleados | ![]() | ![]() | ![]() |
| Información mercantil y comercial | ![]() Completa | ![]() Completa | ![]() Básica |
| Administradores y dirigentes | ![]() | ![]() | ![]() Solo dirigentes |
| Empresas relacionadas (accionistas, participadas,…) | ![]() | ![]() | ![]() |
| Categoría crediticia y probabilidad de incumplimiento de pago | ![]() | ![]() | ![]() |
| Impagos (RAI y Asnef Empresas) e incidencias judiciales | ![]() | ![]() | ![]() |
| Balance y cuenta de pérdidas y ganancias | ![]() Completo | ![]() Extracto | ![]() |
| Ratios y magnitudes económico-financieras | ![]() Completo | ![]() Extracto | ![]() |
| Representación gráfica de empresas relacionadas | ![]() | ![]() | ![]() |
| Comparativa del balance con la media del sector | ![]() | ![]() | ![]() |
| Estado de flujos de efectivo y de cambios en el patrimonio neto | ![]() | ![]() | ![]() |
| Fuentes de financiación y avales | ![]() | ![]() | ![]() |
| Subvenciones, concursos/subastas públicas y marcas | ![]() | ![]() | ![]() |
| Acceder | Acceder | Acceder |
ACTIVIDADES TURISTICAS LA QUINTA SL inscrita en el Registro Mercantil de Málaga. y con domicilio en MálagaSu clasificación nacional de actividades económicas es Gestión de instalaciones deportivas.
La empresa tiene una facturación anual inferior a 500.000 euros.
ACTIVIDADES TURISTICAS LA QUINTA SL tiene 7 cargos directivos en activo y 6 cargos directivos históricos.