SAN JOSE, 2 5 C. 50008 ZARAGOZA. (ZARAGOZA). Ver mapa
La promoción y actividades inmobiliarias en cualquiera de sus manifestaciones. Cnae 4110, 6810 y 6820. La prestación de servicios de gestión e intermediación en operaciones inmobiliarias. Cnae 6832. La ejecución, contratación, construcción, conservación y reparación de toda clase de obras e instalac.
CNAE 7490 - Otras actividades profesionales, científicas y técnicas n.c.o.p.
B43428754
24/12/1994
31 años
513.794,90 €
0.5M €
Zaragoza
Consejo de administración
Información sobre balances y cuentas de resultados de ACLASU SL depositados en el Registro Mercantil de Zaragoza en los últimos ejercicios.
| Ejercicio Disponibilidad | 2019 3 horas | 2020 3 horas | 2021 3 horas | 2022 3 horas | Consultar en Axesor | |
| Consultar en Axesor | ||||||

Resumen cronológico de actos publicados en las ediciones digitales de Boletines Oficiales (BORME, BOE, BOPI) inscritos por ACLASU SL o en los que participa indirectamente.
Publicación en el BORME de los siguientes nombramientos:
| Presidente | |
| Consejeros | |
| Secretario | |
| Consejeros Delegados Solidarios |
Cambio del Organo de Administración: Administrador único a Consejo de administración.
Publicación en el BORME de los siguientes revocaciones:
| Apoderados Solidarios |
La sociedad cambia su actividad pasando a ser la nueva actividad o actividades de la empresa:
La promoción y actividades inmobiliarias en cualquiera de sus manifestaciones. Cnae 4110, 6810 y 6820. La prestación de servicios de gestión e intermediación en operaciones inmobiliarias. Cnae 6832. La ejecución, contratación, construcción, conservación y reparación de toda clase de obras e instalac
Publicación en el BORME de los siguientes nombramientos:
| Apoderados Solidarios |
Con fecha 9 de junio de 2016, mediante la correspondiente escritura ha quedado incrito en el Registro Mercantil la ampliación de 102.771 € del capital social de la empresa. Esta ampliación representa un 25.00 % de incremento del capital, quedando un capital social resultante de 513.794,90€.
| Capital social anterior: | 411.023,90 € |
| Aumento de capital: | 102.771 € |
| Capital social resultante: | 513.794,90 € |
| % incremento: | 25.00 % |
Los socios o accionistas de la empresa han ampliado en 332.893,90 € el capital social de la sociedad. Esta ampliación incrita en el Registro Mercantil, incrementa el capital social en un 426.08 %, dejando el capital social de la sociedad en 411.023,90€.
| Capital social anterior: | 78.130 € |
| Aumento de capital: | 332.893,90 € |
| Capital social resultante: | 411.023,90 € |
| % incremento: | 426.08 % |
| Informe axesor 360º | Informe de Crédito | Perfil Comercial de Empresa | |
| Importe de ventas y número de empleados | ![]() | ![]() | ![]() |
| Información mercantil y comercial | ![]() Completa | ![]() Completa | ![]() Básica |
| Administradores y dirigentes | ![]() | ![]() | ![]() Solo dirigentes |
| Empresas relacionadas (accionistas, participadas,…) | ![]() | ![]() | ![]() |
| Categoría crediticia y probabilidad de incumplimiento de pago | ![]() | ![]() | ![]() |
| Impagos (RAI y Asnef Empresas) e incidencias judiciales | ![]() | ![]() | ![]() |
| Balance y cuenta de pérdidas y ganancias | ![]() Completo | ![]() Extracto | ![]() |
| Ratios y magnitudes económico-financieras | ![]() Completo | ![]() Extracto | ![]() |
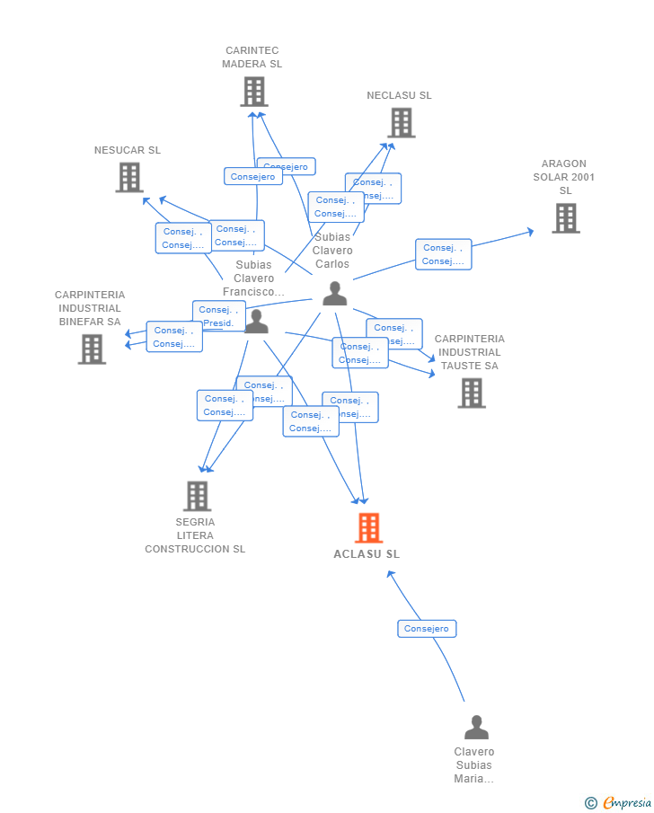
| Representación gráfica de empresas relacionadas | ![]() | ![]() | ![]() |
| Comparativa del balance con la media del sector | ![]() | ![]() | ![]() |
| Estado de flujos de efectivo y de cambios en el patrimonio neto | ![]() | ![]() | ![]() |
| Fuentes de financiación y avales | ![]() | ![]() | ![]() |
| Subvenciones, concursos/subastas públicas y marcas | ![]() | ![]() | ![]() |
| Acceder | Acceder | Acceder |
ACLASU SL inscrita en el Registro Mercantil de Zaragoza. y con domicilio en ZaragozaSu clasificación nacional de actividades económicas es Otras actividades profesionales, científicas y técnicas n.c.o.p..
capital social de la empresa es de 513.794,90 euros y tiene una facturación anual inferior a 500.000 euros.
ACLASU SL tiene 2 cargos directivos en activo y 0 cargos directivos históricos.